Содержание страницы
- Плательщики и объект налогообложения
- Налоговые ставки
- Налоговая база
- Порядок исчисления налога
- Период
- Оплата налога и представление отчётности
- Постановка на учёт по налогу
- Ответственность за налоговые нарушения
- Государственная регистрация юридического лица
- Получение лицензии
- Подача заявления на получение лицензии
- Реестр лицензий
- Порядок получения выписки
- Оплатить госпошлину
- Оплатить госпошлину онлайн
- Реквизиты для оплаты государственной пошлины
- Контроль и надзор в сфере госрегулируемых видов деятельности
- План проведения плановых проверок юридических лиц, индивидуальных предпринимателей
- Порядок действий при проверке технического состояния оборудования в игорной зоне
- Часто задаваемые вопросы
- Особенности регионального законодательства
Налог на игорный бизнес – один из трех региональных налогов, поступления от которого являются источником доходов бюджета субъекта РФ, на территории которого он введен. Сфера его регулирования – налогообложение доходов, полученных от организации и проведения азартных игр.
Игорный бизнес — предпринимательская деятельность, направленная на извлечение организациями доходов в виде:
- выигрыша;
- платы за проведение азартных игр;
- пари.
Это организация и проведение азартных игр в игорных заведениях с использованием игровых столов, игровых автоматов, а также прием ставок в букмекерских конторах и на тотализаторе.
По своей сути данный налог не что иное, как одна из разновидностей вмененного налогообложения (под налогообложение подпадает деятельность с использованием игровых столов, игровых автоматов, содержание тотализаторов и букмекерских контор).
С 1 июля 2009 года вне специально созданных игорных зон (Республика Крым, Алтайский край, Краснодарский край, Приморский край, Калининградская область) азартные игры можно проводить только в букмекерских конторах и тотализаторах. Все остальные игорные заведения могут быть открыты исключительно в игорных зонах (Федеральный закон от 29.12.2006 № 244-ФЗ).
Плательщики и объект налогообложения
^К началу страницы
Налогоплательщик – это организация, осуществляющая предпринимательскую деятельность в сфере игорного бизнеса (ст. 365 НК РФ)
Объект налогообложения налогом на игорный бизнес являются (ст. 366 НК РФ):
- игровой стол;
- игровой автомат;
- процессинговый центр тотализатора;
- процессинговый центр букмекерской конторы;
- пункт приема ставок тотализатора;
- пункт приема ставок букмекерской конторы.
Игровой стол – это игровое оборудование, место с одним или несколькими игровыми полями. С его помощью проводятся азартные игры либо только между участниками, либо с участием сотрудников (крупье) игорного заведения.
Игровой автомат – игровое оборудование (механическое, электрическое, электронное и т.д.), используемое для проведения азартных игр с материальным выигрышем. Выигрыш определяется случайным образом устройством, находящимся внутри корпуса такого игрового автомата, без участия организатора азартных игр или его работников.
Процессинговый центр букмекерской конторы – часть игорного заведения, в которой проводится учет ставок, принятых от участников данного вида азартных игр. Также здесь фиксируются результаты азартных игр, рассчитываются суммы подлежащих выплате выигрышей. А также осуществляется предоставление информации о принятых ставках и о выигрышах в пункты приема ставок букмекерской конторы.
Процессинговый центр тотализатора – часть игорного заведения, в которой проводится учет ставок, принятых от участников данного вида азартных игр, фиксируются результаты азартных игр, рассчитываются суммы подлежащих выплате выигрышей. А также осуществляется предоставление информации о принятых ставках и о выигрышах в пункты приема ставок тотализатора.
Пункт приема ставок букмекерской конторы – территориально обособленная часть игорного заведения, в которой организатор азартных игр заключает пари с участниками данного вида азартных игр и осуществляет предоставление информации о принятых ставках, выплаченных и невыплаченных выигрышах в процессинговый центр букмекерской конторы.
Пункт приема ставок тотализатора – территориально обособленная часть игорного заведения, в которой организатор азартных игр организует заключение пари между участниками данного вида азартных игр и осуществляет предоставление информации о принятых ставках, выплаченных и невыплаченных выигрышах в процессинговый центр тотализатора.
Каждый объект налогообложения должен быть зарегистрирован в налоговой инспекции по месту установки не позднее чем за 2 рабочих дня до даты его установки.
Регистрация игрового оборудования или пункта приема ставок проводится налоговым органом на основании заявления налогоплательщика с обязательным ой получением выдачей свидетельства о регистрации объекта (объектов) налогообложения.
Любое изменение количества объектов необходимо также зарегистрировать в налоговых органах не позднее, чем за 2 рабочих дня до даты установки или выбытия каждого объекта налогообложения.
Игровое оборудование считается зарегистрированным или выбывшим начиная с даты представления налогоплательщиком в налоговый орган заявления о регистрации или заявления о регистрации изменений (уменьшений) количества объектов.
Налоговые ставки
^К началу страницы
Налоговые ставки устанавливаются законами субъектов РФ по каждому объекту налогообложения в следующих пределах (ст. 369 НК РФ):
Предельные размеры налоговых ставок:
|
Наименование объекта налогообложения |
Минимальная |
Максимальная |
|
игровой стол |
50 000 |
250 000 |
|
игровой автомат |
3 000 |
15 000 |
|
процессинговый центр букмекерской конторы |
50 000 |
250 000 |
|
процессинговый центр тотализатора |
50 000 |
250 000 |
|
процессинговый центр интерактивных ставок тотализатора |
2 500 000 |
3 000 000 |
|
процессинговый центр интерактивных ставок букмекерской конторы |
2 500 000 |
3 000 000 |
|
пункт приема ставок тотализатора |
10 000 |
14 000 |
|
пункт приема ставок букмекерской конторы |
10 000 |
14 000 |
В тех субъектах, где ставки налога на игорный бизнес не установлены, применяются минимальные налоговые ставки.
В настоящее время в России функционируют четыре действующие игорные зоны, которыми являются:
- «Сибирская монета», расположенная на территории Алтайского края;
- «Красная Поляна», расположенная на территории Краснодарского края;
- «Приморье», расположенная на территории Приморского края;
- «Янтарная», расположенная на территории Калининградской области.
- за один игровой стол — 125000 рублей;
- за один игровой автомат — 7500 рублей;
- за один процессинговый центр тотализатора — 125000 рублей;
- за один процессинговый центр букмекерской конторы — 125 000 рублей;
- за один пункт приема ставок тотализатора — 7 000 рублей;
- за один пункт приема ставок букмекерской конторы — 7 000 рублей.
Законом Краснодарского края установлены следующие налоговые ставки:
Налоговая база
^К началу страницы
Налоговая база определяется отдельно по каждому объекту налогообложения как общее количество соответствующих объектов.
Порядок исчисления налога
^К началу страницы
Порядок исчисления налога на игорный бизнес определен ст. 370 НК РФ. Сумма налога равна произведению налоговой базы, установленной по каждому объекту налогообложения, и ставке налога, установленной для каждого объекта налогообложения.
Налог=Кол-во объектов
налогообложения*Ставка
налога
Этой же статьей предусмотрены особенности исчисления налога для игровых столов с двумя и более игровыми полями. Если один игровой стол имеет более одного игрового поля, ставка налога увеличивается кратно количеству игровых полей.
Пример расчета налога с игровым столом, имеющим более 1 игрового поля
Например, при наличии у организации 3 игровых столов с двумя игровыми полями на каждом, а также 10 игровых автоматов, расчет суммы налога за месяц будет следующим:
Налог=
6*125000
+10*7500
=825 000 рублей
Период
^К началу страницы
Налоговым периодом по налогу на игорный бизнес является календарный месяц ( ст.368 НК РФ).
Также предусмотрены случаи, когда применяется 1/2 ставки налога. Если в налоговом периоде после 15-го числа (включительно) установлен новый объект налогообложения или до 15-го числа (включительно) выбыл старый. При этом объект налогообложения считается выбывшим с даты подачи соответствующего заявления в налоговый орган.
Пример расчета налога при изменении количества объектов налогообложения:
Ситуация: Установка нового объекта налогообложения (п. 3 ст. 370 НК РФ)
до 15 числа
Применяется обычная ставка налога
после 15 числа
Применяется 1/2 ставки налога
Ситуация: Выбытие старого объекта налогообложения (п. 4 ст. 370 НК РФ)
до 15 числа
Применяется 1/2 ставки налога
после 15 числа
Применяется обычная ставка налога
Оплата налога и представление отчетности
^К началу страницы
Налог на игорный бизнес, подлежащий уплате по итогам налогового периода, уплачивается налогоплательщиком по месту регистрации объектов налогообложения не позднее 28 числа месяца, следующего за истекшим налоговым периодом ( см. ст. 371 НК РФ).
Также по месту регистрации объектов налогообложения в налоговый орган налогоплательщиком предоставляется налоговая декларация за истекший налоговый период (п. 2 ст. 370 НК РФ).
Порядок и сроки предоставления налоговой декларации
Налоговая декларация по налогу на игорный бизнес за истекший налоговый период (календарный месяц) представляется налогоплательщиком в налоговую инспецию по месту регистрации объектов налогообложения не позднее 25 числа месяца, следующего за истекшим налоговым периодом (п. 2 ст. 370 НК РФ).
Налоговая декларация заполняется налогоплательщиком с учетом изменения количества объектов налогообложения за истекший налоговый период.
При отсутствии объекта обложения по налогу на игорный бизнес обязанность по представлению налоговой декларации не возникает.
В соответствии со ст. 80 НК РФ декларация может быть представлена налогоплательщиком в налоговый орган лично или через его представителя, направлена в виде почтового отправления с описью вложения или передана в электронной форме по телекоммуникационным каналам связи.
Форма налоговой декларации
Декларация заполняется с учетом изменения количества объектов налогообложения за истекший налоговый период.
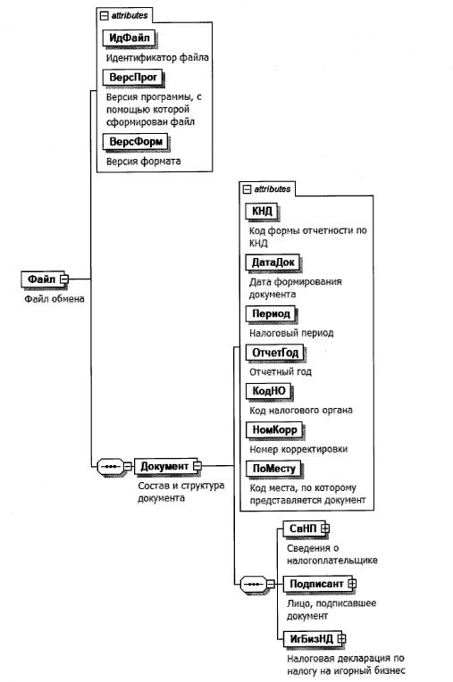
Код формы отчетности по классификатору налоговой документации (КНД) равен 1152011.
Контрольные соотношения к налоговой декларации
Все декларации на стадии камеральной налоговой проверки анализируются на выполнение утвержденных контрольных соотношений: логических и арифметических алгоритмов. Контрольные соотношения делятся на внутренние и междокументальные.
- Внутридокументальные контрольные соотношения — это проверка арифметических вычислений налогоплательщика при определении налоговой базы, суммы исчисленного налога, правильности применения налоговых ставок.
- Междокументальные сводятся к сопоставлению количества объектов налогообложения, указанных в декларации, и в информационном ресурсе «Журнал регистрации объектов налогообложения налогом на игорный бизнес», который ведется на основании представленных заявлений о регистрации (регистрации изменений) объектов налогообложения и выданных свидетельств.
Порядок заполнения налоговой декларации
Если Вы обнаружили, что в декларации неправильно отразили сведения или допустили ошибки, то необходимо внести изменения и представить в налоговый орган уточненную декларацию в порядке, установленном ст. 81 НК РФ
Уточненная декларация представляется в налоговый орган по форме, действовавшей в налоговый период, за который вносятся соответствующие изменения. При перерасчете налоговой базы и суммы налога на игорный бизнес не учитываются результаты налоговых проверок, проведенных налоговым органом за тот налоговый период, по которому производится перерасчет налоговой базы и суммы налога.
Льготы
Льготы в рамках данного налога не предусмотрены
Постановка на учет по налогу
^К началу страницы
Налогоплательщиками налога на игорный бизнес признаются организации, осуществляющие предпринимательскую деятельность
в сфере игорного бизнеса (ст. 365 НК РФ).
Вся деятельность по организации и проведению азартных игр и букмекерских контор и тотализаторов регламентируется Федеральным законом от 29.12.2006 № 244-ФЗ.
Букмекерские конторы и тотализаторы могут быть открыты вне игорных зон. Однако эти игорные заведения вправе осуществлять
деятельность по организации и проведению азартных игр только на основании лицензии
(ст. 14, ч. 4 ст. 5 Федерального закона от 29.12.2006 №244-ФЗ, Постановление Правительства РФ от 17.07.2007 №451).
Функционирование букмекерских контор и тотализаторов строится по сетевому принципу: игорное заведение обладает
головным офисом (процессинговый центр) и рядом обособленных подразделений (пункты приема ставок).
Согласно п. 2 ст. 366 НК РФ каждый объект обложения налогом на игорный бизнес
регистрируется в инспекции по месту его нахождения не позднее чем за 2 дня до даты открытия.
Регистрация проводится налоговым органом на основании заявления налогоплательщика и свидетельства
о регистрации объекта. Приказом от 22.12.2011 № 184н Минфин России утвердил формы указанных документов. Они используются при регистрации объектов налогообложения налогом
на игорный бизнес начиная с 1 июня 2012 г.
С 1 апреля 2022 года вступил в силу Приказ ФНС России от 10.08.2021 N ЕД-7-3/740@ «Об утверждении форм документов, используемых при регистрации объектов налогообложения налогом на игорный бизнес, порядков их заполнения и форматов их представления в электронной форме»).
Ответственность за налоговые правонарушения
^К началу страницы
Налоговая декларация по налогу на игорный бизнес представляется ежемесячно не позднее 20 числа месяца,
следующего за истекшим налоговым периодом (п. 2 ст. 370 НК РФ).
Опоздание со сдачей отчетности влечет за собой штраф в размере от 5% до 30%
от неуплаченной суммы налога по этой декларации, но не менее 1 000рублей (п. 1 ст. 119 НК РФ).
Нарушение срока уплаты налога и задержка платежа грозит взысканием пени. Размер пени рассчитывается как процент,
который равен 1/300 ставки рефинансирования, от перечисленной не в полном объеме либо частично суммы взноса,
либо налога за каждый день просрочки (ст. 75 НК РФ).
За нарушение порядка уплаты и неуплату налога предусмотрен штраф
в размере от 20% до 40%
суммы неуплаченного налога (ст. 122 НК РФ).
Нарушение порядка регистрации объектов налогообложения
Каждый объект налогообложения (игровой автомат, стол, букмекерская контора и т. д.) и изменение его количества подлежит регистрации в налоговом органе
не позднее чем за 2 рабочих дня до даты установки (открытия) или выбытия (закрытия) данного объекта
(ст. 366 НК РФ, Приказ Минфина РФ от 22.12.2011 № 184н, Приказ ФНС России от 10.08.2021 N ЕД-7-3/740@).
Нарушение этого порядка влечет штраф в трехкратном размере ставки налога на игорный бизнес.
Повторные нарушения в течение года влекут взыскание штрафа в шестикратном размере ставки налога на игорный бизнес
(ст. 129.2 НК РФ, 369 НК РФ).
Процедура государственной регистрации определена
Федеральным законом от 08.08.2001 № 129-ФЗ «О государственной регистрации юридических лиц и индивидуальных предпринимателей».
Им же регулируются и отношения, возникающие в связи с государственной регистрацией юридических лиц.
Законодательством предусмотрен заявительный порядок государственной регистрации юридических лиц.
Государственная регистрация юридических лиц — внесение регистрирующим органом соответствующей записи.
Для прохождения государственной регистрации Вы подаете необходимые документы и
в течение 5 рабочих дней со дня их представления Вам будет выдано свидетельство о государственной регистрации и постановке на учет в налоговом органе.
Весь процесс прохождения необходимых процедур займет не так много времени, если вы заблаговременно
найдете необходимые адреса и реквизиты, подготовите пакет документов и заверите заявление о государственной регситрации у нотариуса.
Государственная регистрация и последующие действия не требуют от Вас каких-либо специальных знаний и умений, обращения к посредникам и в специализированные компании.
Чтобы посетить налоговую инспекцию в наиболее удобное для Вас время воспользуйтесь сервисом «Онлайн запись на прием в инспекцию».
Государственная регистрация юридического лица
^К началу страницы
Через налоговую инспекцию, МФЦ. Пошаговая инструкция
ПерейтиС помощью интернет-сервиса «Подача электронных документов на государственную регистрацию»
Постановка на учет по налогу на игорный бизнес
Налогоплательщиками налога на игорный бизнес признаются организации, осуществляющие предпринимательскую деятельность в сфере игорного бизнеса
(ст. 365 НК РФ).
Вся деятельность по организации и проведению азартных игр и букмекерских контор и тотализаторов регламентируется Федеральным законом от 29.12.2006 № 244-ФЗ.
Букмекерские конторы и тотализаторы могут быть открыты вне игорных зон. Однако эти игорные заведения вправе осуществлять деятельность по организации
и проведению азартных игр только на основании лицензии
(ст. 14, ч. 4 ст. 5 Федерального закона от 29.12.2006 №244-ФЗ, Постановление Правительства РФ от 17.07.2007 №451).
Функционирование букмекерских контор и тотализаторов строится по сетевому принципу: игорное заведение обладает головным офисом (процессинговый центр)
и рядом обособленных подразделений (пункты приема ставок).
Согласно п. 2 ст. 366 НК РФ каждый объект обложения налогом на игорный бизнес регистрируется
в инспекции по месту его нахождения не позднее чем за 2 дня до даты открытия.
Регистрация проводится налоговым органом на основании заявления налогоплательщика и свидетельства о регистрации объекта.
Приказом от 22.12.2011 № 184н Минфин России утвердил формы указанных документов.
Они используются при регистрации объектов налогообложения налогом на игорный бизнес начиная с 1 июня 2012 г.
Получение лицензии
^К началу страницы
Согласно действующему
законодательству, деятельностьпо организации и проведению
азартных игр в букмекерских конторах и тотализаторах подлежит обязательному
лицензированию. Такая лицензия
действует бессрочно.
Федеральная налоговая служба является органом, который лицензирует деятельность по организации и проведению азартных игр в букмекерских конторах и тотализаторах.
Для получения лицензии необходимо выполнение определенных условий.
Среди них разделение игорного заведения на зону обслуживания участников азартных игр и служебную зону,
размещение нормативных документов (Федеральный закон от 29.12.2006 № 244-ФЗ),
правил азартных игр и правил посещения игорного заведения в доступном для участников игр месте и т.д. см.
Постановление Правительства Российской Федерации от 26.12.2011 №1130.
Для получения лицензии помимо заявления о предоставлении лицензии, необходимо представить в ФНС России:
- а) документ, содержащий сведения о работниках соискателя лицензии (фамилия, имя, отчество и дата рождения), с приложением копий паспортов и копий трудовых книжек указанных работников;
- б) расчет стоимости чистых активов соискателя лицензии, осуществленный в порядке, установленном Министерством финансов Российской Федерации;
- в) копии документов, подтверждающих наличие у соискателя лицензии необходимых для осуществления лицензируемого вида деятельности и принадлежащих ему на праве собственности или ином законном основании специального оборудования, позволяющего обеспечить учет, обработку ставок, интерактивных ставок, фиксирование результатов азартных игр и расчет сумм выигрышей, подлежащих выплате, а также зданий, строений, сооружений (единой обособленной части здания, строения и сооружения), права на которые не зарегистрированы в Едином государственном реестре прав на недвижимое имущество и сделок с ним (в случае, если такие права зарегистрированы в указанном реестре, представляются сведения об этих зданиях, помещениях и сооружениях);
- г) планы помещений игорного заведения (по каждому адресу места осуществления лицензируемого вида деятельности) с указанием зоны обслуживания участников азартных игр, служебной зоны и расположения процессингового центра букмекерской конторы (процессингового центра тотализатора) и кассы букмекерской конторы (кассы тотализатора);
- д) копии документов, подтверждающих наличие в штате соискателя лицензии сотрудников, обеспечивающих личную безопасность участников азартных игр, иных посетителей игорного заведения и работников организатора азартных игр во время их нахождения в игорном заведении, или копию договора о предоставлении частных охранных услуг, или копии документов, подтверждающих оборудование игорного заведения системой тревожной сигнализации, либо копии иных документов, подтверждающих обеспечение соискателем лицензии личной безопасности участников азартных игр, иных посетителей игорного заведения и работников соискателя лицензии во время их нахождения в игорном заведении;
- е) сведения о размере и источниках происхождения денежных средств, вносимых в оплату уставного капитала соискателя лицензии, в соответствии с Правилами подтверждения источников происхождения денежных средств, вносимых в оплату уставного капитала организатора азартных игр в букмекерской конторе или тотализаторе, утвержденными постановлением Правительства Российской Федерации от 13 июля 2011 г. N 567.
При проведении проверки сведений, содержащихся в представленных документах, а также контроля соблюдения соискателем лицензии лицензионных требований
ФНС России запрашивает необходимые сведения в государственные структуры и ведомства.
Осуществление лицензируемого вида деятельности с грубым нарушением лицензионных требований влечет наложение административного штрафа на юридических лиц в размере от пятисот тысяч до одного миллиона рублей или административное приостановление деятельности на срок до девяноста суток.
Подача заявления на получение лицензии
^К началу страницы
Для получения лицензии соискатель лицензии направляет или представляет в Федеральную налоговую службу по адресу: 127381, г. Москва, ул. Неглинная, д. 23,
заявление о предоставлении лицензии на осуществление деятельности по организации и проведению азартных игр в букмекерских конторах и тотализаторах, а также необходимый пакет документов (Постановление Правительства Российской Федерации от 26.12.2011 №1130).
Получение выписки из реестра лицензий
Чтобы получить выписку из реестра лицензий, нужно направить в ФНС России заявление о предоставлении сведений о конкретной лицензии.
Сведения о конкретной лицензии предоставляются бесплатнов течение 5 рабочих дней со дня получения заявления о предоставлении таких сведений.
Реестр лицензий
^К началу страницы
Федеральная налоговая служба формирует открытый и общедоступный государственный информационный ресурс,
содержащий сведения из реестра лицензий по организации и проведению азартных игр в букмекерских конторах и тотализаторах.
Реестр лицензий ведется на электронных носителях, основанием для внесения соответствующей записи в реестр лицензий является решение, принятое Федеральной налоговой службой в установленном законом порядке.
Запись в реестр лицензий вносится в день принятия решения о предоставлении лицензии, переоформлении лицензии, продлении срока действия лицензии,
о приостановлении, возобновлении, прекращении действия лицензии, выдаче дубликата лицензии, вынесении предписания об устранении
выявленных нарушений лицензионных требований, о назначении проверки лицензиата, либо в день получения сведений о прекращении деятельности,
либо в день вступления в законную силу решения суда об аннулировании лицензии.
Порядок получения выписки
^К началу страницы
После получения запроса о выписке из реестра лицензий, в течение 5 дней ФНС России направляет ответ по запросу.
Если по запросу принято положительное решение, то ФНС России направляет в адрес заявителя выписку из реестра лицензий.
Основанием для предоставления сведений, содержащихся в реестре лицензий, в виде выписок о конкретных лицензиях является обращение физического
или юридического лица, органов государственной власти и органов местного самоуправления о предоставлении сведений из реестра лицензий.
Должностное лицо налоговой службы подготавливает выписку из реестра лицензий, которая представляет собой бумажный документ,
заверенный подписью руководителя лицензирующего органа, содержащий определенный объем информации о конкретной лицензии, в соответствии с полученным запросом, обращением.
По запросу принято отрицательное решение
В случае если запрашиваемая в заявлении информация не содержится в реестре лицензий, не имеется в распоряжении лицензирующего органа,
ответ на обращение или заявление предоставляется в форме справки об отсутствии запрашиваемых сведений. В такой форме ответ выдается и в случаях,
если из обращения, запроса не возможно установить конкретных лицензиата или лицензию, по которым необходимо предоставить сведения.
В указанной справке должно быть отражено, по какой причине запрашиваемые сведения отсутствуют в реестре лицензий или в распоряжении лицензирующего органа в целом.
Отказ в предоставлении информации
Третьей формой ответа на обращение или запрос о предоставлении сведений о конкретной лицензии является акт об отказе в предоставлении сведений,
в котором должны быть в обязательном порядке указаны мотивированные причины отказа в предоставлении информации.
Принятое и оформленное в установленном законом порядке решение лицензирующего органа по заявлению о предоставлении сведений о конкретной лицензии
либо лично вручается заявителю, либо направляется адресату заказным почтовым отправлением с уведомлением о вручении.
Оплатить государственную пошлину
^К началу страницы
Налоговым кодексом установлены размеры государственной пошлины за выдачу лицензий на осуществление деятельности по организации и проведению азартных игр в букмекерских конторах и тотализаторах (пп. 110 п. 1 ст. 333.33 части второй НК РФ):
- выдача лицензии — 30 000 рублей;
- переоформление лицензии — 10 000 рублей;
- предоставление (выдача) дубликата лицензии — 10 000 рублей.
Оплата государственной пошлины за государственную регистрацию юридического лица
За государственную регистрацию юридического лица уплачивается государственная пошлина
в размере 4000 рублей (пп. 1 п. 1 ст. 333.33 НК РФ).
Код бюджетной классификации (КБК) — 182 1 08 07010 011000 110
Оплатить госпошлину онлайн
^К началу страницы
Перейти
Уплатить госпошлину за государственную регистрацию юридического лица можно с помощью сервиса: «Уплата госпошлины»
Следуя контекстным подсказкам сервиса, Вы можете последовательно вводить обязательные реквизиты для оплаты.
Кроме того, уплатить госпошлину за государственную регистрацию юридического лица можно при помощи электронного
сервиса «Направление электронных документов в регистрирующий орган
при государственной регистрации юридических лиц, крестьянских (фермерских) хозяйств и физических лиц в качестве индивидуальных предпринимателей (Электронная регистрация)».
При выборе способа оплаты «безналичный расчет» сервис позволяет оплатить госпошлину через всевозможные
электронные платежные системы (Сбербанк-Онлайн, QIWI и др.). Следуя контекстным подсказкам сервиса, Вы можете последовательно вводить обязательные реквизиты для оплаты.
Реквизиты для оплаты государственной пошлины
^К началу страницы
Реквизиты для перечисления государственной пошлины за совершение действий, связанных с лицензированием, с проведением аттестации в случаях, если такая аттестация предусмотрена законодательством Российской Федерации, зачисляемая в федеральный бюджет:
- Банк получателя — Отделение 1 Москва г. Москва 705
- БИК 044583001
- счет 40101810800000010041
- получатель УФК по г. Москве (ИФНС России № 7 по г. Москве)
- ИНН/КПП получателя средств — 7707081688/770901001
- Код ОКТМО 45 375 000
Коды классификации доходов бюджета:
- 182 1 08 07081 01 0300 110 — Государственная пошлина за совершение действий, связанных с лицензированием, с проведением аттестации в случаях, если такая аттестация предусмотрена законодательством Российской Федерации, зачисляемая в федеральный бюджет (государственная пошлина за предоставление лицензии);
- 182 1 08 07081 01 0400 110 — Государственная пошлина за совершение действий, связанных с лицензированием, с проведением аттестации в случаях, если такая аттестация предусмотрена законодательством Российской Федерации, зачисляемая в федеральный бюджет (государственная пошлина за переоформление документа, подтверждающего наличие лицензии, и (или) приложения к такому документу в связи с внесением дополнений в сведения об адресах мест осуществления лицензируемого вида деятельности, о выполняемых работах и об оказываемых услугах в составе лицензируемого вида деятельности, в том числе о реализуемых образовательных программах);
- 182 1 08 07081 01 0500 110 — Государственная пошлина за совершение действий, связанных с лицензированием, с проведением аттестации в случаях, если такая аттестация предусмотрена законодательством Российской Федерации, зачисляемая в федеральный бюджет (государственная пошлина за переоформление документа, подтверждающего наличие лицензии, и (или) приложения к такому документу в других случаях);
- 182 1 08 07081 01 0700 110 — Государственная пошлина за совершение действий, связанных с лицензированием, с проведением аттестации в случаях, если такая аттестация предусмотрена законодательством Российской Федерации, зачисляемая в федеральный бюджет (государственная пошлина за выдачу дубликата документа, подтверждающего наличие лицензии).
Контроль и надзор в сфере госрегулируемых видов деятельности
^К началу страницы
Главные задачи государственного надзора — это выявление, предупреждение и пресечение нарушений в сфере азартных игр,
(Федеральный закон от 29.12.2006 №244-ФЗ, Постановление Правительства Российской Федерации от 04.02.2013 №75)
через проведение проверок юридических лиц и принятие мер по пресечению и (или) устранению последствий выявленных нарушений.
Существует две разновидности государственного надзора:
Федеральный государственный надзор
Осуществляется Федеральной налоговой службой.
ФНС России и территориальные налоговые органы следят за соблюдением требований, предъявляемых к техническому состоянию игрового оборудования,
размещенного в игорных зонах, чтобы исключить мошенничество и технические злоупотребления. Также налоговые органы отслеживают и данные о собственниках,
чья доля при организации игр составляет не менее 10 процентов от уставного капитала.
Эту информацию обязаны будут ежегодно предоставлять организаторы азартных игр.
Региональный государственный надзор
Осуществляется органами исполнительной власти субъектов РФ, на территории которых расположены игорные зоны.
В их компетенцию входит соблюдение организаторами азартных игр, остальных требований,
установленных Федеральным законом от 29.12.2006 №244-ФЗ,
другими федеральными законами и иными нормативными правовыми актами Российской Федерации, законами и иными нормативными правовыми актами субъектов Российской Федерации.
Выявляют потенциальных нарушителей во время плановых и внеплановых проверок. Сроки и последовательность проверок устанавливаются Административными регламентами.
Сведения о результатах проведенных проверок размещаются органами государственного надзора на официальном сайте.
В соответствии с Федеральным законом от 26.12.2008 № 294-ФЗ основанием для проведения плановой проверки является ежегодный план проведения плановых проверок.
План проведения плановых проверок юридических лиц, индивидуальных предпринимателей
^К началу страницы
Генеральная прокуратура РФ формирует ежегодный сводный план проведения плановых проверок и размещает его на своем официальном
сайте до 31 декабря текущего календарного года.
Этот план формируется на основе проектов, представленных органами федерального и регионального государственного надзора.
Порядок действий при проверке технического состояния оборудования в игорной зоне
^К началу страницы
Проверка технического состояния игрового оборудования — это контроль состояния оборудования на соответствие его установленным нормам. Она может проводиться на плановой и внеплановой основе.
В случае обращения или жалобы посетителей игорных домов на некорректную или «недекларированную» работу оборудования,
на нарушение права потенциального выигрыша, может быть назначена внеплановая проверка техсостояния игрового оборудования.
Такая проверка назначается и проводится должностными лицами налоговых органов в соответствии с распоряжением о проведении внеплановой проверки.
Распоряжение выносит территориальный налоговый орган, в котором состоит на налоговом учете организатор азартных игр.
В ходе такой проверки устанавливается:
- наличие Декларации о соответствии игрового оборудования требованиям, предъявляемым к игровому автомату;
- проверяется соответствие данных игровых автоматов данным, указанным в Декларации, копий сертификатов,
подтверждающих результаты экспертизы игровых программ, для установления отсутствия в них недекларированных возможностей по изменению технически заложенного процента денежного выигрыша; - также проверяется значение технически заложенного среднего процента выигрыша, установленного в каждой игровой программе.
Посредством сравнения значения процента, выведенного на экран меню настройки игрового автомата, со значением технически заложенного процента выигрыша, указанного в Декларации.
По итогам проверки составляется акт проверки в двух экземплярах.
Особенности регионального законодательства
^К началу страницы
Информация ниже зависит от вашего региона (77 город Москва)
Ваш регион был определен автоматически. Вы всегда можете сменить его, воспользовавшись переключателем в верхнем левом углу страницы.
Региональные особенности отсутствуют
Плательщиками данного налога являются юридические лица — организаторы и ведущие азартных игр, получающие доход в виде выигрыша либо платы за проведение. Физических лиц или ИП данный налог не затрагивает. Порядок исчисления и уплаты налога, представления отчетности регулирует глава 29 НК РФ.
Рассматриваемый вид налога — региональный. Значит, ставки налога на данную предпринимательскую деятельность регулируют субъекты РФ.
Налог взимается не с дохода, а с игрового оборудования или места проведения.
Налогом облагаются:
- Игровые столы и автоматы.
- Процессинговые центры (тотализаторов, букмекерских контор, интерактивных ставок тотализаторов и букмекерских контор).
- Приемные пункты тотализаторов и букмекерских контор.
Каждый из указанных объектов должен быть зарегистрирован в ФНС.
Отчитайтесь легко и без ошибок. Удобный сервис для подготовки и сдачи отчётов через интернет. Дарим доступ на 14 дней в Экстерн!
Попробовать
Чтобы узнать сумму налога к уплате, необходимо количество облагаемых объектов умножить на ставку налога. Минимальная ставка, установленная ст. 369 НК РФ, составляет 2 500 рублей. Максимальная ставка равна 3 млн рублей. Границы ставок зафиксированы в НК РФ, регионы определяют ставку в пределах указанных рамок.
Если субъект РФ ставку не установил, она будет принята равной минимальному значению из ст. 369. Границы ставок для одного объекта налогообложения следующие:
- игровой стол — от 50 000 до 250 000 рублей;
- игровой автомат — от 3 000 до 15 000 рублей;
- процессинговый центр букмекерской конторы — от 50 000 до 250 000 рублей;
- процессинговый центр тотализатора — от 50 000 до 250 000 рублей;
- процессинговый центр интерактивных ставок тотализатора — от 2 500 000 до 3 000 000 рублей;
- процессинговый центр интерактивных ставок букмекерской конторы — от 2 500 000 до 3 000 000 рублей;
- пункт приема ставок тотализатора — от 10 000 до 14 000 рублей;
- пункт приема ставок букмекерской конторы — от 10 000 до 14 000 рублей.
Налог уплачивается раз в месяц до 20-го числа месяца, наступающего за отчетным. Например, заплатить налог за апрель нужно до 20 мая включительно.
Разберем расчет игорного налога на примере. Букмекерская контора «Шанс» имеет четыре пункта приема ставок в Свердловской области. Согласно Закону Свердловской области от 27.11.2003 № 36-ОЗ ставка налога за один приемный пункт составляет 14 000 рублей. Ежемесячный налог составит 56 000 рублей (14 000 х 4).
Сроки подачи декларации аналогичны срокам уплаты налога. Подать отчетность нужно в течение двадцати дней после завершения отчетного месяца. За февраль сдать декларацию нужно не позднее 20 марта, за март — не позднее 20 апреля, за апрель нужно успеть отчитаться до 20 мая и т.д.
Форма декларации по налогу на игорный бизнес утверждена приказом ФНС от 05.07.2021 № ЕД-7-3/634.
В состав игорной декларации входят титульный лист и три раздела.
Раздел 1
В разделе 1 налогоплательщиками проставляется сумма налога (строка 030).
В строке 010 нужно указать КБК. В 2022 году он имеет значение 18210605000021000110. В строке 020 — код по ОКТМО. В строку 030 впишите сумму налога к уплате. Она должна быть равна суммам исчисленного налога по каждому объекту налогообложения (сумма строк 070-140 графы 4 подраздела 2.1).
Основные разделы с расчетом налога — разделы 2, 2.1 и 2.2.
Раздел 2
В строке 020 второго раздела отмечается общее количество игровых объектов по их видам. Виды указаны в графах 3-10.
Строка 020 графы 3 равна сумме значений по строке 040 всех заполненных листов подраздела 2.2 декларации.
Строка 020 (графы 4-10) = стр. 010 раздела 3 + стр. 020 раздела 3 + стр. 040 раздела 3.
В строке 030 нужно указать количество объектов налогообложения, для которых ставка установлена ст. 369 НК РФ. Строка 030 (графы 4-10) = стр. 020 раздела 2 — (стр. 040 раздела 3 + стр. 050 раздела 3).
Строка 030 графы 3 равна сумме значений по строке 050 всех заполненных листов подраздела 2.2.
В строке 040 нужно показать количество объектов, ставка по которым делится пополам. Это те, что были зарегистрированы во второй половине месяца или утрачены в первой половине. Строка 040 (графы 4-10) равна сумме значений по строкам 040 и 050 раздела 3.
Строка 040 графы 3 равна сумме значений по строкам 060 всех заполненных листов подраздела 2.2.
В строках 050 и 060 нужно показать количество игровых столов, у которых несколько игровых полей. Строка 050 равна сумме значений по строке 070 всех заполненных листов подраздела 2.2, а строка 060 — сумме значений по строке 080 всех заполненных листов подраздела 2.2 декларации.
Подраздел 2.1
В подразделе 2.1 содержатся о ставках и исчисленных суммах налога по всем объектам налогообложения.
В строках 080-120 графы 3 указывают соответствующую ставку налога в рублях. В этих же строках по графе 4 указывают сумму исчисленного налога.
Сумма налога, отраженная в строке 070 графы 4, равна сумме строк 090 всех заполненных листов подраздела 2.2.
Сумма налога, отраженная в строке 080 графы 4, равна сумме двух произведений:
- строки 080 графы 3 подраздела 2.1, умноженной на строку 030 графы 4 раздела 2;
- 1/2 строки 080 графы 3 подраздела 2.1, умноженной на строку 040 графы 4 раздела 2.
Сумма налога, отраженная в строке 090 графы 4, равна сумме двух произведений: строки 090 графы 3 подраздела 2.1, умноженной на строку 030 графы 5 раздела 2 и 1/2 строки 090 графы 3 подраздела 2.1, умноженной на строку 040 графы 5 раздела 2.
Сумма налога, отраженная в строке 100 графы 4, равна сумме двух произведений: строки 100 графы 3 подраздела 2.1, умноженной на строку 030 графы 6 раздела 2 и 1/2 строки 100 графы 3 подраздела 2.1, умноженной на строку 040 графы 6 раздела 2.
Сумма налога, отраженная в строке 110 графы 4, равна сумме двух произведений: строки 110 графы 3 подраздела 2.1, умноженной на строку 030 графы 7 раздела 2 и 1/2 строки 100 графы 3 подраздела 2.1, умноженной на строку 040 графы 7 раздела 2.
Сумма налога, отраженная в строке 120 графы 4, равна сумме двух произведений: строки 120 графы 3 подраздела 2.1, умноженной на строку 030 графы 8 раздела 2 и 1/2 строки 120 графы 3 подраздела 2.1, умноженной на строку 040 графы 8 раздела 2.
Сумма налога, отраженная в строке 130 графы 4, равна сумме двух произведений: строки 130 графы 3 подраздела 2.1, умноженной на строку 030 графы 9 раздела 2 и 1/2 строки 130 графы 3 подраздела 2.1, умноженной на строку 040 графы 9 раздела 2.
Сумма налога, отраженная в строке 140 графы 4, равна сумме двух произведений: строки 140 графы 3 подраздела 2.1, умноженной на строку 030 графы 10 раздела 2 и 1/2 строки 140 графы 3 подраздела 2.1, умноженной на строку 040 графы 10 раздела 2.
Подраздел 2.2
Данный подраздел может быть составлен несколько раз. Количество страниц раздела 2.2 зависит от вариаций числа игровых полей на столах.
В строке 010 нужно отразить число игровых полей на игровом столе.
В строке 020 фиксируется размер налоговой ставки в соответствии с п. 1 ст. 369 НК РФ.
В строке 030 фиксируется налоговая ставка согласно п. 1 ст. 369 НК РФ с учетом абз.2 п. 1 ст. 370 НК РФ.
Строка 030 = стр. 020 гр. 3 x стр. 010 гр. 3.
Значение строки 040 соответствует числу игровых столов, имеющих количество полей, указанное в строке 010 графы 3.
Строка 040 подраздела 2.2 = стр. 020 раздела 3.1 + стр. 030 раздела 3.1 + стр. 050 раздела 3.1.
В строку 050 записывают количество игровых столов с одним игровым полем. Здесь присутствуют только объекты, облагаемые налогом в соответствии с п. 1 ст. 369 НК РФ.
Строка 050 равна разности значений по строке 040 и суммы строк 050 и 060 раздела 3.1.
В строку 060 записывают число игровых столов с одним игровым полем, подлежащих налогообложению по 1/2 ставки налога (п. 3, 4 ст. 370 НК РФ).
Строка 060 равна сумма значений по строкам 050 и 060 раздела 3.1 декларации.
В строку 070 записывают количество игровых столов, у которых больше одного игрового поля (п. 1 ст. 369, абз. 2 п. 1 ст. 370 НК РФ).
Строка 070 равна разности значений по строкам 040 подраздела 2.2 и суммы строк 050 и 060 подраздела 3.1.
В строку 080 записывают количество игровых столов, у которых больше одного игрового поля. Данные объекты облагаются 1/2 ставки налога, установленной с учетом абз. 2 п. 1, п. 3 и п. 4 ст. 370 НК РФ.
Строка 080 равна сумме строк 050 и 060 раздела 3.1.
В строку 090 записывают сумму рассчитанного налога по игровым столам. Для столов с одним игровым полем строка 090 рассчитывается по формуле: строка 020 × строка 050 + ½ строка 020 × строка 060. Если игровых полей несколько, формула меняется: строка 0230 × строка 070 + ½ строка 030 × строка 080.
Раздел 3
В третьем разделе указывается информация об остатках и движении игровых объектов (пунктов).
Строка 010 расскажет о количестве зарегистрированных объектов на начало месяца.
Строка 020 покажет количество новых объектов, поставленных на учет до 15 числа отчетного месяца.
В строке 030 следует учесть количество объектов, снятых с учета после 15 числа отчетного месяца.
В строке 040 следует учесть количество новых объектов, поставленных на учет после 15 числа отчетного месяца.
В строке 050 следует учесть количество объектов, снятых с учета до 15 числа отчетного месяца.
В строке 060 отмечают количество объектов, числящихся на учете в Федеральной налоговой службе на конец отчетного месяца.
Строка 060 = стр. 010 + стр. 020 — стр. 030 + стр. 040 — стр. 050.
При заполнении графы 3 имейте в виду, что значения являются суммами соответствующих показателей по игровым столам с различным количеством игровых полей, указанных в Подразделе 3.1 декларации.
Отчитайтесь легко и без ошибок. Удобный сервис для подготовки и сдачи отчётов через интернет. Дарим доступ на 14 дней в Экстерн!
Попробовать
Подраздел 3.1
Раздел заполняется только по игровым столам.
Если у вас есть столы с разным числом игровых полей, то на каждую группу таких столов заполняется свой раздел. При этом информация по числу игровых столов с равным количеством игровых полей отражается в разделе 3.1 на одной странице. Для столов с одним игровым полем будет заполнен один раздел 3.1, для столов с двумя полями — еще один раздел 3.1. и т.д.
В строке 010 отмечают количество игровых полей на столе.
В строке 020 указывают количество учтенных игровых столов на начало отчетного месяца.
В строке 030 указывают количество игровых столов, поставленных на учет в текущем месяце до 15 числа.
В строке 040 показывают количество игровых столов, снятых с учета после 15 числа отчетного месяца.
В строке 050 фиксируют количество игровых столов, поставленных на учет в отчетном месяце после 15 числа.
В строке 060 записывают количество игровых столов, снятых с регистрации в отчетном месяце до 15 числа включительно.
В строке 070 отмечают количество зарегистрированных игровых столов на конец отчетного периода.
Строка 070 = стр. 020 + стр. 030 — стр. 040 + стр. 050 — стр. 060.
Смотреть инструкцию по заполнению (Приказ ФНС России от 05.07.2021 № ЕД-7-3/634).
Чтобы упростить работу, заполните декларацию по игорному бизнесу в системе Экстерн. С помощью поиска выберите нужную форму, внесите необходимые сведения и сохраните. Вам не придется идти в ФНС, чтобы сдать отчет. Отчет можно легко отправить из Экстерна. Перед отправкой заполненной формы система проверит ее на ошибки. Вы сможете увидеть все этапы приема отчетности налоговой службой. При положительном исходе в системе появится уведомление о приеме. Если отчет не примут, вы узнаете об этом из уведомления. Также в Контур. Экстерн можно загрузить уже готовый отчет и отправить в ФНС.
Скачать бланк декларации на игорный бизнес
Скачать образец заполнения декларации на игорный бизнес
Зарегистрировано в Минюсте России 28 сентября 2021 г. N 65173
ФЕДЕРАЛЬНАЯ НАЛОГОВАЯ СЛУЖБА
ПРИКАЗ
от 5 июля 2021 г. N ЕД-7-3/634@
ОБ УТВЕРЖДЕНИИ ФОРМЫ НАЛОГОВОЙ ДЕКЛАРАЦИИ ПО НАЛОГУ НА ИГОРНЫЙ БИЗНЕС, ПОРЯДКА ЕЕ ЗАПОЛНЕНИЯ, А ТАКЖЕ ФОРМАТА ПРЕДСТАВЛЕНИЯ НАЛОГОВОЙ ДЕКЛАРАЦИИ ПО НАЛОГУ НА ИГОРНЫЙ БИЗНЕС В ЭЛЕКТРОННОЙ ФОРМЕ
В соответствии с пунктом 4 статьи 31 и пунктом 7 статьи 80 части первой Налогового кодекса Российской Федерации (Собрание законодательства Российской Федерации, 1998, N 31, ст. 3824; 2020, N 5, ст. 492), подпунктом 5.9.36 пункта 5 Положения о Федеральной налоговой службе, утвержденного постановлением Правительства Российской Федерации от 30.09.2004 N 506 «Об утверждении Положения о Федеральной налоговой службе» (Собрание законодательства Российской Федерации, 2004, N 40, ст. 3961; 2015, N 15, ст. 2286), а также в связи с принятием Федерального закона от 11.06.2021 N 199-ФЗ «О внесении изменений в части первую и вторую Налогового кодекса Российской Федерации и статьи 1 и 2 Федерального закона «О проведении эксперимента по установлению специального налогового режима «Налог на профессиональный доход» в связи с принятием Федерального закона «О федеральной территории «Сириус» (Собрание законодательства Российской Федерации, 2021, N 24, ст. 4217), в целях реализации положений главы 29 «Налог на игорный бизнес» части второй Налогового кодекса Российской Федерации (Собрание законодательства Российской Федерации, 2000, N 32, ст. 3340; 2021, N 24, ст. 4217) приказываю:
1. Утвердить:
форму налоговой декларации по налогу на игорный бизнес согласно приложению N 1 к настоящему приказу;
порядок заполнения налоговой декларации по налогу на игорный бизнес согласно приложению N 2 к настоящему приказу;
формат представления налоговой декларации по налогу на игорный бизнес в электронной форме согласно приложению N 3 к настоящему приказу.
2. Признать утратившими силу:
приказ Федеральной налоговой службы от 28.12.2011 N ММВ-7-3/985@ «Об утверждении формы налоговой декларации по налогу на игорный бизнес, порядка ее заполнения, а также формата представления налоговой декларации по налогу на игорный бизнес в электронном виде» (зарегистрирован Министерством юстиции Российской Федерации 06.02.2012, регистрационный номер 23148);
пункт 3 приложения к приказу Федеральной налоговой службы от 17.04.2017 N ММВ-7-3/315@ «О внесении изменений в отдельные приказы ФНС России в части отмены обязательности печати хозяйственных обществ» (зарегистрирован Министерством юстиции Российской Федерации 16.06.2017, регистрационный номер 47057).
3. Установить, что настоящий приказ вступает в силу по истечении двух месяцев со дня его официального опубликования. Налоговая декларация представляется начиная с налогового периода, следующего за месяцем вступления настоящего приказа в силу.
4. Руководителям (исполняющим обязанности руководителя) управлений Федеральной налоговой службы по субъектам Российской Федерации довести настоящий приказ до нижестоящих налоговых органов и обеспечить его применение.
5. Контроль за исполнением настоящего приказа возложить на заместителя руководителя Федеральной налоговой службы, координирующего методологическое обеспечение работы налоговых органов по вопросам налогообложения при применении специальных налоговых режимов.
Руководитель
Федеральной
налоговой службы
Д.В. ЕГОРОВ
Приложение N 1
к приказу ФНС России
от 05.07.2021 N ЕД-7-3/634@
| ИНН | ||||||||||||||||||||||||||||||||||
| 0210 | 8018 | КПП | Стр. | 0 | 0 | 1 |
Форма по КНД 1152011
НАЛОГОВАЯ ДЕКЛАРАЦИЯ ПО НАЛОГУ НА ИГОРНЫЙ БИЗНЕС
| Номер корректировки | Налоговый период (код) | Отчетный год | |||||||||||||||||||||||||||||||||||||
| Представляется в налоговый орган (код) | по месту учета (код) | ||||||||||||||||||||||||||||||||||||||
| (налогоплательщик) | |||||||||||||||||||||||||||||||||||||||
| Форма реорганизации | ИНН/КПП | / | |||||||||||||||||||||||||||||||||||||
| (ликвидация) (код) | реорганизованной организации | ||||||||||||||||||||||||||||||||||||||
| Номер контактного телефона | |||||||||||||||||||||||||||||||||||||||
| На | страницах с приложением подтверждающих документов или их копий на | листах |
| Достоверность и полноту сведений, указанных в настоящей декларации, подтверждаю: | Заполняется работником налогового органа | ||||||||||||||||||||||||||||||||||||||||
| Сведения о представлении декларации | |||||||||||||||||||||||||||||||||||||||||
| 1 — налогоплательщик | |||||||||||||||||||||||||||||||||||||||||
| 2 — представитель налогоплательщика | Данная декларация представлена (код) | ||||||||||||||||||||||||||||||||||||||||
| на | страницах | ||||||||||||||||||||||||||||||||||||||||
| с приложением подтверждающих документов или их копий | |||||||||||||||||||||||||||||||||||||||||
| на | листах | ||||||||||||||||||||||||||||||||||||||||
| (фамилия, имя, отчество <1> полностью) | |||||||||||||||||||||||||||||||||||||||||
| Дата представления | . | . | |||||||||||||||||||||||||||||||||||||||
| декларации | |||||||||||||||||||||||||||||||||||||||||
| (наименование организации — представителя налогоплательщика) | |||||||||||||||||||||||||||||||||||||||||
| Подпись | Дата | . | . | ||||||||||||||||||||||||||||||||||||||
| Наименование и реквизиты документа, подтверждающего полномочия представителя налогоплательщика | |||||||||||||||||||||||||||||||||||||||||
| Фамилия, И.О. <1> | Подпись |
<1> Отчество указывается при наличии.
Раздел 1. Сумма налога, подлежащая уплате в бюджет
| Показатели | Код строки | Значения показателей | |||||||||||||||||||||||||||||||||||||
| 1 | 2 | 3 | |||||||||||||||||||||||||||||||||||||
| Код бюджетной классификации | 010 | ||||||||||||||||||||||||||||||||||||||
| Код по ОКТМО | 020 | ||||||||||||||||||||||||||||||||||||||
| Сумма налога, подлежащая уплате в бюджет (в рублях) | 030 |
Достоверность и полноту сведений, указанных на данной странице, подтверждаю:
Раздел 2. Расчет суммы налога
| Показатели | Код строки | Игровые столы, всего | Игровые автоматы | Процессинговые центры тотализаторов | Процессинговые центры букмекерских контор | |||||||||||||||||||||||||||
| 1 | 2 | 3 | 4 | 5 | 6 | |||||||||||||||||||||||||||
| Количество объектов налогообложения (единиц), | 020 | |||||||||||||||||||||||||||||||
| всего в том числе: | ||||||||||||||||||||||||||||||||
| по ставке налога, установленной в соответствии | 030 | |||||||||||||||||||||||||||||||
| со статьей 369 Налогового кодекса Российской Федерации (далее — Кодекс) | ||||||||||||||||||||||||||||||||
| по 1/2 ставки налога, установленной в | 040 | |||||||||||||||||||||||||||||||
| соответствии со статьей 369 Кодекса, с учетом пунктов 3 и 4 статьи 370 Кодекса | ||||||||||||||||||||||||||||||||
| по ставке налога, установленной в соответствии | 050 | |||||||||||||||||||||||||||||||
| со статьей 369 Кодекса, с учетом абзаца второго пункта 1 статьи 370 Кодекса | ||||||||||||||||||||||||||||||||
| по 1/2 ставки налога, установленной в | 060 | |||||||||||||||||||||||||||||||
| соответствии со статьей 369 Кодекса, с учетом абзаца второго пункта 1 и пунктов 3 и 4 статьи 370 Кодекса |
| Показатели | Код строки | Пункты приема ставок тотализаторов | Пункты приема ставок букмекерских контор | Процессинговые центры интерактивных ставок тотализаторов | Процессинговые центры интерактивных ставок букмекерских контор | |||||||||||||||||||||||||||
| 1 | 2 | 7 | 8 | 9 | 10 | |||||||||||||||||||||||||||
| Количество объектов налогообложения (единиц), | 020 | |||||||||||||||||||||||||||||||
| всего | ||||||||||||||||||||||||||||||||
| в том числе: | ||||||||||||||||||||||||||||||||
| по ставке налога, установленной в соответствии | 030 | |||||||||||||||||||||||||||||||
| со статьей 369 Налогового кодекса Российской Федерации | ||||||||||||||||||||||||||||||||
| по 1/2 ставки налога, установленной в | 040 | |||||||||||||||||||||||||||||||
| соответствии со статьей 369 Кодекса, с учетом пунктов 3 и 4 статьи 370 Кодекса |
2.1. Сумма исчисленного налога
| Объекты налогообложения | Код строки | Ставка налога (в рублях) | Сумма исчисленного налога (в рублях) | ||||||||||||||||||||||||||||||||||||
| 1 | 2 | 3 | 4 | ||||||||||||||||||||||||||||||||||||
| Игровые столы, всего | 070 | ||||||||||||||||||||||||||||||||||||||
| Игровые автоматы | 080 | ||||||||||||||||||||||||||||||||||||||
| Процессинговые центры тотализаторов | 090 | ||||||||||||||||||||||||||||||||||||||
| Процессинговые центры букмекерских контор | 100 | ||||||||||||||||||||||||||||||||||||||
| Пункты приема ставок тотализаторов | 110 | ||||||||||||||||||||||||||||||||||||||
| Пункты приема ставок букмекерских контор | 120 | ||||||||||||||||||||||||||||||||||||||
| Процессинговые центры интерактивных ставок тотализаторов | 130 | ||||||||||||||||||||||||||||||||||||||
| Процессинговые центры интерактивных ставок букмекерских контор | 140 |
2.2. Расчет налога по игровым столам
| Показатели | Код строки | Значение показателей | |||||||||||||||||||||||||||||||||||||
| 1 | 2 | 3 | |||||||||||||||||||||||||||||||||||||
| Количество игровых полей на игровом столе | 010 | ||||||||||||||||||||||||||||||||||||||
| Размер ставки налога, установленной в соответствии со статьей 369 Кодекса (в рублях) | 020 | ||||||||||||||||||||||||||||||||||||||
| Размер ставки налога, установленной в соответствии со статьей 369 Кодекса, с учетом абзаца второго пункта 1 | 030 | ||||||||||||||||||||||||||||||||||||||
| статьи 370 Кодекса | |||||||||||||||||||||||||||||||||||||||
| Количество игровых столов, имеющих игровые поля в количестве, указанном по стр. 010, всего (единиц) | 040 | ||||||||||||||||||||||||||||||||||||||
| в том числе подлежащие налогообложению: | |||||||||||||||||||||||||||||||||||||||
| по ставке налога, установленной в соответствии со статьей 369 Кодекса | 050 | ||||||||||||||||||||||||||||||||||||||
| по 1/2 ставки налога, установленной в соответствии со статьей 369 Кодекса, с учетом пунктов 3 и 4 статьи 370 | 060 | ||||||||||||||||||||||||||||||||||||||
| Кодекса | |||||||||||||||||||||||||||||||||||||||
| по ставке налога, установленной в соответствии со статьей 369 Кодекса, с учетом абзаца второго пункта 1 статьи | 070 | ||||||||||||||||||||||||||||||||||||||
| 370 Кодекса | |||||||||||||||||||||||||||||||||||||||
| по 1/2 ставки налога, установленной в соответствии со статьей 369 Кодекса, с учетом абзаца второго пункта 1 и | 080 | ||||||||||||||||||||||||||||||||||||||
| пунктов 3 и 4 статьи 370 Кодекса | |||||||||||||||||||||||||||||||||||||||
| Сумма исчисленного налога по игровым столам (в рублях) | 090 |
Раздел 3. Изменение количества объектов налогообложения за налоговый период
| Показатели | Код строки | Игровые столы, всего | Игровые автоматы | Процессинговые центры тотализаторов | Процессинговые центры букмекерских контор | |||||||||||||||||||||||||||
| 1 | 2 | 3 | 4 | 5 | 6 | |||||||||||||||||||||||||||
| Количество объектов налогообложения, | ||||||||||||||||||||||||||||||||
| зарегистрированных в налоговом органе, всего, | ||||||||||||||||||||||||||||||||
| в том числе: | ||||||||||||||||||||||||||||||||
| на начало налогового периода | 010 | |||||||||||||||||||||||||||||||
| зарегистрировано до 15 числа | 020 | |||||||||||||||||||||||||||||||
| выбыло после 15 числа | 030 | |||||||||||||||||||||||||||||||
| зарегистрировано после 15 числа | 040 | |||||||||||||||||||||||||||||||
| выбыло до 15 числа | 050 | |||||||||||||||||||||||||||||||
| на конец налогового периода | 060 | |||||||||||||||||||||||||||||||
| Показатели | Код строки | Пункты приема ставок тотализаторов | Пункты приема ставок букмекерских контор | Процессинговые центры интерактивных ставок тотализаторов | Процессинговые центры интерактивных ставок букмекерских контор | |||||||||||||||||||||||||||
| 1 | 2 | 7 | 8 | 9 | 10 | |||||||||||||||||||||||||||
| Количество объектов налогообложения, | ||||||||||||||||||||||||||||||||
| зарегистрированных в налоговом органе, всего, | ||||||||||||||||||||||||||||||||
| в том числе: | ||||||||||||||||||||||||||||||||
| на начало налогового периода | 010 | |||||||||||||||||||||||||||||||
| зарегистрировано до 15 числа | 020 | |||||||||||||||||||||||||||||||
| выбыло после 15 числа | 030 | |||||||||||||||||||||||||||||||
| зарегистрировано после 15 числа | 040 | |||||||||||||||||||||||||||||||
| выбыло до 15 числа | 050 | |||||||||||||||||||||||||||||||
| на конец налогового периода | 060 | |||||||||||||||||||||||||||||||
3.1. Изменение количества игровых столов за налоговый период
| Показатели | Код строки | Значение показателей | |||||||||||||||||||||||||||||||||||||
| 1 | 2 | 3 | |||||||||||||||||||||||||||||||||||||
| Количество игровых полей на игровом столе | 010 | ||||||||||||||||||||||||||||||||||||||
| Количество игровых столов, зарегистрированных в налоговом органе (единиц): | |||||||||||||||||||||||||||||||||||||||
| на начало налогового периода | 020 | ||||||||||||||||||||||||||||||||||||||
| зарегистрировано до 15 числа | 030 | ||||||||||||||||||||||||||||||||||||||
| выбыло после 15 числа | 040 | ||||||||||||||||||||||||||||||||||||||
| зарегистрировано после 15 числа | 050 | ||||||||||||||||||||||||||||||||||||||
| выбыло до 15 числа | 060 | ||||||||||||||||||||||||||||||||||||||
| на конец налогового периода | 070 |
Приложение N 2
к приказу ФНС России
от 05.07.2021 N ЕД-7-3/634@
ПОРЯДОК ЗАПОЛНЕНИЯ НАЛОГОВОЙ ДЕКЛАРАЦИИ ПО НАЛОГУ НА ИГОРНЫЙ БИЗНЕС
I. Общие положения
1.1. Налоговая декларация по налогу на игорный бизнес (далее — декларация) заполняется налогоплательщиками, осуществляющими предпринимательскую деятельность в сфере игорного бизнеса.
К объектам налогообложения налогом на игорный бизнес в соответствии со статьей 366 Налогового кодекса Российской Федерации (далее — Кодекс) относятся: игровой стол, игровой автомат, процессинговый центр букмекерской конторы, процессинговый центр тотализатора, процессинговый центр интерактивных ставок тотализатора, процессинговый центр интерактивных ставок букмекерской конторы, пункт приема ставок тотализатора, пункт приема ставок букмекерской конторы.
1.2. Декларация состоит из:
Титульного листа;
Раздела 1 «Сумма налога, подлежащая уплате в бюджет»;
Раздела 2 «Расчет суммы налога», включающего:
Подраздел 2.1 «Сумма исчисленного налога»;
Подраздел 2.2 «Расчет налога по игровым столам»;
Раздела 3 «Изменение количества объектов налогообложения за налоговый период», включающего:
Подраздел 3.1 «Изменение количества игровых столов за налоговый период».
1.3. Для заполнения декларации применяются:
коды, определяющие налоговый период, коды представления декларации в налоговый орган по месту учета, коды форм реорганизации и код ликвидации организации, коды, определяющие способ представления в налоговый орган декларации, согласно приложению к настоящему Порядку.
1.4. Декларация представляется за налоговый период.
1.5. Каждому показателю декларации соответствует одно поле, состоящее из определенного количества знакомест. В каждом поле указывается только один показатель. Исключение составляет показатель, значением которого является дата.
Для указания даты используются по порядку три поля: день (поле из двух знакомест), месяц (поле из двух знакомест) и год (поле из четырех знакомест), разделенные знаком «.» (точка).
1.6. Страницы декларации имеют сквозную нумерацию, начиная с Титульного листа. Порядковый номер страницы проставляется в определенном для нумерации поле слева направо, начиная с первого (левого) знакоместа, например, для первой страницы — «001»; для десятой страницы — «010».
1.7. Заполнение полей декларации значениями текстовых, числовых, кодовых показателей осуществляется слева направо, начиная с первого (левого) знакоместа.
При заполнении полей декларации с использованием программного обеспечения значения числовых показателей выравниваются по правому (последнему) знакоместу.
Заполнение текстовых полей декларации осуществляется заглавными печатными символами.
Не допускается исправление ошибок с помощью корректирующего или иного аналогичного средства.
Не допускается двусторонняя печать декларации на бумажном носителе и скрепление листов декларации, приводящее к порче бумажного носителя.
При заполнении декларации должны использоваться чернила черного, фиолетового или синего цвета.
1.8. В случае отсутствия какого-либо показателя во всех знакоместах соответствующего поля проставляется прочерк. Прочерк представляет собой прямую линию, проведенную посередине знакомест по всей длине поля показателя.
В случае если для указания какого-либо показателя не требуется заполнения всех знакомест соответствующего поля, в незаполненных знакоместах в правой части поля проставляется прочерк. Например, при указании десятизначного идентификационного номера налогоплательщика (далее — ИНН) организации «5024002119» в поле «ИНН» из двенадцати знакомест показатель заполняется (слева направо, начиная с первого знакоместа) следующим образом: «5024002119- -«.
1.9. В поле «Код по ОКТМО» указывается код муниципального образования в соответствии с Общероссийским классификатором территорий муниципальных образований ОК 033-2013 (далее — код по ОКТМО).
При заполнении поля «Код по ОКТМО», под которое отводится одиннадцать знакомест, свободные знакоместа справа от значения кода, если код по ОКТМО конкретной территории муниципального образования имеет восемь знаков, не подлежат заполнению дополнительными символами (заполняются прочерками). Например, для восьмизначного кода по ОКТМО 12445698 в поле «Код по ОКТМО» указывается одиннадцатизначное значение «12445698- -«.
1.10. При представлении декларации, подготовленной с использованием программного обеспечения, при распечатке на принтере допускается отсутствие обрамления знакомест и прочерков для незаполненных знакомест. Расположение и размеры значений показателей не должны изменяться. Печать знаков выполняется шрифтом Courier New высотой 16 — 18 пунктов.
1.11. Все значения стоимостных показателей, отражаемых в декларации, указываются в полных рублях. Значения показателей менее 50 копеек отбрасываются, а 50 копеек и более округляются до полного рубля.
II. Заполнение Титульного листа декларации
2.1. Титульный лист декларации заполняется налогоплательщиком, за исключением раздела «Заполняется работником налогового органа».
2.2. При заполнении Титульного листа указываются ИНН и код причины постановки на учет организации (далее — КПП).
В поле «ИНН» указывается ИНН в соответствии со свидетельством о постановке на учет российской организации в налоговом органе.
В поле «КПП» указывается КПП в соответствии со свидетельством о постановке на учет российской организации в налоговом органе.
Для обособленного подразделения КПП по месту нахождения обособленного подразделения указывается в соответствии с уведомлением о постановке на учет организации в налоговом органе.
ИНН и КПП для крупнейших налогоплательщиков указываются на основании уведомления о постановке на учет в налоговом органе юридического лица в качестве крупнейшего налогоплательщика.
При представлении декларации организацией-правопреемником в декларации за последний налоговый период, а также в уточненных декларациях за реорганизованную организацию (в форме присоединения к другому юридическому лицу, слияния нескольких юридических лиц, разделения юридического лица, преобразования одного юридического лица в другое) в Титульном листе в поле «по месту учета (код)» указывается код «215» или «216», а в верхней его части указываются ИНН и КПП организации- правопреемника. В поле «налогоплательщик» указывается наименование реорганизованной организации.
В поле «ИНН/КПП реорганизованной организации» указываются соответственно ИНН и КПП, которые были присвоены налоговым органом по месту нахождения реорганизованной организации до ее реорганизации.
При этом в Разделе 1 декларации указывается код по ОКТМО того муниципального образования, на территории которого находилась реорганизованная организация.
Коды форм реорганизации и код ликвидации организации приведены в приложении к настоящему Порядку.
2.3. Номер корректировки.
При заполнении поля «Номер корректировки» для первичной декларации и уточненных деклараций за соответствующий налоговый период нумерация должна быть сквозная, где «номер корректировки» для первичной декларации за налоговый период принимает значение «О—«, для уточненных деклараций номер указывается последовательно («1- -«, «2- -«, «3- -» и так далее).
Не допускается заполнение номера корректировки по уточненной декларации без ранее принятой первичной декларации за налоговый период.
2.4. Налоговый период, за который представляется декларация.
Поле «Налоговый период (код)» заполняется в соответствии с кодами, определяющими налоговый период, согласно приложению к настоящему Порядку.
2.5. Отчетный год, в котором представляется декларация.
В поле «Отчетный год» указывается год, за налоговый период которого представляется декларация.
2.6. Код налогового органа, в который представляется декларация.
В поле «Представляется в налоговый орган (код)» указывается код налогового органа, в который представляется декларация, согласно приложению к настоящему приказу.
2.7. Код представления декларации по месту учета налогоплательщика.
В поле «По месту учета (код)» указывается код представления декларации в налоговый орган по месту нахождения (учета) согласно приложению к настоящему Порядку.
2.8. Наименование налогоплательщика.
В поле «налогоплательщик» указывается полное наименование организации в соответствии с ее учредительным документом (при наличии в наименовании латинской транскрипции таковая указывается).
2.9. Код формы реорганизации (ликвидация).
В поле «Форма реорганизации (ликвидация) (код)» указывается код формы реорганизации (ликвидации) согласно приложению к настоящему Порядку.
2.10. ИНН/КПП реорганизованной организации.
В случае если декларация не является декларацией, представляемой за реорганизованную организацию, в поле «ИНН/КПП реорганизованной организации» проставляется прочерк.
2.11. Номер контактного телефона налогоплательщика.
В поле «Номер контактного телефона» указывается номер контактного телефона налогоплательщика с указанием телефонного кода страны, кода населенного пункта без пробелов, без скобок, без прочерков.
2.12. Количество страниц.
В поле «На ___ страницах с приложением подтверждающих документов или их копий на ___ листах» указывается количество страниц, на которых составлена декларация, а также количество приложенных к декларации листов подтверждающих документов и (или) их копий, в том числе количество листов документа, подтверждающего полномочия представителя налогоплательщика (в случае представления декларации представителем налогоплательщика).
2.13. В разделе Титульного листа «Достоверность и полноту сведений, указанных в настоящей декларации, подтверждаю» указывается:
1) в верхней части раздела проставляется:
1 — если достоверность и полнота сведений, указанных в декларации, подтверждены руководителем налогоплательщика;
2 — если достоверность и полнота сведений, указанных в декларации, подтверждены представителем налогоплательщика;
2) в поле «фамилия, имя, отчество (при наличии) полностью» построчно указываются:
при представлении декларации налогоплательщиком — фамилия, имя, отчество (при наличии) руководителя организации полностью, проставляется его личная подпись (в месте, отведенном для подписи) и дата подписания;
при представлении декларации представителем налогоплательщика — физическим лицом — фамилия, имя, отчество (при наличии) представителя налогоплательщика полностью, проставляется личная подпись представителя налогоплательщика и дата подписания;
при представлении декларации представителем налогоплательщика — юридическим лицом — фамилия, имя, отчество (при наличии) физического лица, уполномоченного в соответствии с документом, подтверждающим полномочия представителя налогоплательщика — юридического лица, удостоверять достоверность и полноту сведений, указанных в декларации. При этом в поле «наименование организации — представителя налогоплательщика» указывается наименование юридического лица — представителя налогоплательщика, проставляется подпись лица, сведения о котором указаны в поле «фамилия, имя, отчество полностью», и дата подписания;
3) при представлении декларации представителем налогоплательщика в поле «Наименование и реквизиты документа, подтверждающего полномочия представителя налогоплательщика» указываются наименование документа, подтверждающего полномочия представителя налогоплательщика, и его реквизиты. При этом к декларации прилагается копия подтверждающего документа.
2.14. Раздел Титульного листа «Заполняется работником налогового органа» содержит сведения о представлении декларации: код способа представления декларации согласно приложению к настоящему Порядку, количество страниц декларации, количество листов подтверждающих документов, приложенных к декларации, или их копий, дату представления декларации.
Все поля данного раздела заполняются работником налогового органа. Указываются фамилия и инициалы имени, отчества (при наличии) работника налогового органа, принявшего декларацию, и проставляется его подпись.
III. Заполнение Раздела 1 «Сумма налога, подлежащая уплате в бюджет» декларации
3.1. Раздел 1 декларации включает показатели сумм налога, подлежащих уплате в бюджет, по данным налогоплательщика, с указанием кода бюджетной классификации (далее — КБК), в соответствии с которым подлежат зачислению в бюджет суммы налога на игорный бизнес, рассчитанные в декларации.
3.1.1. По строке 010 указывается КБК, в соответствии с которым производится зачисление суммы налога на игорный бизнес на счета органов Федерального казначейства.
3.1.2. По строке 020 указывается код по ОКТМО в соответствии с пунктом 1.9 настоящего Порядка.
3.1.3. По строке 030 указывается сумма налога на игорный бизнес, подлежащая уплате в бюджет, определяемая как сумма значений строк 070 — 140 графы 4 Подраздела 2.1 декларации за соответствующий налоговый период.
3.2. В строке «Достоверность и полноту сведений, указанных на данной странице, подтверждаю» проставляется подпись лица, указанного в разделе «Достоверность и полноту сведений, указанных в настоящей декларации, подтверждаю» Титульного листа, и дата подписания.
IV. Заполнение Раздела 2 «Расчет суммы налога» декларации
4.1. Раздел 2 декларации включает сведения о количестве объектов игорного бизнеса, подлежащих налогообложению, а также расчет суммы исчисленного налога.
4.2. По строке 020 в графах 3 — 10 указывается количество объектов налогообложения.
Значение по строке 020 графы 3 определяется как сумма значений по строке 040 всех заполненных листов Подраздела 2.2 декларации.
Значение по строке 020 в графах 4 — 10 определяется как сумма значений по строкам 010, 020 и 040 Раздела 3 декларации.
4.3. По строке 030 указывается количество объектов налогообложения, налоговая ставка по которым установлена в соответствии со статьей 369 Кодекса.
Значение по строке 030 графы 3 определяется как сумма значений по строке 050 всех заполненных листов Подраздела 2.2 декларации.
Значение по строке 030 в графах 4 — 10 определяется как разность значения по строке 020 раздела 2 и суммы значений по строкам 040 и 050 Раздела 3 декларации по соответствующей графе.
4.4. По строке 040 указывается количество объектов, подлежащих налогообложению по одной второй ставки налога, установленной в соответствии со статьей 369 Кодекса с учетом пунктов 3 и 4 статьи 370 Кодекса.
Значение по строке 040 графы 3 определяется как сумма значений по строке 060 всех заполненных листов Подраздела 2.2 декларации.
Значение по строке 040 в графах 4 — 10 определяется как сумма значений по строкам 040 и 050 Раздела 3 декларации.
4.5. По строке 050 указывается количество игровых столов, подлежащих налогообложению по ставке налога, установленной в соответствии со статьей 369 Кодекса с учетом абзаца второго пункта 1 статьи 370 Кодекса.
Значение по строке 050 определяется как сумма значений по строке 070 всех заполненных листов Подраздела 2.2 декларации.
4.6. По строке 060 указывается количество игровых столов, подлежащих налогообложению по одной второй ставки налога, установленной в соответствии со статьей 369 Кодекса с учетом абзаца второго пункта 1 и пунктов 3 и 4 статьи 370 Кодекса.
Значение по строке 060 определяется как сумма значений по строке 080 всех заполненных листов Подраздела 2.2 декларации.
Заполнение Подраздела 2.1 «Сумма исчисленного налога» декларации
5.1. Подраздел 2.1 декларации включает расчет суммы исчисленного налога по объектам, подлежащим налогообложению, и соответствующей ставке налога.
5.2. По строке 070 указывается сумма исчисленного налога по игровым столам.
Значение по строке 070 определяется как сумма значений по строке 090 всех заполненных листов Раздела 2.2 декларации.
5.3. В графе 3 по строкам 080 — 140 указывается размер ставки налога по соответствующим объектам налогообложения.
5.4. В графе 4 по строкам 080 — 140 указывается сумма исчисленного налога по соответствующим объектам налогообложения.
5.4.1. Значение по строке 080 определяется как сумма произведения значений строки 080 графы 3 подраздела 2.1 и строки 030 графы 4 Раздела 2 декларации и произведения одной второй значения строки 080 графы 3 подраздела 2.1 и значения строки 040 графы 4 Раздела 2 декларации (стр. 080 гр. 3 х стр. 030 гр. 4 + 1/2 стр. 080 гр. 3 х стр. 040 гр. 4).
5.4.2. Значение по строке 090 определяется как сумма произведения значений строки 090 графы 3 подраздела 2.1 и строки 030 графы 5 Раздела 2 декларации и произведения одной второй значения строки 090 графы 3 подраздела 2.1 и значения строки 040 графы 5 Раздела 2 декларации (стр. 090 гр. 3 х стр. 030 гр. 5 + 1/2 стр. 090 гр. 3 х стр. 040 гр. 5).
5.4.3. Значение по строке 100 определяется как сумма произведения значений строки 100 графы 3 подраздела 2.1 и строки 030 графы 6 Раздела 2 декларации и произведения одной второй значения строки 100 графы 3 подраздела 2.1 и значения строки 040 графы 6 Раздела 2 декларации (стр. 100 гр. 3 х стр. 030 гр. 6 + 1/2 стр. 100 гр. 3 х стр. 040 гр. 6).
5.4.4. Значение по строке 110 определяется как сумма произведения значений строки 110 графы 3 подраздела 2.1 и строки 030 графы 7 Раздела 2 декларации и произведения одной второй значения строки 110 графы 3 подраздела 2.1 и значения строки 040 графы 7 Раздела 2 декларации (стр. 110 гр. 3 х стр. 030 гр. 7 + 1/2 стр. 110 гр. 3 х стр. 040 гр.7).
5.4.5. Значение по строке 120 определяется как сумма произведения значений строки 120 графы 3 подраздела 2.1 и строки 030 графы 8 Раздела 2 декларации и произведения одной второй значения строки 120 графы 3 подраздела 2.1 и значения строки 040 графы 8 Раздела 2 декларации (стр. 120 гр. 3 х стр. 030 гр. 8 + 1/2 стр. 120 гр. 3 х стр. 040 гр. 8).
5.4.6. Значение по строке 130 определяется как сумма произведения значений строки 130 графы 3 подраздела 2.1 и строки 030 графы 9 Раздела 2 декларации и произведения одной второй значения строки 130 графы 3 подраздела 2.1 и значения строки 040 графы 9 Раздела 2 декларации (стр. 130 гр. 3 х стр. 030 гр. 9 + 1/2 стр. 130 гр. 3 х стр. 040 гр. 9).
5.4.7. Значение по строке 140 определяется как сумма произведения значений строки 140 графы 3 подраздела 2.1 и строки 030 графы 10 Раздела 2 декларации и произведения одной второй значения строки 140 графы 3 подраздела 2.1 и значения строки 040 графы 10 Раздела 2 декларации (стр. 140 гр. 3 х стр. 030 гр. 10 + 1/2 стр. 140 гр. 3 х стр. 040 гр. 10).
Заполнение Подраздела 2.2 «Расчет налога по игровым столам» декларации
6.1. Подраздел 2.2 декларации отражает порядок расчета суммы налога по игровым столам исходя из количества игровых полей на игровом столе.
6.2. По строке 010 указывается количество игровых полей на игровом столе.
6.3. По строке 020 указывается размер ставки налога, установленной в соответствии со статьей 369 Кодекса.
6.4. По строке 030 указывается размер ставки налога, установленной в соответствии со статьей 369 Кодекса с учетом абзаца второго пункта 1 статьи 370 Кодекса.
Значение по строке 030 определяется как произведение значений по строкам 010 и 020 графы 3.
6.5. По строке 040 указывается количество игровых столов, имеющих игровые поля в количестве, указанном по строке 010.
Значение по строке 040 определяется как сумма значений по строкам 020, 030 и 050 Подраздела 3.1 декларации по игровым столам, имеющим количество игровых полей, указанное в строке 010.
6.6. По строке 050 указывается количество игровых столов, подлежащих налогообложению по ставке налога, установленной в соответствии со статьей 369 Кодекса.
Значение по строке 050 определяется как разность значения строки 040 и суммы значений строк 050 и 060 Подраздела 3.1 декларации.
Строка 050 заполняется в отношении игровых столов, имеющих одно игровое поле.
6.7. По строке 060 указывается количество игровых столов, подлежащих налогообложению по одной второй ставки налога, установленной в соответствии со статьей 369 Кодекса с учетом пунктов 3 и 4 статьи 370 Кодекса.
Значение по строке 060 определяется как сумма значений строк 050 и 060 Подраздела 3.1 декларации.
Строка 060 заполняется в отношении игровых столов, имеющих одно игровое поле.
6.8. По строке 070 указывается количество игровых столов, подлежащих налогообложению по ставке налога, установленной в соответствии со статьей 369 Кодекса с учетом абзаца второго пункта 1 статьи 370 Кодекса.
Строка 070 заполняется в отношении игровых столов, имеющих более одного игрового поля (количество игровых полей указано в строке 010).
Значение по строке 070 определяется как разность значения по строке 040 подраздела 2.2 и суммы значений строк 050 и 060 Подраздела 3.1 декларации.
6.9. По строке 080 указывается количество игровых столов, подлежащих налогообложению по одной второй ставки налога, установленной в соответствии со статьей 369 Кодекса с учетом абзаца второго пункта 1 и пунктов 3 и 4 статьи 370 Кодекса.
Строка 080 заполняется в отношении игровых столов, имеющих более одного игрового поля (количество игровых полей указано в строке 010).
Значение по строке 080 определяется как сумма значений по строкам 050 и 060 Подраздела 3.1 декларации.
6.10. По строке 090 указывается сумма исчисленного налога по игровым столам.
Значение по строке 090 в отношении игровых столов, имеющих одно игровое поле, определяется как сумма произведения значений строк 020 и 050 и произведения одной второй значения строки 020 и значения строки 060.
Значение по строке 090 в отношении игровых столов, имеющих более одного игрового поля, определяется как сумма произведения значений строк 030 и 070 и произведения одной второй значения строки 030 и значения строки 080.
6.11. При наличии игровых столов с различным количеством игровых полей Подраздел 2.2 декларации заполняется столько раз, сколько имеется вариантов количества игровых полей на игровых столах. При этом данные по количеству игровых столов, имеющих одинаковое количество игровых полей, и сумме исчисленного налога по данным игровым столам указываются в Подразделе 2.2 декларации на одной странице.
V. Заполнение Раздела 3 «Изменение количества объектов налогообложения за налоговый период» декларации
7.1. Раздел 3 декларации отражает изменения по количеству объектов налогообложения за налоговый период.
7.2. По строке 010 указывается количество объектов налогообложения, зарегистрированных в налоговом органе на начало налогового периода.
7.3. По строке 020 указывается количество объектов налогообложения, зарегистрированных до 15 числа текущего налогового периода.
7.4. По строке 030 указывается количество объектов налогообложения, выбывших (закрытых) после 15 числа текущего налогового периода.
7.5. По строке 040 указывается количество объектов налогообложения, зарегистрированных после 15 числа текущего налогового периода.
7.6. По строке 050 указывается количество объектов налогообложения, выбывших (закрытых) до 15 числа (включительно) текущего налогового периода.
7.7. По строке 060 указывается количество объектов налогообложения, зарегистрированных в налоговом органе на конец налогового периода. Значение по строке 060 определяется как разность между суммой значений строк 010, 020 и 040 и суммой значений строк 030 и 050.
7.8. При заполнении графы 3 имеется в виду, что значения являются суммами соответствующих показателей по игровым столам с различным количеством игровых полей, указанных в Подразделе 3.1 декларации.
VI. Заполнение Подраздела 3.1 «Изменение количества игровых столов за налоговый период» декларации
8.1. Подраздел 3.1 декларации содержит сведения об изменении количества игровых столов за налоговый период.
8.2. По строке 010 указывается количество игровых полей на игровом столе.
8.3. По строке 020 указывается количество игровых столов, зарегистрированных в налоговом органе на начало налогового периода.
8.4. По строке 030 указывается количество игровых столов, зарегистрированных до 15 числа текущего налогового периода.
8.5. По строке 040 указывается количество игровых столов, выбывших (закрытых) после 15 числа текущего налогового периода.
8.6. По строке 050 указывается количество игровых столов, зарегистрированных после 15 числа текущего налогового периода.
8.7. По строке 060 указывается количество игровых столов, выбывших (закрытых) до 15 числа текущего налогового периода (включительно).
8.8. По строке 070 указывается количество игровых столов, зарегистрированных в налоговом органе на конец налогового периода.
Значение по строке 070 определяется как разность между суммой значений строк 020, 030 и 050 и суммой значений строк 040 и 060.
8.9. При заполнении Подраздела 3.1 декларации имеется в виду, что при наличии игровых столов с различным количеством игровых полей Подраздел 3.1 декларации заполняется столько раз, сколько имеется вариантов количества игровых полей на игровых столах. При этом данные по количеству игровых столов, имеющих одинаковое количество игровых полей, отражаются в Подразделе 3.1 декларации на одной странице.
Приложение N 3
к приказу ФНС России
от 05.07.2021 N ЕД-7-3/634@
ФОРМАТ ПРЕДСТАВЛЕНИЯ НАЛОГОВОЙ ДЕКЛАРАЦИИ ПО НАЛОГУ НА ИГОРНЫЙ БИЗНЕС В ЭЛЕКТРОННОЙ ФОРМЕ
I. ОБЩИЕ СВЕДЕНИЯ
1. Настоящий формат описывает требования к XML файлам (далее — файл обмена) передачи в налоговые органы налоговой декларации по налогу на игорный бизнес в электронной форме.
2. Номер версии настоящего формата 5.03, часть XXI.
II. ОПИСАНИЕ ФАЙЛА ОБМЕНА
3. Имя файла обмена должно иметь следующий вид:
R_T_A_K_О_GGGGMMDD_N, где:
R_T — префикс, принимающий значение NO_IGBISND;
А_К — идентификатор получателя информации, где: А — идентификатор получателя, которому направляется файл обмена, К — идентификатор конечного получателя, для которого предназначена информация из данного файла обмена. Передача файла от отправителя к конечному получателю (А) может осуществляться в несколько этапов через другие налоговые органы, осуществляющие передачу файла на промежуточных этапах, которые обозначаются идентификатором А. В случае передачи файла от отправителя к конечному получателю при отсутствии налоговых органов, осуществляющих передачу на промежуточных этапах, значения идентификаторов А и К совпадают. Каждый из идентификаторов (А и К) имеет вид для налоговых органов — четырехразрядный код налогового органа;
О — идентификатор отправителя информации, имеет вид:
для организаций — девятнадцатиразрядный код (идентификационный номер налогоплательщика (далее — ИНН) и код причины постановки на учет (далее — КПП) организации (обособленного подразделения);
для физических лиц — двенадцатиразрядный код (ИНН физического лица, при наличии. При отсутствии ИНН — последовательность из двенадцати нулей).
GGGG — год формирования передаваемого файла, ММ — месяц, DD — день;
N — идентификационный номер файла. (Длина — от 1 до 36 знаков. Идентификационный номер файла должен обеспечивать уникальность файла).
Расширение имени файла — xml. Расширение имени файла может указываться как строчными, так и прописными буквами.
Параметры первой строки файла обмена
Первая строка XML файла должна иметь следующий вид:
<?xml version =»1.0″ encoding =»windows-1251″?>
Имя файла, содержащего XML схему файла обмена, должно иметь следующий вид:
NO_IGBISND_1_021_00_05_03_xx, где хх — номер версии схемы. Расширение имени файла — xsd.
XML схема файла обмена приводится отдельным файлом и размещается на официальном сайте Федеральной налоговой службы.
4. Логическая модель файла обмена представлена в виде диаграммы структуры файла обмена на рисунке 1 настоящего формата. Элементами логической модели файла обмена являются элементы и атрибуты XML файла. Перечень структурных элементов логической модели файла обмена и сведения
о них приведены в таблицах 4.1 — 4.18 настоящего формата.
Для каждого структурного элемента логической модели файла обмена приводятся следующие сведения:
наименование элемента. Приводится полное наименование элемента. В строке таблицы могут быть описаны несколько элементов, наименования которых разделены символом «|». Такая форма записи применяется при наличии в файле обмена только одного элемента из описанных в этой строке;
сокращенное наименование (код) элемента. Приводится сокращенное наименование элемента. Синтаксис сокращенного наименования должен удовлетворять спецификации XML;
признак типа элемента. Может принимать следующие значения: «С» — сложный элемент логической модели (содержит вложенные элементы), «П» — простой элемент логической модели, реализованный в виде элемента XML файла, «А» — простой элемент логической модели, реализованный в виде атрибута элемента XML файла. Простой элемент логической модели не содержит вложенные элементы;
формат элемента. Формат элемента представляется следующими условными обозначениями: Т — символьная строка; N — числовое значение (целое или дробное).
Формат символьной строки указывается в виде T(n-k) или Т(=k), где: п — минимальное количество знаков, к — максимальное количество знаков, символ «-» — разделитель, символ «=» означает фиксированное количество знаков в строке. В случае, если минимальное количество знаков равно 0, формат имеет вид Т(0-k). В случае, если максимальное количество знаков не ограничено, формат имеет вид Т(n-).
Формат числового значения указывается в виде N(m.k), где: m — максимальное количество знаков в числе, включая целую и дробную часть числа без разделяющей десятичной точки и знака (для отрицательного числа), k — максимальное число знаков дробной части числа. Если число знаков дробной части числа равно 0 (то есть число целое), то формат числового значения имеет вид N(m).
Для простых элементов, являющихся базовыми в XML, например, элемент с типом «date», поле «Формат элемента» не заполняется. Для таких элементов в поле «Дополнительная информация» указывается тип базового элемента;
признак обязательности элемента определяет обязательность наличия элемента (совокупности наименования элемента и его значения) в файле обмена. Признак обязательности элемента может принимать следующие значения: «О» — наличие элемента в файле обмена обязательно; «Н» — наличие элемента в файле обмена необязательно, то есть элемент может отсутствовать. Если элемент принимает ограниченный перечень значений (по классификатору, кодовому словарю и тому подобному), то признак обязательности элемента дополняется символом «К». Например, «ОК». В случае если количество реализаций элемента может быть более одной, то признак обязательности элемента дополняется символом «М». Например, «НМ» или «ОКМ».
К вышеперечисленным признакам обязательности элемента может добавляться значение «У» в случае описания в XML схеме условий, предъявляемых к элементу в файле обмена, описанных в графе «Дополнительная информация». Например, «НУ» или «ОКУ»;
дополнительная информация содержит, при необходимости, требования к элементу файла обмена, не указанные ранее. Для сложных элементов указывается ссылка на таблицу, в которой описывается состав данного элемента. Для элементов, принимающих ограниченный перечень значений из классификатора (кодового словаря и тому подобного), указывается соответствующее наименование классификатора (кодового словаря и тому подобного) или приводится перечень возможных значений. Для классификатора (кодового словаря и тому подобного) может указываться ссылка на его местонахождение. Для элементов, использующих пользовательский тип данных, указывается наименование типового элемента.
Рисунок 1. Диаграмма структуры файла обмена
Таблица 4.1
Файл обмена (Файл)
| Наименование элемента | Сокращенное наименование (код) элемента | Признак типа элемента | Формат элемента | Признак обязательности элемента | Дополнительная информация |
| Идентификатор файла | ИдФайл | А | Т( 1-255) | ОУ | Содержит (повторяет) имя сформированного файла (без расширения) |
| Версия программы, с помощью которой сформирован файл | ВерсПрог | А | Т(1-40) | О | |
| Версия формата | ВерсФорм | А | Т(1-5) | О | Принимает значение: 5.03 |
| Состав и структура документа | Документ | С | О | Состав элемента представлен в таблице 4.2 |
Таблица 4.2
Состав и структура документа (Документ)
| Наименование элемента | Сокращенное наименование (код) элемента | Признак типа элемента | Формат элемента | Признак обязательности элемента | Дополнительная информация |
| Код формы отчетности по КНД | КНД | А | Т(=7) | ОК | Типовой элемент <КНДТип>. Принимает значение: 1152011 |
| Дата формирования документа | ДатаДок | А | Т(=10) | О | Типовой элемент <ДатаТип>. Дата в формате ДД.ММ.ГГГГ |
| Налоговый период | Период | А | Т(=2) | ОК | Принимает значения в соответствии с кодами, определяющими налоговый период, согласно Приложению к Порядку заполнения налоговой декларации по налогу на игорный бизнес (далее — Порядок заполнения): 01-январь | 02 — февраль | 03 — март | 04 — апрель | 05 — май | 06 — июнь | 07 — июль | 08 — август | 09 — сентябрь | 10 — октябрь | 11 — ноябрь | 12 — декабрь | 50 — последний налоговый период при реорганизации (ликвидации) организации | 71 — за январь при реорганизации (ликвидации) организации | 72 — за февраль при реорганизации (ликвидации) организации | 73 — за март при реорганизации (ликвидации) организации | 74 — за апрель при реорганизации (ликвидации) организации | 75 — за май при реорганизации (ликвидации) организации | 76 — за июнь при реорганизации (ликвидации) организации | 77 — за июль при реорганизации (ликвидации) организации | 78 — за август при реорганизации (ликвидации) организации | 79 — за сентябрь при реорганизации (ликвидации) организации | 80 — за октябрь при реорганизации (ликвидации) организации | 81 — за ноябрь при реорганизации (ликвидации) организации | 82 — за декабрь при реорганизации (ликвидации) организации |
| Отчетный год | ОтчетГод | А | О | Типовой элемент <xs:gYear>. Год в формате ГГГГ |
|
| Код налогового органа | КодНО | А | Т(=4) | ОК | Типовой элемент <СОНОТип> |
| Номер корректировки | НомКорр | А | Т(1-3) | О | Принимает значение: 0 — первичный документ, 1, 2, 3 и так далее — уточненный документ. Для уточненного документа значение должно быть на 1 больше ранее принятого налоговым органом документа |
| Код места, по которому представляется документ | ПоМесту | А | Т(=3) | ОК | Принимает значение в соответствии с кодами представления декларации в налоговый орган по месту учета согласно Приложению к Порядку заполнения: 213 — по месту учета в качестве крупнейшего налогоплательщика | 214 — по месту нахождения российской организации, не являющейся крупнейшим налогоплательщиком | 215 — по месту нахождения правопреемника, не являющегося крупнейшим налогоплательщиком | 216 — по месту учета правопреемника, являющегося крупнейшим налогоплательщиком | 220 — по месту нахождения обособленного подразделения российской организации | 610 — по месту постановки на учет организации в качестве налогоплательщика налога на игорный бизнес в налоговом органе по месту постановки объекта налогообложения |
| Сведения о налогоплательщике | СвНП | С | О | Состав элемента представлен в таблице 4.3 | |
| Лицо, подписавшее документ | Подписант | С | О | Состав элемента представлен в таблице 4.6 | |
| Налоговая декларация по налогу на игорный бизнес | ИгБизНД | С | О | Состав элемента представлен в таблице 4.8 |
Таблица 4.3
Сведения о налогоплательщике (СвНП)
| Наименование элемента | Сокращенное наименование (код) элемента | Признак типа элемента | Формат элемента | Признак обязательности элемента | Дополнительная информация |
| Номер контактного телефона | Тлф | А | Т(1-20) | Н | |
| Налогоплательщик — организация | НПЮЛ | С | О | Состав элемента представлен в таблице 4.4 |
Таблица 4.4
Налогоплательщик — организация (НПЮЛ)
| Наименование элемента | Сокращенное наименование (код) элемента | Признак типа элемента | Формат элемента | Признак обязательности элемента | Дополнительная информация |
| Наименование организации | НаимОрг | А | Т(1-1000) | О | |
| ИНН организации | ИННЮЛ | А | Т(=10) | О | Типовой элемент <ИННЮЛТип> |
| КПП | КПП | А | Т(=9) | О | Типовой элемент <КППТип> |
| Сведения о реорганизованной (ликвидированной) организации | СвРеоргЮЛ | С | Н | Состав элемента представлен в таблице 4.5 |
Таблица 4.5
Сведения о реорганизованной (ликвидированной) организации (СвРеоргЮЛ)
| Наименование элемента | Сокращенное наименование (код) элемента | Признак типа элемента | Формат элемента | Признак обязательности элемента | Дополнительная информация |
| Код формы реорганизации (ликвидация) | ФормРеорг | А | Т(=1) | ОК | Принимает значение в соответствии с кодами форм реорганизации и кодом ликвидации организации согласно Приложению к Порядку заполнения: 0 — ликвидация | 1 — преобразование | 2 — слияние | 3 — разделение | 5 — присоединение | 6 — разделение с одновременным присоединением |
| ИНН реорганизованной организации | иннюл | А | Т(=10) | НУ | Типовой элемент <ИННЮЛТип>. Элемент обязателен при <ФормРеорг> = 1 | 2 | 3 | 5 | 6 |
| КПП реорганизованной организации | КПП | А | Т(=9) | НУ | Типовой элемент <КППТип>. Элемент обязателен при <ФормРеорг> = 1 | 2 | 3 I 5 | 6 |
Таблица 4.6
Лицо, подписавшее документ (Подписант)
| Наименование элемента | Сокращенное наименование (код) элемента | Признак типа элемента | Формат элемента | Признак обязательности элемента | Дополнительная информация |
| Признак лица, подписавшего документ | ПрПодп | А | Т(=1) | ОК | Принимает значение: 1 — налогоплательщик | 2 — представитель налогоплательщика |
| Фамилия, имя, отчество | ФИО | С | О | Типовой элемент <ФИОТип>. Состав элемента представлен в таблице 4.18 |
|
| Сведения о представителе налогоплательщика | СвПред | С | НУ | Состав элемента представлен в таблице 4.7. Обязательно для <ПрПодп>=2 |
Таблица 4.7
Сведения о представителе налогоплательщика (СвПред)
| Наименование элемента | Сокращенное наименование (код) элемента | Признак типа элемента | Формат элемента | Признак обязательности элемента | Дополнительная информация |
| Наименование и реквизиты документа, подтверждающего полномочия представителя налогоплательщика | НаимДок | А | Т(1-120) | О | |
| Наименование организации — представителя налогоплательщика | НаимОрг | А | Т(1-1000) | Н |
Таблица 4.8
Налоговая декларация по налогу на игорный бизнес (ИгБизНД)
| Наименование элемента | Сокращенное наименование (код) элемента | Признак типа элемента | Формат элемента | Признак обязательности элемента | Дополнительная информация |
| Сумма налога, подлежащая уплате в бюджет | СумНалПУ | С | О | Состав элемента представлен в таблице 4.9 | |
| Расчет суммы налога | РасчНал | С | О | Состав элемента представлен в таблице 4.10 | |
| Изменение количества объектов налогообложения за налоговый период | ИзмКолОбПер | С | Н | Состав элемента представлен в таблице 4.13 |
Таблица 4.9
Сумма налога, подлежащая уплате в бюджет (СумНалПУ)
| Наименование элемента | Сокращенное наименование (код) элемента | Признак типа элемента | Формат элемента | Признак обязательности элемента | Дополнительная информация |
| Код бюджетной классификации | КБК | А | Т(=20) | ОК | Типовой элемент <КБКТип>. Принимает значение в соответствии с классификатором кодов классификации доходов бюджетов Российской Федерации |
| Код ОКТМО | ОКТМО | А | Т(=8)| Т(=11) | ОК | Типовой элемент <ОКТМОТип>. Принимает значение в соответствии с Общероссийским классификатором территорий муниципальных образований |
| Сумма налога, подлежащая уплате в бюджет (в рублях) | НалПУ | А | N(15) | О |
Таблица 4.10
Расчет суммы налога (РасчНал)
| Наименование элемента | Сокращенное наименование (код) элемента | Признак типа элемента | Формат элемента | Признак обязательности элемента | Дополнительная информация |
| Расчет суммы налога по игровым столам, всего | РасчНалСтВс | С | Н | Состав элемента представлен в таблице 4.11 | |
| Расчет суммы налога по игровым автоматам | РасчНалАвт | С | Н | Типовой элемент <РасчНалТип>. Состав элемента представлен в таблице 4.16 |
|
| Расчет суммы налога по процессинговым центрам тотализаторов | РасчНалПЦТот | С | Н | Типовой элемент <РасчНалТип>. Состав элемента представлен в таблице 4.16 |
|
| Расчет суммы налога по процессинговым центрам букмекерских контор | РасчНалПЦБук | С | Н | Типовой элемент <РасчНалТип>. Состав элемента представлен в таблице 4.16 |
|
| Расчет суммы налога по пунктам приема ставок тотализаторов | РасчНалПрТот | С | Н | Типовой элемент <РасчНалТип>. Состав элемента представлен в таблице 4.16 |
|
| Расчет суммы налога по пунктам приема ставок букмекерских контор | РасчНалПрБук | С | Н | Типовой элемент <РасчНалТип>. Состав элемента представлен в таблице 4.16 |
|
| Расчет суммы налога по процессинговым центрам интерактивных ставок тотализаторов | РасчНалПрЦенТот | С | Н | Типовой элемент <РасчНалТип>. Состав элемента представлен в таблице 4.16 |
|
| Расчет суммы налога по процессинговым центрам интерактивных ставок букмекерских контор | РасчНалПрЦенБук | С | Н | Типовой элемент <РасчНалТип>. Состав элемента представлен в таблице 4.16 |
Таблица 4.11
Расчет суммы налога по игровым столам, всего (РасчНалСтВс)
| Наименование элемента | Сокращенное наименование (код) элемента | Признак типа элемента | Формат элемента | Признак обязательности элемента | Дополнительная информация |
| Количество объектов налогообложения (единиц), всего | КолОбВсего | А | N(4) | О | |
| Количество объектов налогообложения по ставке налога, установленной в соответствии со статьей 369 Налогового кодекса Российской Федерации (далее — Кодекс) | КолОб_369.1 | А | N(4) | Н | |
| Количество объектов налогообложения по 1/2 ставки налога, установленной в соответствии со статьей 369 Кодекса, с учетом пунктов 3 и 4 статьи 370 Кодекса | КолОб_370.34 | А | N(4) | Н | |
| Количество объектов налогообложения по ставке налога, установленной в соответствии со статьей 369 Кодекса, с учетом абзаца второго пункта 1 статьи 370 Кодекса | КолОбУч_370.1.2 | А | N(4) | Н | |
| Количество объектов налогообложения по 1/2 ставки налога, установленной в соответствии со статьей 369 Кодекса, с учетом абзаца второго пункта 1 и пунктов 3 и 4 статьи 370 Кодекса | Кол06Уч_370.34 | А | N(4) | Н | |
| Сумма исчисленного налога | НалИсчисл | А | N(10) | О | |
| Расчет налога по игровым столам | РасчНалСт | С | ОМ | Состав элемента представлен в таблице 4.12 |
Таблица 4.12
Расчет налога по игровым столам (РасчНалСт)
| Наименование элемента | Сокращенное наименование (код) элемента | Признак типа элемента | Формат элемента | Признак обязательности элемента | Дополнительная информация |
| Количество игровых полей на игровом столе | КолПолей | А | N(2) | О | |
| Размер ставки налога, установленной в соответствии со статьей 369 Кодекса | СтавНал_369.1 | А | N(7) | Н | |
| Размер ставки налога, установленной в соответствии со статьей 369 Кодекса, с учетом абзаца второго пункта 1 статьи 370 Кодекса | СтавНалУч_370.1.2 | А | N(7) | Н | |
| Количество игровых столов, имеющих игровые поля в указанном количестве, всего (единиц) | КолПолВсего | А | N(4) | О | |
| По ставке налога, установленной в соответствии со статьей 369 Кодекса | КолПол_369.1 | А | N(4) | Н | |
| По 1/2 ставки налога, установленной в соответствии со статьей 369 Кодекса, с учетом пунктов 3 и 4 статьи 370 Кодекса | КолПол_370.34 | А | N(4) | Н | |
| По ставке налога, установленной в соответствии со статьей 369 Кодекса, с учетом абзаца второго пункта 1 статьи 370 Кодекса | КолПолУч_370.1.2 | А | N(4) | Н | |
| По 1/2 ставки налога, установленной в соответствии со статьей 369 Кодекса, с учетом абзаца второго пункта 1 и пунктов 3 и 4 статьи 370 Кодекса | КолПолУч_370.34 | А | N(4) | Н | |
| Сумма исчисленного налога по игровым столам | НалИсчисл | А | N(10) | О |
Таблица 4.13
Изменение количества объектов налогообложения за налоговый период (ИзмКолОбПер)
| Наименование элемента | Сокращенное наименование (код) элемента | Признак типа элемента | Формат элемента | Признак обязательности элемента | Дополнительная информация |
| Изменение количества объектов налогообложения за налоговый период — игровые столы, всего | ИзмКолСтВс | С | Н | Состав элемента представлен в таблице 4.14 | |
| Изменение количества объектов налогообложения за налоговый период — игровые автоматы | ИзмКолАвт | С | Н | Типовой элемент <ИзмКолОбТип>. Состав элемента представлен в таблице 4.17 |
|
| Изменение количества объектов налогообложения за налоговый период — процессинговые центры тотализаторов | ИзмКолПЦТот | С | Н | Типовой элемент <ИзмКолОбТип>. Состав элемента представлен в таблице 4.17 |
|
| Изменение количества объектов налогообложения за налоговый период — процессинговые центры букмекерских контор | ИзмКолПЦБук | С | Н | Типовой элемент <ИзмКолОбТип>. Состав элемента представлен в таблице 4.17 |
|
| Изменение количества объектов налогообложения за налоговый период — пункты приема ставок тотализаторов | ИзмКолПрТот | С | Н | Типовой элемент <ИзмКолОбТип>. Состав элемента представлен в таблице 4.17 |
|
| Изменение количества объектов налогообложения за налоговый период — пункты приема ставок букмекерских контор | ИзмКолПрБук | С | Н | Типовой элемент <ИзмКолОбТип>. Состав элемента представлен в таблице 4.17 |
|
| Изменение количества объектов налогообложения за налоговый период — процессинговые центры интерактивных ставок тотализаторов | ИзмКолПрЦенТот | С | Н | Типовой элемент <ИзмКолОбТип>. Состав элемента представлен в таблице 4.17 |
|
| Изменение количества объектов налогообложения за налоговый период — процессинговые центры интерактивных ставок букмекерских контор | ИзмКолПрЦенБук | С | Н | Типовой элемент <ИзмКолОбТип>. Состав элемента представлен в таблице 4.17 |
Таблица 4.14
Изменение количества объектов налогообложения за налоговый период — игровые столы, всего (ИзмКолСтВс)
| Наименование элемента | Сокращенное наименование (код) элемента | Признак типа элемента | Формат элемента | Признак обязательности элемента | Дополнительная информация |
| Количество объектов налогообложения, зарегистрированных в налоговом органе — на начало налогового периода | КолОбНачПер | А | N(4) | О | |
| Количество объектов налогообложения, зарегистрированных в налоговом органе — зарегистрировано до 15 числа | КолОбУстДо15 | А | N(4) | Н | |
| Количество объектов налогообложения, зарегистрированных в налоговом органе — выбыло после 15 числа | КолОбВыбПос15 | А | N(4) | Н | |
| Количество объектов налогообложения, зарегистрированных в налоговом органе — зарегистрировано после 15 числа | КолОбУстПос15 | А | N(4) | Н | |
| Количество объектов налогообложения, зарегистрированных в налоговом органе — выбыло до 15 числа | КолОбВыбДо15 | А | N(4) | Н | |
| Количество объектов налогообложения, зарегистрированных в налоговом органе — на конец налогового периода | КолОбКонПер | А | N(4) | О | |
| Изменение количества игровых столов за налоговый период | ИзмКолСт | С | ОМ | Состав элемента представлен в таблице 4.15 |
Таблица 4.15
Изменение количества игровых столов за налоговый период (ИзмКолСт)
| Наименование элемента | Сокращенное наименование (код) элемента | Признак типа элемента | Формат элемента | Признак обязательности элемента | Дополнительная информация |
| Количество игровых полей на игровом столе | КолПолей | А | N(2) | О | |
| Количество игровых столов, зарегистрированных в налоговом органе (единиц) — на начало налогового периода | КолСтНачПер | А | N(4) | О | |
| Количество игровых столов, зарегистрированных в налоговом органе (единиц) — зарегистрировано до 15 числа | КолСтУстДо15 | А | N(4) | Н | |
| Количество игровых столов, зарегистрированных в налоговом органе (единиц) — выбыло после 15 числа | КолСтВыбПос15 | А | N(4) | Н | |
| Количество игровых столов, зарегистрированных в налоговом органе (единиц) — зарегистрировано после 15 числа | КолСтУстПос15 | А | N(4) | Н | |
| Количество игровых столов, зарегистрированных в налоговом органе (единиц) — выбыло до 15 числа | КолСтВыбДо15 | А | N(4) | Н | |
| Количество игровых столов, зарегистрированных в налоговом органе (единиц) — на конец налогового периода | КолСтКонПер | А | N(4) | О |
Таблица 4.16
Расчет суммы налога (РасчНалТип)
| Наименование элемента | Сокращенное наименование (код) элемента | Признак типа элемента | Формат элемента | Признак обязательности элемента | Дополнительная информация |
| Ставка налога | СтавНал | А | N(7) | О | |
| Количество объектов налогообложения (единиц), всего | КолОбВсего | А | N(4) | О | |
| Количество объектов налогообложения по ставке налога, установленной в соответствии со статьей 369 Кодекса | КолОб_369.1 | А | N(4) | Н | |
| Количество объектов налогообложения по 1/2 ставки налога, установленной в соответствии со статьей 369 Кодекса, с учетом пунктов 3 и 4 статьи 370 Кодекса | Кол0б_370.34 | А | N(4) | Н | |
| Сумма исчисленного налога | НалИсчисл | А | N(10) | О |
Таблица 4.17
Изменение количества объектов налогообложения за налоговый период (ИзмКолОбТип)
| Наименование элемента | Сокращенное наименование (код) элемента | Признак типа элемента | Формат элемента | Признак обязательности элемента | Дополнительная информация |
| Количество объектов налогообложения, зарегистрированных в налоговом органе — на начало налогового периода | КолОбНачПер | А | N(4) | О | |
| Количество объектов налогообложения, зарегистрированных в налоговом органе — зарегистрировано до 15 числа | КолОбУстДо15 | А | N(4) | Н | |
| Количество объектов налогообложения, зарегистрированных в налоговом органе — выбыло после 15 числа | КолОбВыбПос15 | А | N(4) | Н | |
| Количество объектов налогообложения, зарегистрированных в налоговом органе — зарегистрировано после 15 числа | КолОбУстПос15 | А | N(4) | Н | |
| Количество объектов налогообложения, зарегистрированных в налоговом органе — выбыло до 15 числа | КолОбВыбДо15 | А | N(4) | Н | |
| Количество объектов налогообложения, зарегистрированных в налоговом органе — на конец налогового периода | КолОбКонПер | А | N(4) | О |
Таблица 4.18
Фамилия, Имя, Отчество (ФИОТип)
| Наименование элемента | Сокращенное наименование (код) элемента | Признак типа элемента | Формат элемента | Признак обязательности элемента | Дополнительная информация |
| Фамилия | Фамилия | А | Т(1-60) | О | |
| Имя | Имя | А | Т(1-60) | О | |
| Отчество | Отчество | А | Т(1-60) | Н |
Приложение
к Порядку заполнения
налоговой декларации
по налогу на игорный бизнес,
утвержденному приказом ФНС России
от 05.07.2021 N ЕД-7-3/634@
Коды, определяющие налоговый период
| Код | Наименование |
| 01 | январь |
| 02 | февраль |
| 03 | март |
| 04 | апрель |
| 05 | май |
| 06 | июнь |
| 07 | июль |
| 08 | август |
| 09 | сентябрь |
| 10 | октябрь |
| 11 | ноябрь |
| 12 | декабрь |
| 50 | последний налоговый период при реорганизации (ликвидации) организации |
| 71 | за январь при реорганизации (ликвидации) организации |
| 72 | за февраль при реорганизации (ликвидации) организации |
| 73 | за март при реорганизации (ликвидации) организации |
| 74 | за апрель при реорганизации (ликвидации) организации |
| 75 | за май при реорганизации (ликвидации) организации |
| 76 | за июнь при реорганизации (ликвидации) организации |
| 77 | за июль при реорганизации (ликвидации) организации |
| 78 | за август при реорганизации (ликвидации) организации |
| 79 | за сентябрь при реорганизации (ликвидации) организации |
| 80 | за октябрь при реорганизации (ликвидации) организации |
| 81 | за ноябрь при реорганизации (ликвидации) организации |
| 82 | за декабрь при реорганизации (ликвидации) организации |
Коды представления декларации в налоговый орган по месту учета
| Код | Наименование |
| 213 | По месту учета в качестве крупнейшего налогоплательщика |
| 214 | По месту нахождения российской организации, не являющейся крупнейшим налогоплательщиком |
| 215 | По месту нахождения правопреемника, не являющегося крупнейшим налогоплательщиком |
| 216 | По месту учета правопреемника, являющегося крупнейшим налогоплательщиком |
| 220 | По месту нахождения обособленного подразделения российской организации |
| 610 | По месту постановки на учет организации в качестве налогоплательщика налога на игорный бизнес в налоговом органе по месту установки (открытия) объекта налогообложения |
Коды форм реорганизации и код ликвидации организации
| Код | Наименование |
| 1 | Преобразование |
| 2 | Слияние |
| 3 | Разделение |
| 5 | Присоединение |
| 6 | Разделение с одновременным присоединением |
| 0 | Ликвидация |
Коды, определяющие способ представления в налоговый орган декларации
| Код | Наименование |
| 01 | На бумажном носителе (по почте) |
| 02 | На бумажном носителе (лично) |
| 03 | На бумажном носителе с дублированием на съемном носителе (лично) |
| 04 | По телекоммуникационным каналам связи с использованием усиленной квалифицированной электронной подписи |
| 08 | На бумажном носителе с дублированием на съемном носителе (по почте) |
| 09 | На бумажном носителе с использованием штрих-кода (лично) |
| 10 | На бумажном носителе с использованием штрих-кода (по почте) |

Официальный интернет-портал правовой информации
22 марта 2023 года
-
- СЕГОДНЯ
-
НЕДЕЛЯ
- МЕСЯЦ
- ПОИСК
- КАЛЕНДАРЬ ОПУБЛИКОВАНИЯ
|
|
Приказ Федеральной налоговой службы от 05.07.2021 № ЕД-7-3/634@ «Об утверждении формы налоговой декларации по налогу на игорный бизнес, порядка ее заполнения, а также формата представления налоговой декларации по налогу на игорный бизнес в электронной форме» (Зарегистрирован 28.09.2021 № 65173) |
||||||
|
|
| Показывать страниц: | |||||||||||
|
|||||||||||
| Номер опубликования: 0001202109290021 | |||||||||||
|
Страница №1 из 40: |
|||||||||||
|
|
|||||||||||
|
Об утверждении формы налоговой декларации по налогу на игорный бизнес, порядка ее заполнения, а также формата представления налоговой декларации по налогу на игорный бизнес в электронной форме
- Скачать архив
- Скачать документ
- Распечатать
- Добавить в папку
- Отслеживать документ
- Справка
Новости
Подключись
к Аюдар Инфо сегодня
и получи
3 дня демо доступа
бесплатно







