Приложение N 8
к приказу ФНС России
от 08.07.2021 N ЕД-7-15/645@
ПОРЯДОК
ЗАПОЛНЕНИЯ ОТЧЕТА ОБ ОПЕРАЦИЯХ С ТОВАРАМИ,
ПОДЛЕЖАЩИМИ ПРОСЛЕЖИВАЕМОСТИ
ПОРЯДОК
ЗАПОЛНЕНИЯ ОТЧЕТА ОБ ОПЕРАЦИЯХ С ТОВАРАМИ,
ПОДЛЕЖАЩИМИ ПРОСЛЕЖИВАЕМОСТИ
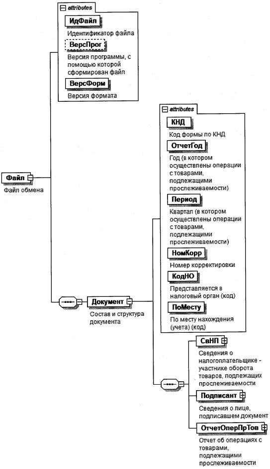
1. При представлении в налоговый орган по месту учета организацией-правопреемником отчета об операциях с товарами, подлежащими прослеживаемости (далее — отчет) за последний отчетный квартал и скорректированного отчета за реорганизованную организацию (в форме присоединения к другому юридическому лицу, слияния нескольких юридических лиц, разделения юридического лица, преобразования одного юридического лица в другое) в титульном разделе по реквизиту «по месту нахождения (учета)» указывается код «215» или «216». Коды места представления отчета в налоговый орган, коды форм реорганизации и код ликвидации организации приведены в приложении N 3 к настоящему Порядку.
В реквизите «ИНН/КПП правопреемника участника оборота товаров, подлежащих прослеживаемости» указываются идентификационный номер налогоплательщика и код причины постановки на учет в налоговом органе на территории Российской Федерации, присвоенные участнику оборота товаров, подлежащих прослеживаемости, который является правопреемником участника оборота товаров, подлежащих прослеживаемости, указанного в строках 4 — 4б настоящего Порядка, в случае его реорганизации.
2. Участники оборота товаров, подлежащих прослеживаемости, являющиеся крупнейшими налогоплательщиками на основании Уведомления о постановке на учет в налоговом органе организации в качестве крупнейшего налогоплательщика по форме, утвержденной приказом Федеральной налоговой службы от 24.11.2020 N ЕД-7-14/837@ «Об утверждении формы уведомления о постановке на учет в налоговом органе организации в качестве крупнейшего налогоплательщика» (зарегистрировано Минюстом России 25.12.2020, регистрационный N 61839) в титульном разделе по реквизиту «по месту нахождения (учета)» указывают код «213», а в пятом и шестом знаке КПП указывается значение «50».
3. Графы табличной части отчета, заполняются отдельно по каждой операции в целях отражения информации в отношении партий товара, подлежащих прослеживаемости, которым присвоен регистрационный номер партии товара, подлежащего прослеживаемости, в соответствии с положениями постановления Правительства Российской Федерации об утверждении положения о национальной системе прослеживаемости товаров.
Сведения в рамках операции с товарами, подлежащими прослеживаемости, соответствующей определенному коду вида операции с товарами, подлежащими прослеживаемости, в соответствии с приложением N 1 к настоящему Порядку, в отношении товаров, подлежащих прослеживаемости, имеющих одинаковую стоимость за единицу товара, реквизиты первичного учетного документа, указанные в графах 4 — 6, на основании которого были совершены операции с указанными товарами, отражаются в одной строке отчета.
К указанной строке отчета заполняются подстроки граф 10 — 13 по каждому регистрационному номеру партии товара, подлежащего прослеживаемости, указанному в графе 10 отчета.
4. Графы 7 — 9 табличной части отчета заполняются только для операций с кодами 08, графы 15 — 26 табличной части отчета заполняются, в том числе, на основе договоров поручения, договоров комиссии или агентских договоров.
5. Значения стоимостных показателей, отражаемых в графе 13 табличной части отчета, указываются в рублях и копейках.
6. При обнаружении участником оборота товаров, подлежащих прослеживаемости, в поданном им отчете в налоговый орган факта неотражения или неполноты отражения сведений, а также ошибок, участник оборота товаров, подлежащих прослеживаемости, обязан внести необходимые изменения в отчет и представить в налоговый орган скорректированный отчет. При перерасчете количества товара, подлежащего прослеживаемости, в периоде совершения ошибки (искажения) скорректированный отчет представляется в налоговый орган в файле установленного формата, действовавшего в том отчетном квартале, за который производится перерасчет количества.
7. В строках титульного раздела отчета указываются следующие сведения:
а) в строке 1 — год, в котором осуществлены операции с товарами, подлежащими прослеживаемости;
б) в строке 1а — квартал, в котором осуществлены операции с товарами, подлежащими прослеживаемости;
в) в строке 2 — номер актуального корректировочного отчета об операциях с товарами, подлежащими прослеживаемости. При заполнении указанной строки в первичном отчете проставляется «0», в корректировочном отчете указывается номер корректировки (например, «1», «2» и так далее);
г) в строке 3 — код налогового органа, в который представляется отчет, (согласно документам о постановке на учет в налоговом органе Российской Федерации согласно приложению N 2 к настоящему Порядку);
д) в строке 4 — наименование участника оборота товаров, подлежащих прослеживаемости — юридического лица, представительства (филиала) иностранной организации, иного обособленного подразделения, осуществляющего деятельность на территории Российской Федерации, либо фамилия, имя, отчество (при наличии) физического лица, поставленного на учет в налоговом органе на территории Российской Федерации в качестве индивидуального предпринимателя, который в соответствии с положениями постановления Правительства Российской Федерации об утверждении положения о национальной системе прослеживаемости товаров обязан представлять отчет;
е) в строке 4а — идентификационный номер налогоплательщика участника оборота товаров, подлежащих прослеживаемости — юридического лица, представительства (филиала) иностранной организации, иного обособленного подразделения, осуществляющего деятельность на территории Российской Федерации, либо физического лица, поставленного на учет в налоговом органе на территории Российской Федерации в качестве индивидуального предпринимателя, который в соответствии с положениями постановления Правительства Российской Федерации об утверждении положения о национальной системе прослеживаемости товаров обязан представлять отчет;
ж) в строке 4б — код причины постановки на учет в налоговом органе на территории Российской Федерации участника оборота товаров, подлежащих прослеживаемости — юридического лица, представительства (филиала) иностранной организации, иного обособленного подразделения, осуществляющего деятельность на территории Российской Федерации, который в соответствии с положениями постановления Правительства Российской Федерации об утверждении положения о национальной системе прослеживаемости товаров обязан представлять отчет;
з) в строке 5 — коды места представления отчета в налоговый орган, которые приведены в приложении N 3 к настоящему Порядку;
и) в строке 6 — код реорганизации (ликвидации), в соответствии с приложением N 3 к настоящему Порядку;
к) в строке 7 — ИНН и КПП, присвоенные участнику оборота товаров, подлежащих прослеживаемости, который является правопреемником участника оборота товаров, подлежащих прослеживаемости, указанного в строках 4 — 4б уведомления, в случае его реорганизации, Заполняется организацией-правопреемником в случае представления корректировочного уведомления за реорганизованную организацию.
8. Раздел заполняется на основании данных сопроводительного документа.
Сопроводительным документом для целей настоящего Порядка признается счет-фактура, корректировочный счет-фактура, универсальный передаточный документ, универсальный корректировочный документ или иной первичный учетный документ, отражающий содержание операции с товарами, подлежащими прослеживаемости, сведения о которой подлежат отражению в отчете.
Раздел со сведениями об операциях с товарами, подлежащими прослеживаемости, в виде таблицы включает в себя сведения об операциях с товарами, подлежащими прослеживаемости, сведения о сопроводительных документах, контрагентах с обязательным отражением сведений о партии товара, подлежащего прослеживаемости (регистрационный номер партии товара, подлежащего прослеживаемости; количество, единицы измерения, стоимость).
КонсультантПлюс: примечание.
Нумерация пунктов дана в соответствии с официальным текстом документа.
10. В графах отчета указываются следующие сведения:
а) в графе 1 — номер строки;
б) в графе 2 — дата совершения операции с товарами, подлежащими прослеживаемости;
в) в графе 3 — код вида операции с товарами, подлежащими прослеживаемости, в соответствии с приложением N 1 к настоящему Порядку;
г) в графе 4 — вид сопроводительного документа, отражающего содержание операции с товарами, подлежащими прослеживаемости, сведения о которой подлежат отражению в отчете: «1 — счет-фактура», «2 — корректировочный счет-фактура», «3 — универсальный передаточный документ», «4 — универсальный корректировочный документ» или «5 — иной первичный учетный документ»;
д) в графе 5 — номер сопроводительного документа, указанного в строке 4;
е) в графе 6 — дата сопроводительного документа, указанного в строке 4;
ж) в графе 7 — наименование контрагента участника оборота товаров, подлежащих прослеживаемости — наименование юридического лица, наименование представительства (филиала) иностранной организации, иного обособленного подразделения, осуществляющего деятельность на территории Российской Федерации, либо фамилия, имя, отчество (при наличии) физического лица, поставленного на учет в налоговом органе на территории Российской Федерации в качестве индивидуального предпринимателя, которому передается право собственности на товары, подлежащие прослеживаемости, или который передает право собственности на товары;
з) в графе 8 — идентификационный номер налогоплательщика — участника оборота товаров, подлежащих прослеживаемости — юридического лица, представительства (филиала) иностранной организации, иного обособленного подразделения, осуществляющего деятельность на территории Российской Федерации, или физического лица, поставленного на учет в налоговом органе на территории Российской Федерации в качестве индивидуального предпринимателя, которому передается право собственности на товары, подлежащие прослеживаемости, или который передает право собственности на товары;
и) в графе 9 — код причины постановки на учет в налоговом органе на территории Российской Федерации юридического лица, представительства (филиала) иностранной организации, иного обособленного подразделения, осуществляющего деятельность на территории Российской Федерации, которому передается (который передает) право собственности на товары, подлежащие прослеживаемости. При отсутствии данных данная строка не заполняется;
к) в графе 10 — регистрационный номер партии товара, подлежащего прослеживаемости;
л) в графе 11 — количественная единица измерения товара (код), используемая в целях осуществления прослеживаемости, в соответствии с перечнем товаров, подлежащих прослеживаемости на территории Российской Федерации, утверждаемым постановлением Правительства Российской Федерации;
м) в графе 12 — количество товара, подлежащего прослеживаемости, в количественной единице измерения товара, используемой в целях осуществления прослеживаемости;
н) в графе 13 — стоимость товаров, подлежащих прослеживаемости, без налога на добавленную стоимость, указываемая отдельно по каждому регистрационному номеру партии товара, подлежащего прослеживаемости, указанному в соответствующей подстроке графы 10 отчета.
В разделе «Достоверность и полноту сведений, указанных в настоящем уведомлении, подтверждаю» указывается «1» — если отчет представлен участником оборота товаров, подлежащих прослеживаемости, на которого в соответствии с положениями постановления Правительства Российской Федерации об утверждении положения о национальной системе прослеживаемости товаров, возложена обязанность по представлению отчета либо правопреемником указанного лица — при реорганизации участника оборота товаров, подлежащих прослеживаемости, (далее — участник оборота товаров, подлежащих прослеживаемости) «2» — если отчет представлен уполномоченным представителем участника оборота товаров, подлежащих прослеживаемости либо представителем правопреемника указанного лица — при реорганизации участника оборота товаров, подлежащих прослеживаемости (далее — представитель участника оборота товаров, подлежащих прослеживаемости).
В случае указания признака «1» в полях «Фамилия», «Имя», «Отчество» указывается построчно полностью фамилия, имя и отчество (при наличии) руководителя организации (физического лица, поставленного на учет в налоговом органе на территории Российской Федерации в качестве индивидуального предпринимателя) — участника оборота товаров, подлежащих прослеживаемости.
В случае указания признака «2» в полях «Фамилия», «Имя», «Отчество» указывается построчно полностью фамилия, имя и отчество (при наличии) физического лица — уполномоченного представителя участника оборота товаров, подлежащих прослеживаемости.
Если отчет представляется представителем участника оборота товаров, подлежащих прослеживаемости, то заполняется поле «Наименование и реквизиты документа, подтверждающего полномочия представителя участника оборота товаров, подлежащих прослеживаемости (представителя правопреемника участника оборота товаров, подлежащих прослеживаемости)».
В поле «Наименование и реквизиты документа, подтверждающего полномочия представителя участника оборота товаров, подлежащих прослеживаемости (представителя правопреемника участника оборота товаров, подлежащих прослеживаемости)» указывается вид и реквизиты документа, подтверждающего полномочия представителя участника оборота товаров, подлежащих прослеживаемости, удостоверять достоверность и полноту сведений, указанных в отчете.
В поле «Наименование организации-представителя участника оборота товаров, подлежащих прослеживаемости (представителя правопреемника участника оборота товаров, подлежащих прослеживаемости)» указывается наименование юридического лица — уполномоченного представителя участника оборота товаров, подлежащих прослеживаемости.
В поле «Дата» указывается дата подписания.
Зарегистрировано в Минюсте России 10 августа 2021 г. N 64587
ФЕДЕРАЛЬНАЯ НАЛОГОВАЯ СЛУЖБА
ПРИКАЗ
от 8 июля 2021 г. N ЕД-7-15/645@
ОБ УТВЕРЖДЕНИИ ФОРМ, ФОРМАТОВ, ПОРЯДКОВ ЗАПОЛНЕНИЯ ОТЧЕТА ОБ ОПЕРАЦИЯХ С ТОВАРАМИ, ПОДЛЕЖАЩИМИ ПРОСЛЕЖИВАЕМОСТИ, И ДОКУМЕНТОВ, СОДЕРЖАЩИХ РЕКВИЗИТЫ ПРОСЛЕЖИВАЕМОСТИ
В соответствии с подпунктом «а» пункта 3 постановления Правительства Российской Федерации от 01.07.2021 N 1108 «Об утверждении Положения о национальной системе прослеживаемости товаров» (Официальный интернет-портал правовой информации http://pravo.gov.ru, 08.07.2021) приказываю:
1. Утвердить:
форму уведомления о перемещении товаров, подлежащих прослеживаемости, с территории Российской Федерации или иных территорий, находящихся под ее юрисдикцией, на территорию другого государства — члена Евразийского экономического союза согласно приложению N 1 к настоящему приказу;
форму уведомления о ввозе товаров, подлежащих прослеживаемости, с территории другого государства — члена Евразийского экономического союза на территорию Российской Федерации и иные территории, находящиеся под ее юрисдикцией, согласно приложению N 2 к настоящему приказу;
форму уведомления об имеющихся остатках товаров, подлежащих прослеживаемости, согласно приложению N 3 к настоящему приказу;
форму отчета об операциях с товарами, подлежащими прослеживаемости, согласно приложению N 4 к настоящему приказу;
порядок заполнения уведомления о перемещении товаров, подлежащих прослеживаемости, с территории Российской Федерации или иных территорий, находящихся под ее юрисдикцией, на территорию другого государства — члена Евразийского экономического союза согласно приложению N 5 к настоящему приказу;
порядок заполнения уведомления о ввозе товаров, подлежащих прослеживаемости, с территории другого государства — члена Евразийского экономического союза на территорию Российской Федерации и иные территории, находящиеся под ее юрисдикцией, согласно приложению N 6 к настоящему приказу;
порядок заполнения уведомления об имеющихся остатках товаров, подлежащих прослеживаемости, согласно приложению N 7 к настоящему приказу;
порядок заполнения отчета об операциях с товарами, подлежащими прослеживаемости, согласно приложению N 8 к настоящему приказу;
формат представления уведомления о перемещении товаров, подлежащих прослеживаемости, с территории Российской Федерации или иных территорий, находящихся под ее юрисдикцией, на территорию другого государства — члена Евразийского экономического союза, в электронной форме согласно приложению N 9 к настоящему приказу.
формат представления уведомления о ввозе товаров, подлежащих прослеживаемости, с территории другого государства — члена Евразийского экономического союза на территорию Российской Федерации и иные территории, находящиеся под ее юрисдикцией, в электронной форме согласно приложению N 10 к настоящему приказу;
формат представления уведомления об имеющихся остатках товаров, подлежащих прослеживаемости, в электронной форме согласно приложению N 11 к настоящему приказу;
формат представления отчета об операциях с товарами, подлежащими прослеживаемости, в электронной форме согласно приложению N 12 к настоящему приказу;
рекомендуемый формат квитанции о присвоении регистрационного номера партии товара, подлежащего прослеживаемости, в электронной форме согласно приложению N 13 к настоящему приказу.
2. Настоящий приказ вступает в силу по истечении одного месяца со дня его официального опубликования.
3. Управлениям ФНС России по субъектам Российской Федерации довести настоящий приказ до нижестоящих налоговых органов и обеспечить его исполнение.
4. Контроль за исполнением настоящего приказа возложить на заместителя руководителя Федеральной налоговой службы, координирующего вопросы налогового контроля.
Руководитель
Федеральной налоговой службы
Д.В. ЕГОРОВ
Приложение N 1
к Приказу ФНС России
от 08.07.2021 г. N ЕД-7-15/645@
Форма по КНД 1169009
УВЕДОМЛЕНИЕ О ПЕРЕМЕЩЕНИИ ТОВАРОВ, ПОДЛЕЖАЩИХ ПРОСЛЕЖИВАЕМОСТИ, С ТЕРРИТОРИИ РОССИЙСКОЙ ФЕДЕРАЦИИ ИЛИ ИНЫХ ТЕРРИТОРИЙ, НАХОДЯЩИХСЯ ПОД ЕЕ ЮРИСДИКЦИЕЙ, НА ТЕРРИТОРИЮ ДРУГОГО ГОСУДАРСТВА — ЧЛЕНА ЕВРАЗИЙСКОГО ЭКОНОМИЧЕСКОГО СОЮЗА
| Номер | (1) | ||
| Дата | (2) | ||
| N корректировки | (3) | ||
| Наименование продавца | (4) | ||
| ИНН продавца | (4а) | ||
| КПП продавца | (4б) | ||
| Форма реорганизации (ликвидации) (код) | (5) | ||
| ИНН/КПП правопреемника продавца | (6) | ||
| Наименование покупателя государства-члена ЕАЭС | (7) | ||
| Код государства-члена ЕАЭС покупателя (ОКСМ) | (7а) | ||
| Идентификационный код (номер) покупателя государства-члена ЕАЭС | (7б) | ||
| Адрес покупателя государства-члена ЕАЭС | (7в) | ||
| Вид сопроводительного документа | (8) | ||
| Номер сопроводительного документа | (8а) | ||
| Дата сопроводительного документа | (8б) | ||
| Сведения о пунктах назначения товара, подлежащего прослеживаемости, на территории государств-членов ЕАЭС в соответствии с сопроводительным документом | (9) |
| Порядковый номер товара в соответствии с сопроводительным документом | Наименование товара в соответствии с сопроводительным документом | Количество товара в соответствии с сопроводительным документом | Код единицы измерения товара в соответствии с сопроводительным документом (по ОКЕИ) | Регистрационный номер партии товара, подлежащего прослеживаемости | Код количественной единицы измерения товара (по ОКЕИ) | Количество товара, подлежащего прослеживаемости, в единице количественного учета товара | Стоимость товаров (без НДС) в рублях и копейках |
| 1 | 2 | 3 | 4 | 5 | 6 | 7 | 8 |
Достоверность и полноту сведений, указанных в настоящем уведомлении, подтверждаю:
| 1 — продавец (правопреемник продавца) | |||||
| 2 — представитель продавца (представитель правопреемника продавца) | |||||
| Фамилия | |||||
| Имя | |||||
| Отчество (при наличии) | |||||
| Наименование и реквизиты документа, подтверждающего полномочия представителя продавца (представителя правопреемника продавца) | |||||
| Наименование организации-представителя продавца (представителя правопреемника продавца) | |||||
| Подпись | Дата | ||||
Приложение N 2
к Приказу ФНС России
от 08.07.2021 г. N ЕД-7-15/645@
Форма по КНД 1169008
УВЕДОМЛЕНИЕ О ВВОЗЕ ТОВАРОВ, ПОДЛЕЖАЩИХ ПРОСЛЕЖИВАЕМОСТИ, С ТЕРРИТОРИИ ДРУГОГО ГОСУДАРСТВА-ЧЛЕНА ЕВРАЗИЙСКОГО ЭКОНОМИЧЕСКОГО СОЮЗА НА ТЕРРИТОРИЮ РОССИЙСКОЙ ФЕДЕРАЦИИ И ИНЫЕ ТЕРРИТОРИИ, НАХОДЯЩИЕСЯ ПОД ЕЕ ЮРИСДИКЦИЕЙ
| Номер | (1) | ||
| Дата | (2) | ||
| N корректировки | (3) | ||
| Наименование покупателя | (4) | ||
| ИНН покупателя | (4а) | ||
| КПП покупателя | (4б) | ||
| Форма реорганизации (ликвидации) (код) | (5) | ||
| ИНН/КПП правопреемника покупателя | (6) | ||
| Наименование продавца государства-члена ЕАЭС | (7) | ||
| Код государства-члена ЕАЭС продавца (ОКСМ) | (7а) | ||
| Идентификационный код (номер) продавца государства-члена ЕАЭС | (7б) | ||
| Адрес продавца государства-члена ЕАЭС | (7в) | ||
| Вид сопроводительного документа | (8) | ||
| Дата сопроводительного документа | (8а) | ||
| Номер сопроводительного документа | (8б) | ||
| Код товара в соответствии с ТН ВЭД ЕАЭС | (9) | ||
| Количество товара в соответствии с сопроводительным документом | (10) | ||
| Код единицы измерения товара в соответствии с сопроводительным документом (по ОКЕИ) | (11) | ||
| Регистрационный номер партии товара, подлежащего прослеживаемости | (12) | ||
| Код количественной единицы измерения товара (по ОКЕИ) | (13) | ||
| Количество товара, подлежащего прослеживаемости, в количественной единице измерения товара | (14) | ||
| Стоимость товаров (без НДС) в рублях и копейках | (15) |
Достоверность и полноту сведений, указанных в настоящем уведомлении, подтверждаю:
| 1 — покупатель (правопреемник покупателя) | |||||
| 2 — представитель покупателя (представитель правопреемника покупателя) | |||||
| Фамилия | |||||
| Имя | |||||
| Отчество (при наличии) | |||||
| Наименование и реквизиты документа, подтверждающего полномочия представителя покупателя (представителя правопреемника покупателя) | |||||
| Наименование организации-представителя покупателя (представителя правопреемника покупателя) | |||||
| Подпись | Дата | ||||
Приложение N 3
к Приказу ФНС России
от 08.07.2021 г. N ЕД-7-15/645@
По форме КНД 1169011
УВЕДОМЛЕНИЕ ОБ ИМЕЮЩИХСЯ ОСТАТКАХ ТОВАРОВ, ПОДЛЕЖАЩИХ ПРОСЛЕЖИВАЕМОСТИ
| Номер | (1) | ||
| Дата | (2) | ||
| N корректировки | (3) | ||
| Признак уведомления | (4) | ||
| Наименование собственника товаров, подлежащих прослеживаемости | (5) | ||
| ИНН собственника товаров, подлежащих прослеживаемости | (5а) | ||
| КПП собственника товаров, подлежащих прослеживаемости | (5б) | ||
| Форма реорганизации (ликвидации) (код) | (6) | ||
| ИНН/КПП правопреемника собственника товаров, подлежащих прослеживаемости | (7) | ||
| ИНН продавца товаров, подлежащих прослеживаемости | (8) | ||
| Наименование первичного учетного документа | (9) | ||
| Номер первичного учетного документа | (9а) | ||
| Дата первичного учетного документа | (9б) | ||
| Наименование товара в соответствии с первичным учетным документом | (10) | ||
| Код товара в соответствии с ТН ВЭД ЕАЭС | (11) | ||
| Код товара в соответствии с ОКПД2 | (12) | ||
| Количество товара в соответствии с первичным учетным документом | (13) | ||
| Код единицы измерения товара в соответствии с первичным учетным документом (по ОКЕИ) | (14) | ||
| Регистрационный номер партии товара, подлежащего прослеживаемости | (15) | ||
| Код количественной единицы измерения товара (по ОКЕИ) | (16) | ||
| Количество товара, подлежащего прослеживаемости, в количественной единице измерения товара | (17) | ||
| Стоимость товаров (без НДС) в рублях и копейках | (18) |
Достоверность и полноту сведений, указанных в настоящем уведомлении, подтверждаю:
| 1 — собственник товаров, подлежащих прослеживаемости (правопреемник собственника товаров, подлежащих прослеживаемости) | |||||
| 2 — представитель собственника товаров, подлежащих прослеживаемости (представитель правопреемника собственника товаров, подлежащих прослеживаемости) | |||||
| Фамилия | |||||
| Имя | |||||
| Отчество (при наличии) | |||||
| Наименование и реквизиты документа, подтверждающего полномочия представителя собственника товаров, подлежащих прослеживаемости (представителя правопреемника собственника товаров, подлежащих прослеживаемости): | |||||
| Наименование организации-представителя собственника товаров, подлежащих прослеживаемости (представителя правопреемника собственника товаров, подлежащих прослеживаемости) | |||||
| Подпись | Дата | ||||
Приложение N 4
к Приказу ФНС России
от 08.07.2021 г. N ЕД-7-15/645@
Форма по КНД 1169010
ОТЧЕТ ОБ ОПЕРАЦИЯХ С ТОВАРАМИ, ПОДЛЕЖАЩИМИ ПРОСЛЕЖИВАЕМОСТИ
| Год | (1) | ||
| Квартал | (1а) | ||
| N корректировки | (2) | ||
| Представляется в налоговый орган (код) | (3) | ||
| Наименование участника оборота товаров, подлежащих прослеживаемости | (4) | ||
| ИНН | (4а) | ||
| КПП | (4б) | ||
| По месту нахождения (учета) (код) | (5) | ||
| Форма реорганизации (ликвидации) (код) | (6) | ||
| ИНН/КПП правопреемника участника оборота товаров, подлежащих прослеживаемости | (7) |
Отчет об операциях
| N п/п | Операция | Реквизиты первичного учетного документа | Контрагент | Регистрационный номер партии товара, подлежащего прослеживаемости | Код количественной единицы измерения товара (по ОКЕИ) | Количество товара, подлежащего прослеживаемости, в количественной единице измерения товара | Стоимость товара, подлежащего прослеживаемости, без налога в рублях | |||||
| Дата операции | Код вида операции | Вид | Номер | Дата | Наименование | ИНН | КПП | |||||
| 1 | 2 | 3 | 4 | 5 | 6 | 7 | 8 | 9 | 10 | 11 | 12 | 13 |
Достоверность и полноту сведений, указанных в настоящем отчете, подтверждаю:
| 1 — участник оборота товаров, подлежащих прослеживаемости (правопреемник участника оборота товаров, подлежащих прослеживаемости) | |||||
| 2 — представитель участника оборота товаров, подлежащих прослеживаемости (представитель правопреемника участника оборота товаров, подлежащих прослеживаемости) | |||||
| Фамилия | |||||
| Имя | |||||
| Отчество (при наличии) | |||||
| Наименование и реквизиты документа, подтверждающего полномочия представителя участника оборота товаров, подлежащих прослеживаемости (представителя правопреемника участника оборота товаров, подлежащих прослеживаемости) | |||||
| Наименование организации-представителя участника оборота товаров, подлежащих прослеживаемости (представителя правопреемника участника оборота товаров, подлежащих прослеживаемости) | |||||
| Подпись | Дата | ||||
Приложение N 5
к приказу ФНС России
от 08.07.2021 г. N ЕД-7-15/645@
ПОРЯДОК ЗАПОЛНЕНИЯ УВЕДОМЛЕНИЯ О ПЕРЕМЕЩЕНИИ ТОВАРОВ, ПОДЛЕЖАЩИХ ПРОСЛЕЖИВАЕМОСТИ, С ТЕРРИТОРИИ РОССИЙСКОЙ ФЕДЕРАЦИИ ИЛИ ИНЫХ ТЕРРИТОРИЙ, НАХОДЯЩИХСЯ ПОД ЕЕ ЮРИСДИКЦИЕЙ, НА ТЕРРИТОРИЮ ДРУГОГО ГОСУДАРСТВА — ЧЛЕНА ЕВРАЗИЙСКОГО ЭКОНОМИЧЕСКОГО СОЮЗА
1. Уведомление о перемещении товаров, подлежащих прослеживаемости, с территории Российской Федерации или иных территорий, находящихся под ее юрисдикцией, на территорию другого государства — члена Евразийского экономического союза (далее — уведомление) заполняется на основании сопроводительного документа.
Сопроводительным документом в целях настоящего Порядка признается счет — фактура, универсальный передаточный документ или иной первичный учетный документ, оформленный на товар, подлежащий прослеживаемости, юридическим лицом, представительством (филиалом) иностранной организации, иным обособленным подразделением, осуществляющим деятельность на территории Российской Федерации, или физическим лицом, поставленным на учет в налоговом органе на территории Российской Федерации в качестве индивидуального предпринимателя, передавшим право собственности на товары, подлежащие прослеживаемости.
В строках уведомления указываются следующие сведения:
а) в строке 1 — номер уведомления. При представлении корректировочного уведомления в данной строке указывается номер, присвоенный первичному уведомлению;
б) в строке 2 — дата представления уведомления. При представлении корректировочного уведомления в данной строке указывается дата первичного уведомления;
в) в строке 3 — номер актуального корректировочного уведомления.
При заполнении указанной строки в первичном уведомлении проставляется «0», в корректировочном уведомлении указывается номер корректировки (например, «1», «2» и так далее).
При корректировке уведомления в связи с возвратом, в том числе частичным, товара, подлежащего прослеживаемости, в графах 3, 7 и 8 табличной части уведомления отражаются сведения о фактически перемещенных товарах, подлежащих прослеживаемости с учетом такого возврата;
г) в строке 4 — наименование юридического лица, представительства (филиала) иностранной организации, иного обособленного подразделения, осуществляющего деятельность на территории Российской Федерации, фамилия, имя, отчество (при наличии) физического лица, поставленного на учет в налоговом органе на территории Российской Федерации в качестве индивидуального предпринимателя, передающего другому лицу государства- члена Евразийского экономического союза право собственности на товары, подлежащие прослеживаемости;
д) в строке 4а — идентификационный номер налогоплательщика — юридического лица, представительства (филиала) иностранной организации, иного обособленного подразделения, осуществляющего деятельность на территории Российской Федерации, физического лица, поставленного на учет в налоговом органе на территории Российской Федерации в качестве индивидуального предпринимателя, передающего другому лицу государства- члена Евразийского экономического союза право собственности на товары, подлежащие прослеживаемости;
е) в строке 4б — код причины постановки на учет в налоговом органе Российской Федерации юридического лица, представительства (филиала) иностранной организации, иного обособленного подразделения, осуществляющего деятельность на территории Российской Федерации, передающего другому лицу государства — члена Евразийского экономического союза право собственности на подлежащие прослеживаемости товары.
При отсутствии данных, отображаемых в данной строке уведомления, строка не заполняется;
ж) в строке 5 — код реорганизации (ликвидации) в соответствии с приложением N 1 к настоящему Порядку. Заполняется организацией — правопреемником в случае представления корректировочного уведомления за реорганизованную организацию;
з) в строке 6 — ИНН и КПП, присвоенные участнику оборота товаров, подлежащих прослеживаемости, который является правопреемником участника оборота товаров, подлежащих прослеживаемости, указанного в строках 4 — 4б уведомления, в случае его реорганизации. Заполняется организацией-правопреемником в случае представления корректировочного уведомления за реорганизованную организацию;
и) в строке 7 — наименование юридического лица государства — члена Евразийского экономического союза, представительства (филиала) иностранной организации, иного обособленного подразделения, осуществляющего деятельность на территории государства — члена Евразийского экономического союза, фамилия, имя, отчество (при наличии) физического лица, поставленного на учет в качестве индивидуального предпринимателя в государстве — члене Евразийского экономического союза, которому передано право собственности на подлежащие прослеживаемости товары;
к) в строке 7а — цифровой код государства — члена Евразийского экономического союза, в котором поставлено на учет лицо, которому передано право собственности на подлежащие прослеживаемости товары, согласно Общероссийскому классификатору стран мира (ОКСМ), принятому и введенному в действие постановлением Госстандарта России от 14.12.2001 N 529 — ст;
л) в строке 7б — идентификационный код (номер) юридического лица государства — члена Евразийского экономического союза, представительства (филиала) иностранной организации, иного обособленного подразделения, осуществляющего деятельность на территории государства — члена Евразийского экономического союза, физического лица, поставленного на учет в качестве индивидуального предпринимателя в государстве — члене Евразийского экономического союза, которому передано право собственности на подлежащие прослеживаемости товары;
м) в строке 7в — юридический адрес государственной регистрации юридического лица государства — члена Евразийского экономического союза, представительства (филиала) иностранной организации, иного обособленного подразделения, осуществляющего деятельность на территории государства — члена Евразийского экономического союза, адрес места жительства физического лица, поставленного на учет в качестве индивидуального предпринимателя в государстве — члене Евразийского экономического союза, которому передано право собственности на подлежащие прослеживаемости товары;
н) в строке 8 — вид сопроводительного документа.
В указанной строке указывается признак «1», «2» или «3» в зависимости от вида сопроводительного документа: «1 — счет-фактура», «2 — универсальный передаточный документ», «3 — иной первичный учетный документ». Признак «3» указывается при отсутствии документов, соответствующих признаку «1» или «2»;
о) в строке 8а — номер сопроводительного документа, указанного в строке 8;
п) в строке 8б — дата сопроводительного документа, указанного в строке 8;
р) в строке 9 — сведения о пунктах назначения (доставки, разгрузки) товара, подлежащего прослеживаемости, находящихся на территории государств — членов Евразийского экономического союза в соответствии с сопроводительным документом, указанным в строке 8.
При отсутствии указанных данных в сопроводительном документе, указанном в строке 8, строка 9 не заполняется.
2. В графах уведомления указываются следующие сведения:
а) в графе 1 — порядковый номер товара в соответствии с сопроводительным документом;
б) в графе 2 — наименование товара в соответствии с сопроводительным документом:
в) в графе 3 — количество товара в соответствии с сопроводительным документом;
г) в графе 4 — код единицы измерения товара в соответствии с сопроводительным документом по Общероссийскому классификатору единиц измерения (ОКЕИ), принятому и введенному в действие постановлением Госстандарта России от 26.12.1994 N 366;
д) в графе 5 — регистрационный номер партии товара, подлежащего прослеживаемости;
е) в графе 6 — количественная единица измерения товара (код), используемая в целях осуществления прослеживаемости, в соответствии с перечнем товаров, подлежащих прослеживаемости на территории Российской Федерации, утверждаемым постановлением Правительства Российской Федерации;
ж) в графе 7 — количество товара, подлежащего прослеживаемости, в количественной единице измерения товара, используемой в целях осуществления прослеживаемости;
з) в графе 8 — стоимость товара без налога на добавленную стоимость в рублях и копейках.
3. В разделе «Достоверность и полноту сведений, указанных в настоящем уведомлении, подтверждаю» указывается: «1» — если уведомление представлено участником оборота товаров, подлежащих прослеживаемости, который передает право собственности на товар, либо правопреемником указанного лица — при реорганизации участника оборота товаров, подлежащих прослеживаемости, который передает право собственности на товар (далее — участник оборота товаров, подлежащих прослеживаемости, который передает право собственности на товар), либо «2» — если уведомление представлено уполномоченным представителем участника оборота товаров, подлежащих прослеживаемости, либо представителем правопреемника указанного лица — при реорганизации участника оборота товаров, подлежащих прослеживаемости, который передает право собственности на товар (далее — представитель участника оборота товаров, подлежащих прослеживаемости).
В случае указания признака «1» в полях «Фамилия», «Имя», «Отчество» указывается построчно полностью фамилия, имя и отчество (при наличии) руководителя организации (физического лица, поставленного на учет в налоговом органе на территории Российской Федерации в качестве индивидуального предпринимателя) — участника оборота товаров, подлежащих прослеживаемости, который передает право собственности на товар.
В случае указания признака «2» в полях «Фамилия», «Имя», «Отчество» указывается построчно полностью фамилия, имя и отчество (при наличии) физического лица-уполномоченного представителя участника оборота товаров, подлежащих прослеживаемости.
Если уведомление представляется представителем участника оборота товаров, подлежащих прослеживаемости, то заполняется поле «Наименование и реквизиты документа, подтверждающего полномочия представителя продавца (представителя правопреемника продавца)».
В поле «Наименование и реквизиты документа, подтверждающего полномочия представителя продавца (представителя правопреемника продавца)» указывается вид и реквизиты документа, подтверждающего полномочия представителя участника оборота товаров, подлежащих прослеживаемости, удостоверять достоверность и полноту сведений, указанных в уведомлении.
В поле «Наименование организации-представителя продавца (представителя правопреемника продавца)» указывается наименование юридического лица — уполномоченного представителя участника оборота товаров, подлежащих прослеживаемости.
В поле «Дата» указывается дата подписания.
Приложение
к Порядку заполнения уведомления
о перемещении товаров, подлежащих
прослеживаемости, с территории
Российской Федерации на территорию
другого государства — члена
Евразийского экономического союза
КОДЫ ФОРМ РЕОРГАНИЗАЦИИ И КОД ЛИКВИДАЦИИ ОРГАНИЗАЦИИ
| Код | Наименование |
| 1 | Преобразование |
| 2 | Слияние |
| 3 | Разделение |
| 5 | Присоединение |
| 6 | Разделение с одновременным присоединением |
| 0 | Ликвидация |
Приложение N 6
к приказу ФНС России
от 08.07.2021 г. N ЕД-7-15/645@
ПОРЯДОК ЗАПОЛНЕНИЯ УВЕДОМЛЕНИЯ О ВВОЗЕ ТОВАРОВ, ПОДЛЕЖАЩИХ ПРОСЛЕЖИВАЕМОСТИ, С ТЕРРИТОРИИ ДРУГОГО ГОСУДАРСТВА-ЧЛЕНА ЕВРАЗИЙСКОГО ЭКОНОМИЧЕСКОГО СОЮЗА НА ТЕРРИТОРИЮ РОССИЙСКОЙ ФЕДЕРАЦИИ И ИНЫЕ ТЕРРИТОРИИ, НАХОДЯЩИЕСЯ ПОД ЕЕ ЮРИСДИКЦИЕЙ
1. Уведомление о ввозе товаров, подлежащих прослеживаемости, с территории другого государства — члена Евразийского экономического союза на территорию Российской Федерации и иные территории, находящиеся под ее юрисдикцией, (далее — уведомление) заполняется на основании сопроводительного документа. Сопроводительным документом в целях настоящего Порядка признается счет — фактура, универсальный передаточный документ или иной документ, оформленный на товар, подлежащий прослеживаемости, организацией или физическим лицом государства — члена Евразийского экономического союза, передавшего право собственности на товары.
На товары, указанные в нескольких строках сопроводительного документа с одним и тем же кодом единой Товарной номенклатуры внешнеэкономической деятельности Евразийского экономического союза, утвержденной решением Совета Евразийской экономической комиссии от 16.07.2012 N 54, опубликованным на официальном сайте Евразийской экономической комиссии http://www.customs.ru в информационно — телекоммуникационной сети «Интернет», и одной и той же единицей измерения товара может оформляться одно уведомление.
2. В строках уведомления указываются следующие сведения:
а) в строке 1 — номер уведомления. При представлении корректировочного уведомления в данной строке указывается номер, присвоенный первичному уведомлению;
б) в строке 2 — дата представления уведомления. При представлении корректировочного уведомления в данной строке указывается дата первичного уведомления;
в) в строке 3 — номер актуального корректировочного уведомления. При заполнении указанной строки в первичном уведомлении проставляется «0», в корректировочном уведомлении указывается номер корректировки (например, «1», «2» и так далее).
При корректировке уведомления в связи с возвратом, в том числе частичным, товара, подлежащего прослеживаемости, в графах 10, 14 и 15 уведомления отражаются сведения о фактически ввезенных товарах, подлежащих прослеживаемости с учетом такого возврата;
г) в строке 4 — наименование юридического лица, представительства (филиала) иностранной организации, иного обособленного подразделения, осуществляющего деятельность на территории Российской Федерации, фамилия, имя, отчество (отчество указывается при наличии) физического лица, поставленного на учет в налоговом органе на территории Российской Федерации в качестве индивидуального предпринимателя, которому передано право собственности на подлежащие прослеживаемости товары;
д) в строке 4а — идентификационный номер налогоплательщика — юридического лица, представительства (филиала) иностранной организации, иного обособленного подразделения, осуществляющего деятельность на территории Российской Федерации, физического лица, поставленного на учет в налоговом органе Российской Федерации в качестве индивидуального предпринимателя, которому передано право собственности на подлежащие прослеживаемости товары;
е) в строке 4б — код причины постановки на учет в налоговом органе Российской Федерации юридического лица, представительства (филиала) иностранной организации, иного обособленного подразделения, осуществляющего деятельность на территории Российской Федерации, которому передано право собственности на подлежащие прослеживаемости товары. При отсутствии данных, отображаемых в данной строке уведомления, строка не заполняется;
ж) в строке 5 — код реорганизации (ликвидации) в соответствии с приложением к настоящему Порядку. Заполняется организацией — правопреемником в случае представления корректировочного уведомления за реорганизованную организацию;
з) в строке 6 — ИНН и КПП, присвоенные участнику оборота товаров, подлежащих прослеживаемости, который является правопреемником участника оборота товаров, подлежащих прослеживаемости, указанного в строках 4 — 4б уведомления, в случае его реорганизации. Заполняется организацией — правопреемником в случае представления корректировочного уведомления за реорганизованную организацию;
и) в строке 7 — наименование юридического лица государства — члена Евразийского экономического союза, наименование представительства (филиала) иностранной организации, иного обособленного подразделения, осуществляющего деятельность на территории государства — члена Евразийского экономического союза, фамилия, имя, отчество (при наличии) — физического лица, поставленного на учет в налоговом органе на территории Российской Федерации в качестве индивидуального предпринимателя в государстве — члене Евразийского экономического союза, передавшего лицу, указанному в строках 4 — 4б право собственности на подлежащие прослеживаемости товары;
к) в строке 7а — цифровой код государства — члена Евразийского экономического союза, в котором поставлено на учет лицо, передавшее право собственности на подлежащие прослеживаемости товары, согласно Общероссийскому классификатору стран мира (ОКСМ), принятому и введенному в действие утвержденному постановлением Госстандарта России от 14.12.2001 N 529-ст;
л) в строке 7б — идентификационный код (номер) юридического лица государства — члена Евразийского экономического союза, представительства (филиала) иностранной организации, иного обособленного подразделения, осуществляющего деятельность на территории государства — члена Евразийского экономического союза, физического лица, поставленного на учет в качестве индивидуального предпринимателя в государстве — члене Евразийского экономического союза, передавшего юридическому лицу, представительству (филиалу) иностранной организации, иному обособленному подразделению, осуществляющему деятельность на территории Российской Федерации либо физическому лицу, поставленному на учет в налоговом органе на территории Российской Федерации в качестве индивидуального предпринимателя, право собственности на товары, подлежащие прослеживаемости;
м) в строке 7в — юридический адрес государственной регистрации юридического лица государства — члена Евразийского экономического союза, представительства (филиала) иностранной организации, иного обособленного подразделения, осуществляющего деятельность на территории государства — члена Евразийского экономического союза, адрес места жительства физического лица, поставленного на учет в качестве индивидуального предпринимателя в государстве — члене Евразийского экономического союза, передавшего юридическому лицу, представительству (филиалу) иностранной организации, иному обособленному подразделению, осуществляющему деятельность на территории Российской Федерации либо физическому лицу, поставленному на учет в налоговом органе на территории Российской Федерации в качестве индивидуального предпринимателя, право собственности на подлежащие прослеживаемости товары;
н) в строке 8 — вид сопроводительного документа. В указанной строке указывается признак «1 — счет-фактура», «2 — универсальный передаточный документ» или «3 — иной первичный учетный документ». Признак «3» указывается при отсутствии документов, соответствующих признаку «1» или «2»;
о) в строке 8а — дата сопроводительного документа, указанного в строке 8;
п) в строке 8б — номер сопроводительного документа, указанного в строке 8;
р) в строке 9 — классификационный код товара в соответствии с единой Товарной номенклатурой внешнеэкономической деятельности Евразийского экономического союза на уровне десяти знаков. Для каждого кода единой Товарной номенклатуры внешнеэкономической деятельности Евразийского экономического союза составляется и направляется отдельное уведомление.
с) в строке 10 — количество товара в соответствии с сопроводительным документом. Если уведомление оформляется на товары, указанные в нескольких строках сопроводительного документа с одним и тем же кодом единой Товарной номенклатурой внешнеэкономической деятельности Евразийского экономического союза и единицей измерения, то в данной строке указывается общее количество товаров из сопроводительного документа с таким кодом единой Товарной номенклатурой внешнеэкономической деятельности Евразийского экономического союза и единицей измерения товара;
т) в строке 11 — код единицы измерения в соответствии с сопроводительным документом по Общероссийскому классификатору единиц измерения (ОКЕИ), принятому и введенному в действие постановлением Госстандарта России от 26.12.1994 N 366;
у) в строке 12 — регистрационный номер партии товара, подлежащего прослеживаемости.
При первичном представлении уведомления строка не заполняется, данная строка заполняется только при представлении корректировочного уведомления;
ф) в строке 13 — количественная единица измерения товара (код), используемая в целях осуществления прослеживаемости, в соответствии с перечнем товаров, подлежащих прослеживаемости на территории Российской Федерации, утверждаемым постановлением Правительства Российской Федерации;
х) в строке 14 — количество товара, подлежащего прослеживаемости, в количественной единице измерения товара, используемой в целях осуществления прослеживаемости. Если уведомление оформляется на товары, указанные в нескольких строках сопроводительного документа с одним и тем же кодом единой Товарной номенклатурой внешнеэкономической деятельности Евразийского экономического союза и единицей измерения, то в данной строке указывается общее количество товаров из сопроводительного документа с таким кодом единой Товарной номенклатурой внешнеэкономической деятельности Евразийского экономического союза и единицей измерения, пересчитанное в единицу измерения, установленную перечнем товаров, подлежащих прослеживаемости на территории Российской Федерации, утверждаемым постановлением Правительства Российской Федерации;
ц) в строке 15 — стоимость товара без налога на добавленную стоимость в рублях и копейках. Если уведомление оформляется на товары, указанные в нескольких строках сопроводительного документа с одним и тем же кодом единой Товарной номенклатурой внешнеэкономической деятельности Евразийского экономического союза и единицей измерения, то в данной строке указывается общая стоимость товаров из сопроводительного документа с таким кодом единой Товарной номенклатурой внешнеэкономической деятельности Евразийского экономического союза и единицей измерения в рублях и копейках. Если в сопроводительном документе стоимость выражена в иностранной валюте, то он подлежит пересчету в рубли по официальному курсу, установленному Центральным банком Российской Федерации на соответствующую дату.
3. В разделе «Достоверность и полноту сведений, указанных в настоящем уведомлении, подтверждаю» указывается «1» — если уведомление представлено участником оборота товаров, подлежащих прослеживаемости, которому передано право собственности на товар либо правопреемником указанного лица
при реорганизации участника оборота товаров, подлежащих прослеживаемости, которому передано право собственности на товар (далее — участник оборота товаров, подлежащих прослеживаемости, которому передано право собственности на товар), «2» — если уведомление представлено уполномоченным представителем участника оборота товаров, подлежащих прослеживаемости либо представителем правопреемника — при реорганизации участника оборота товаров, подлежащих прослеживаемости, которому передано право собственности на товар (далее — представитель участника оборота товаров, подлежащих прослеживаемости).
В случае указания признака «1» в полях «Фамилия», «Имя», «Отчество» указывается построчно полностью фамилия, имя и отчество (при наличии) руководителя организации (физического лица, поставленного на учет в налоговом органе на территории Российской Федерации в качестве индивидуального предпринимателя) — участника оборота товаров, подлежащих прослеживаемости, которому передано право собственности на товар.
В случае указания признака «2» в полях «Фамилия», «Имя», «Отчество» указывается построчно полностью фамилия, имя и отчество (при наличии) физического лица-уполномоченного представителя участника оборота товаров, подлежащих прослеживаемости.
Если уведомление представляется представителем участника оборота товаров, подлежащих прослеживаемости, то заполняется поле «Наименование и реквизиты документа, подтверждающего полномочия представителя покупателя (представителя правопреемника покупателя)».
В поле «Наименование и реквизиты документа, подтверждающего полномочия представителя покупателя (представителя правопреемника покупателя)» указывается вид и реквизиты документа, подтверждающего полномочия представителя участника оборота товаров, подлежащих прослеживаемости, удостоверять достоверность и полноту сведений, указанных в уведомлении.
В поле «Наименование организации-представителя покупателя (представителя правопреемника покупателя)» указывается наименование юридического лица — уполномоченного представителя участника оборота товаров, подлежащих прослеживаемости.
В поле «Дата» указывается дата подписания.
Приложение
к Порядку заполнения уведомления
о ввозе товаров, подлежащих
прослеживаемости, с территории
другого государства — члена
Евразийского экономического союза
на территорию Российской Федерации
и иные территории, находящиеся
под ее юрисдикцией
КОДЫ ФОРМ РЕОРГАНИЗАЦИИ И КОД ЛИКВИДАЦИИ ОРГАНИЗАЦИИ
| Код | Наименование |
| 1 | Преобразование |
| 2 | Слияние |
| 3 | Разделение |
| 5 | Присоединение |
| 6 | Разделение с одновременным присоединением |
| 0 | Ликвидация |
Приложение N 7
к приказу ФНС России
от 08.07.2021 г. N ЕД-7-15/645@
ПОРЯДОК ЗАПОЛНЕНИЯ УВЕДОМЛЕНИЯ ОБ ИМЕЮЩИХСЯ ОСТАТКАХ ТОВАРОВ, ПОДЛЕЖАЩИХ ПРОСЛЕЖИВАЕМОСТИ
1. Уведомление об имеющихся остатках товаров, подлежащих прослеживаемости (далее — уведомление) заполняется на основании первичного учетного документа, оформленного по результатам инвентаризации (акт инвентаризации, инвентаризационная опись и т.д.) товаров, подлежащих прослеживаемости, либо иного первичного документа, отражающего сведения о наличии товара в собственности.
На товары, указанные в нескольких строках первичного учетного документа с одним и тем же кодом единой Товарной номенклатуры внешнеэкономической деятельности Евразийского экономического союза, утвержденной решением Совета Евразийской экономической комиссии от 16.07.2012 N 54, опубликованным на официальном сайте Евразийской экономической комиссии http://www.customs.ru в информационно — телекоммуникационной сети «Интернет», и одной и той же единицей измерения может оформляться одно уведомление.
В строках уведомления указываются следующие сведения:
а) в строке 1 — номер уведомления. При представлении корректировочного уведомления в данной строке указывается номер, присвоенный первичному уведомлению;
б) в строке 2 — дата уведомления. При представлении корректировочного уведомления в данной строке указывается дата первичного уведомления;
в) в строке 3 — номер актуального корректировочного уведомления об остатках товаров, подлежащих прослеживаемости;
При заполнении указанной строки в первичном уведомлении проставляется «0», в корректировочном уведомлении указывается номер корректировки (например, «1», «2» и так далее);
г) в строке 4 — признак уведомления. В строке указывается одно из значений признака уведомления:
признак «1». Указывается при подаче уведомления на товары, подлежащие прослеживаемости, приобретенные у физических лиц, использовавших указанный товар для личных, семейных, домашних и иных, не связанных с предпринимательской деятельностью, нужд, и (или) товары, подлежащие прослеживаемости, приобретенные у налогоплательщиков налога на профессиональный доход, а также товары, возвращенные в оборот физическими лицами, приобретавшими указанный товар до вступления в силу нормативноправового акта Правительства Российской Федерации, утверждающего перечень товаров, подлежащих прослеживаемости на территории Российской Федерации (далее — перечень), утверждаемым постановлением Правительства Российской Федерации (нормативно-правового акта Правительства Российской Федерации, утверждающего изменения к перечню — включение новых товаров в перечень), для личных, семейных, домашних и иных, не связанных с предпринимательской деятельностью, нужд, и (или) возвращенные в оборот налогоплательщиками налога на профессиональный доход, приобретавшими указанный товар до вступления в силу нормативно-правового акта Правительства Российской Федерации, утверждающего перечень (нормативно-правового акта Правительства Российской Федерации, утверждающего изменения к перечню — включение новых товаров в перечень), и (или) товары, подлежащие прослеживаемости, ввезенные после вступления в силу нормативно-правового акта Правительства Российской Федерации, утверждающего перечень (нормативно-правового акта Правительства Российской Федерации, утверждающего изменения к перечню — включение новых товаров в перечень) на территорию Российской Федерации и иные территории, находящиеся под ее юрисдикцией, при условии использования в качестве декларации на товары транспортных (перевозочных), коммерческих и (или) иных документов;
признак «2». Указывается при подаче уведомления на товары, подлежащие прослеживаемости, ранее конфискованные, обращенные в федеральную собственность, приобретенные у Росимущества и иных уполномоченных контролирующих органов после вступления в силу нормативно-правового акта Правительства Российской Федерации, утверждающего перечень (нормативноправового акта Правительства Российской Федерации, утверждающего изменения к перечню — включение новых товаров в перечень);
признак не указывается, строка 4 не заполняется — во всех остальных случаях;
д) в строке 5 — наименование участника оборота товаров, подлежащих прослеживаемости — юридического лица, наименование представительства (филиала) иностранной организации, иного обособленного подразделения, осуществляющего деятельность на территории Российской Федерации, фамилия, имя, отчество (при наличии) физического лица, поставленного на учет в налоговом органе на территории Российской Федерации в качестве индивидуального предпринимателя, являющегося собственником товаров, подлежащих прослеживаемости;
е) в строке 5а — идентификационный номер налогоплательщика — юридического лица, представительства (филиала) иностранной организации, иного обособленного подразделения, осуществляющего деятельность на территории Российской Федерации, или физического лица, поставленного на учет в налоговом органе на территории Российской Федерации в качестве индивидуального предпринимателя, являющегося собственником товаров, подлежащих прослеживаемости;
ж) в строке 5б — код причины постановки на учет в налоговом органе на территории Российской Федерации юридического лица, представительства (филиала) иностранной организации, иного обособленного подразделения, осуществляющего деятельность на территории Российской Федерации, являющегося собственником товаров, подлежащих прослеживаемости. При отсутствии данных, отображаемых в данной строке уведомления, строка не заполняется;
з) в строке 6 — код реорганизации (ликвидации) в соответствии с приложением N 1 к настоящему Порядку. Заполняется организацией- правопреемником в случае представления корректировочного уведомления за реорганизованную организацию;
и) в строке 7 — ИНН и КПП, присвоенные участнику оборота товаров, подлежащих прослеживаемости, который является правопреемником участника оборота товаров, подлежащих прослеживаемости, указанного в строках 5 — 5б уведомления, в случае его реорганизации. Заполняется организацией — правопреемником в случае представления корректировочного уведомления за реорганизованную организацию;
к) в строке 8 — указывается идентификационный номер налогоплательщика:
физического лица, не являющегося индивидуальным предпринимателем, ранее передавшего право собственности на подлежащие прослеживаемости товары — при указании в строке 4 признака «1». При отсутствии данных данная строка не заполняется;
территориального органа Росимущества (иного уполномоченного контролирующего органа), реализовавшего ранее конфискованные, обращенные в федеральную собственность товары, подлежащие прослеживаемости — при указании в строке 4 признака «2».
л) в строке 9 — наименование первичного учетного документа — основания для составления уведомления;
м) в строке 9а — номер первичного учетного документа, указанного в строке 9;
н) в строке 9б — дата первичного учетного документа, указанного в строке 9;
о) в строке 10 — наименования товаров в соответствии с первичным учетным документом. Если уведомление оформляется на товары, указанные в нескольких строках первичного учетного документа с одним и тем же кодом единой Товарной номенклатурой внешнеэкономической деятельности Евразийского экономического союза и единицей измерения, то в данной строке может указываться обобщенное название товаров из первичного учетного документа с таким кодом единой Товарной номенклатурой внешнеэкономической деятельности Евразийского экономического союза и единицей измерения;
п) в строке 11 — классификационный код товара в соответствии с единой Товарной номенклатурой внешнеэкономической деятельности Евразийского экономического союза на уровне десяти знаков. Для каждого кода единой Товарной номенклатуры внешнеэкономической деятельности Евразийского экономического союза составляется и направляется отдельное уведомление;
р) в строке 12 — классификационный код товара в соответствии с Общероссийским классификатором продукции по видам экономической деятельности, принятым и введенным в действие приказом Росстандарта от 31.01.2014 N 14-ст. При отсутствии данных данная строка не заполняется;
с) в строке 13 — количество товаров в соответствии с первичным учетным документом. Если уведомление оформляется на товары, указанные в нескольких строках первичного учетного документа с одним и тем же кодом единой Товарной номенклатурой внешнеэкономической деятельности Евразийского экономического союза и единицей измерения, то в данной строке указывается общее количество товаров из первичного учетного документа с таким кодом единой Товарной номенклатурой внешнеэкономической деятельности Евразийского экономического союза и единицей измерения;
т) в строке 14 — код единицы измерения товара в соответствии с первичным учетным документом, по Общероссийскому классификатору единиц измерения (ОКЕИ), принятому и введенному в действие Постановлением Госстандарта России от 26.12.1994 N 366;
у) в строке 15 — регистрационный номер партии товара, подлежащего прослеживаемости, сформированный участником оборота товаров, подлежащих прослеживаемости, самостоятельно (при наличии сведений), либо не заполняется (по выбору участника оборота товаров, подлежащих прослеживаемости).
Строка подлежит обязательному заполнению при представлении корректировочного уведомления;
ф) в строке 16 — количественная единица измерения товара (код), используемая в целях осуществления прослеживаемости, в соответствии с перечнем;
х) в строке 17 — количество товара, подлежащего прослеживаемости, в количественной единице измерения товара, используемой в целях осуществления прослеживаемости. Если уведомление оформляется на товары, указанные в нескольких строках первичного учетного документа с одним и тем же кодом единой Товарной номенклатуры внешнеэкономической деятельности Евразийского экономического союза и единицей измерения, то в данной строке указывается общее количество товаров из первичного учетного документа с таким кодом единой Товарной номенклатуры внешнеэкономической деятельности Евразийского экономического союза и единицей измерения, пересчитанное в единицу измерения, установленную перечнем;
ц) в строке 18 — стоимость принятия товара к бухгалтерскому учету без налога на добавленную стоимость в рублях и копейках.
Если уведомление оформляется на товары, указанные в нескольких строках первичного учетного документа с одним и тем же кодом единой Товарной номенклатурой внешнеэкономической деятельности Евразийского экономического союза и единицей измерения, то в данной строке указывается общая стоимость товаров из первичного учетного документа с таким кодом единой Товарной номенклатурой внешнеэкономической деятельности Евразийского экономического союза и единицей измерения в рублях и копейках.
2. В разделе «Достоверность и полноту сведений, указанных в настоящем уведомлении, подтверждаю» указывается:
«1» — если уведомление представлено участником оборота товаров, подлежащих прослеживаемости, являющегося собственником товара, подлежащего прослеживаемости либо правопреемником указанного лица — при реорганизации участника оборота товаров, подлежащих прослеживаемости, являющегося собственником товара, подлежащего прослеживаемости (далее — участник оборота товаров, подлежащих прослеживаемости);
«2» — если уведомление представлено уполномоченным представителем участника оборота товаров, подлежащих прослеживаемости либо представителем правопреемника — при реорганизации участника оборота товаров, подлежащих прослеживаемости, являющегося собственником товара, подлежащего прослеживаемости (далее — представитель участника оборота товаров, подлежащих прослеживаемости).
В случае указания признака «1» в полях «Фамилия», «Имя», «Отчество» указывается построчно полностью фамилия, имя и отчество (при наличии) руководителя организации (физического лица, поставленного на учет в налоговом органе на территории Российской Федерации в качестве индивидуального предпринимателя) — участника оборота товаров, подлежащих прослеживаемости.
В случае указания признака «2» в полях «Фамилия», «Имя», «Отчество» указывается построчно полностью фамилия, имя и отчество (при наличии) физического лица-уполномоченного представителя участника оборота товаров, подлежащих прослеживаемости.
Если уведомление представляется представителем участника оборота товаров, подлежащих прослеживаемости, то заполняется поле «Наименование и реквизиты документа, подтверждающего полномочия представителя собственника товара, подлежащего прослеживаемости (представителя правопреемника собственника товаров, подлежащих прослеживаемости)».
В поле «Наименование и реквизиты документа, подтверждающего полномочия представителя собственника товара, подлежащего прослеживаемости» указывается вид и реквизиты документа, подтверждающего полномочия представителя участника оборота товаров, подлежащих прослеживаемости удостоверять достоверность и полноту сведений, указанных в уведомлении.
В поле «Наименование организации — представителя собственника товара, подлежащего прослеживаемости (представителя правопреемника собственника товаров, подлежащих прослеживаемости)» указывается наименование юридического лица — уполномоченного представителя участника оборота товаров, подлежащих прослеживаемости.
В поле «Дата» указывается дата подписания.
Приложение
к Порядку заполнения уведомления
об имеющихся остатках товаров,
подлежащих прослеживаемости
КОДЫ ФОРМ РЕОРГАНИЗАЦИИ И КОД ЛИКВИДАЦИИ ОРГАНИЗАЦИИ
| Код | Наименование |
| 1 | Преобразование |
| 2 | Слияние |
| 3 | Разделение |
| 5 | Присоединение |
| 6 | Разделение с одновременным присоединением |
| 0 | Ликвидация |
Приложение N 8
к приказу ФНС России
от 08.07.2021 г. N ЕД-7-15/645@
ПОРЯДОК ЗАПОЛНЕНИЯ ОТЧЕТА ОБ ОПЕРАЦИЯХ С ТОВАРАМИ, ПОДЛЕЖАЩИМИ ПРОСЛЕЖИВАЕМОСТИ
1. При представлении в налоговый орган по месту учета организацией — правопреемником отчета об операциях с товарами, подлежащими прослеживаемости (далее — отчет) за последний отчетный квартал и скорректированного отчета за реорганизованную организацию (в форме присоединения к другому юридическому лицу, слияния нескольких юридических лиц, разделения юридического лица, преобразования одного юридического лица в другое) в титульном разделе по реквизиту «по месту нахождения (учета)» указывается код «215» или «216». Коды места представления отчета в налоговый орган, коды форм реорганизации и код ликвидации организации приведены в приложении N 3 к настоящему Порядку.
В реквизите «ИНН/КПП правопреемника участника оборота товаров, подлежащих прослеживаемости»» указываются идентификационный номер налогоплательщика и код причины постановки на учет в налоговом органе на территории Российской Федерации, присвоенные участнику оборота товаров, подлежащих прослеживаемости, который является правопреемником участника оборота товаров, подлежащих прослеживаемости, указанного в строках 4 — 4б настоящего Порядка, в случае его реорганизации.
2. Участники оборота товаров, подлежащих прослеживаемости, являющиеся крупнейшими налогоплательщиками на основании Уведомления о постановке на учет в налоговом органе организации в качестве крупнейшего налогоплательщика по форме, утвержденной приказом Федеральной налоговой службы от 24.11.2020 N ЕД-7-14/837@ «Об утверждении формы уведомления о постановке на учет в налоговом органе организации в качестве крупнейшего налогоплательщика» (зарегистрировано Минюстом России 25.12.2020, регистрационный N 61839) в титульном разделе по реквизиту «по месту нахождения (учета)» указывают код «213», а в пятом и шестом знаке КПП указывается значение «50».
3. Графы табличной части отчета, заполняются отдельно по каждой операции в целях отражения информации в отношении партий товара, подлежащих прослеживаемости, которым присвоен регистрационный номер партии товара, подлежащего прослеживаемости, в соответствии с положениями постановления Правительства Российской Федерации об утверждении положения о национальной системе прослеживаемости товаров.
Сведения в рамках операции с товарами, подлежащими прослеживаемости, соответствующей определенному коду вида операции с товарами, подлежащими прослеживаемости, в соответствии с приложением N 1 к настоящему Порядку, в отношении товаров, подлежащих прослеживаемости, имеющих одинаковую стоимость за единицу товара, реквизиты первичного учетного документа, указанные в графах 4 — 6, на основании которого были совершены операции с указанными товарами, отражаются в одной строке отчета.
К указанной строке отчета заполняются подстроки граф 10 — 13 по каждому регистрационному номеру партии товара, подлежащего прослеживаемости, указанному в графе 10 отчета.
4. Графы 7 — 9 табличной части отчета заполняются только для операций с кодами 08, графы 15 — 26 табличной части отчета заполняются, в том числе, на основе договоров поручения, договоров комиссии или агентских договоров.
5. Значения стоимостных показателей, отражаемых в графе 13 табличной части отчета, указываются в рублях и копейках.
6. При обнаружении участником оборота товаров, подлежащих прослеживаемости, в поданном им отчете в налоговый орган факта неотражения или неполноты отражения сведений, а также ошибок, участник оборота товаров, подлежащих прослеживаемости, обязан внести необходимые изменения в отчет и представить в налоговый орган скорректированный отчет. При перерасчете количества товара, подлежащего прослеживаемости, в периоде совершения ошибки (искажения) скорректированный отчет представляется в налоговый орган в файле установленного формата, действовавшего в том отчетном квартале, за который производится перерасчет количества.
7. В строках титульного раздела отчета указываются следующие сведения:
а) в строке 1 — год, в котором осуществлены операции с товарами, подлежащими прослеживаемости;
б) в строке 1а — квартал, в котором осуществлены операции с товарами, подлежащими прослеживаемости;
в) в строке 2 — номер актуального корректировочного отчета об операциях с товарами, подлежащими прослеживаемости. При заполнении указанной строки в первичном отчете проставляется «0», в корректировочном отчете указывается номер корректировки (например, «1», «2» и так далее);
г) в строке 3 — код налогового органа, в который представляется отчет, (согласно документам о постановке на учет в налоговом органе Российской Федерации согласно приложению N 2 к настоящему Порядку);
д) в строке 4 — наименование участника оборота товаров, подлежащих прослеживаемости — юридического лица, представительства (филиала) иностранной организации, иного обособленного подразделения, осуществляющего деятельность на территории Российской Федерации, либо фамилия, имя, отчество (при наличии) физического лица, поставленного на учет в налоговом органе на территории Российской Федерации в качестве индивидуального предпринимателя, который в соответствии с положениями постановления Правительства Российской Федерации об утверждении положения о национальной системе прослеживаемости товаров обязан представлять отчет;
е) в строке 4а — идентификационный номер налогоплательщика участника оборота товаров, подлежащих прослеживаемости — юридического лица, представительства (филиала) иностранной организации, иного обособленного подразделения, осуществляющего деятельность на территории Российской Федерации, либо физического лица, поставленного на учет в налоговом органе на территории Российской Федерации в качестве индивидуального предпринимателя, который в соответствии с положениями постановления Правительства Российской Федерации об утверждении положения о национальной системе прослеживаемости товаров обязан представлять отчет;
ж) в строке 4б — код причины постановки на учет в налоговом органе на территории Российской Федерации участника оборота товаров, подлежащих прослеживаемости — юридического лица, представительства (филиала) иностранной организации, иного обособленного подразделения, осуществляющего деятельность на территории Российской Федерации, который в соответствии с положениями постановления Правительства Российской Федерации об утверждении положения о национальной системе прослеживаемости товаров обязан представлять отчет;
з) в строке 5 — коды места представления отчета в налоговый орган, которые приведены в приложении N 3 к настоящему Порядку;
и) в строке 6 — код реорганизации (ликвидации), в соответствии с приложением N 3 к настоящему Порядку;
к) в строке 7 — ИНН и КПП, присвоенные участнику оборота товаров, подлежащих прослеживаемости, который является правопреемником участника оборота товаров, подлежащих прослеживаемости, указанного в строках 4 — 4б уведомления, в случае его реорганизации, Заполняется организацией-правопреемником в случае представления корректировочного уведомления за реорганизованную организацию.
8. Раздел заполняется на основании данных сопроводительного документа.
Сопроводительным документом для целей настоящего Порядка признается счет-фактура, корректировочный счет-фактура, универсальный передаточный документ, универсальный корректировочный документ или иной первичный учетный документ, отражающий содержание операции с товарами, подлежащими прослеживаемости, сведения о которой подлежат отражению в отчете.
Раздел со сведениями об операциях с товарами, подлежащими прослеживаемости, в виде таблицы включает в себя сведения об операциях с товарами, подлежащими прослеживаемости, сведения о сопроводительных документах, контрагентах с обязательным отражением сведений о партии товара, подлежащего прослеживаемости (регистрационный номер партии товара, подлежащего прослеживаемости; количество, единицы измерения, стоимость).
10. В графах отчета указываются следующие сведения:
а) в графе 1 -номер строки;
б) в графе 2 — дата совершения операции с товарами, подлежащими прослеживаемости;
в) в графе 3 — код вида операции с товарами, подлежащими прослеживаемости, в соответствии с приложением N 1 к настоящему Порядку;
г) в графе 4 — вид сопроводительного документа, отражающего содержание операции с товарами, подлежащими прослеживаемости, сведения о которой подлежат отражению в отчете: «1 — счет-фактура», «2 — корректировочный счет-фактура», «3 — универсальный передаточный документ», «4 — универсальный корректировочный документ» или «5 — иной первичный учетный документ»;
д) в графе 5 — номер сопроводительного документа, указанного в строке 4;
е) в графе 6 — дата сопроводительного документа, указанного в строке 4;
ж) в графе 7 — наименование контрагента участника оборота товаров, подлежащих прослеживаемости — наименование юридического лица, наименование представительства (филиала) иностранной организации, иного обособленного подразделения, осуществляющего деятельность на территории Российской Федерации, либо фамилия, имя, отчество (при наличии) физического лица, поставленного на учет в налоговом органе на территории Российской Федерации в качестве индивидуального предпринимателя, которому передается право собственности на товары, подлежащие прослеживаемости, или который передает право собственности на товары;
з) в графе 8 — идентификационный номер налогоплательщика — участника оборота товаров, подлежащих прослеживаемости — юридического лица, представительства (филиала) иностранной организации, иного обособленного подразделения, осуществляющего деятельность на территории Российской Федерации, или физического лица, поставленного на учет в налоговом органе на территории Российской Федерации в качестве индивидуального предпринимателя, которому передается право собственности на товары, подлежащие прослеживаемости, , или который передает право собственности на товары;
и) в графе 9 — код причины постановки на учет в налоговом органе на территории Российской Федерации юридического лица, представительства (филиала) иностранной организации, иного обособленного подразделения, осуществляющего деятельность на территории Российской Федерации, которому передается (который передает) право собственности на товары, подлежащие прослеживаемости. При отсутствии данных данная строка не заполняется;
к) в графе 10 — регистрационный номер партии товара, подлежащего прослеживаемости;
л) в графе 11 — количественная единица измерения товара (код), используемая в целях осуществления прослеживаемости, в соответствии с перечнем товаров, подлежащих прослеживаемости на территории Российской Федерации, утверждаемым постановлением Правительства Российской Федерации;
м) в графе 12 — количество товара, подлежащего прослеживаемости, в количественной единице измерения товара, используемой в целях осуществления прослеживаемости;
н) в графе 13 — стоимость товаров, подлежащих прослеживаемости, без налога на добавленную стоимость, указываемая отдельно по каждому регистрационному номеру партии товара, подлежащего прослеживаемости, указанному в соответствующей подстроке графы 10 отчета.
В разделе «Достоверность и полноту сведений, указанных в настоящем уведомлении, подтверждаю» указывается «1» — если отчет представлен участником оборота товаров, подлежащих прослеживаемости, на которого в соответствии с положениями постановления Правительства Российской Федерации об утверждении положения о национальной системе прослеживаемости товаров, возложена обязанность по представлению отчета либо правопреемником указанного лица — при реорганизации участника оборота товаров, подлежащих прослеживаемости, (далее — участник оборота товаров, подлежащих прослеживаемости) «2» — если отчет представлен уполномоченным представителем участника оборота товаров, подлежащих прослеживаемости либо представителем правопреемника указанного лица — при реорганизации участника оборота товаров, подлежащих прослеживаемости (далее — представитель участника оборота товаров, подлежащих прослеживаемости).
В случае указания признака «1» в полях «Фамилия», «Имя», «Отчество» указывается построчно полностью фамилия, имя и отчество (при наличии) руководителя организации (физического лица, поставленного на учет в налоговом органе на территории Российской Федерации в качестве индивидуального предпринимателя) — участника оборота товаров, подлежащих прослеживаемости.
В случае указания признака «2» в полях «Фамилия», «Имя», «Отчество» указывается построчно полностью фамилия, имя и отчество (при наличии) физического лица — уполномоченного представителя участника оборота товаров, подлежащих прослеживаемости.
Если отчет представляется представителем участника оборота товаров, подлежащих прослеживаемости, то заполняется поле «Наименование и реквизиты документа, подтверждающего полномочия представителя участника оборота товаров, подлежащих прослеживаемости (представителя правопреемника участника оборота товаров, подлежащих прослеживаемости)».
В поле «Наименование и реквизиты документа, подтверждающего полномочия представителя участника оборота товаров, подлежащих прослеживаемости (представителя правопреемника участника оборота товаров, подлежащих прослеживаемости)» указывается вид и реквизиты документа, подтверждающего полномочия представителя участника оборота товаров, подлежащих прослеживаемости, удостоверять достоверность и полноту сведений, указанных в отчете.
В поле «Наименование организации-представителя участника оборота товаров, подлежащих прослеживаемости (представителя правопреемника участника оборота товаров, подлежащих прослеживаемости)» указывается наименование юридического лица — уполномоченного представителя участника оборота товаров, подлежащих прослеживаемости.
В поле «Дата» указывается дата подписания.
Приложение N 1
к Порядку заполнения отчета
об операциях с товарами,
подлежащими прослеживаемости
ВИДЫ ОПЕРАЦИЙ С ТОВАРАМИ, ПОДЛЕЖАЩИМИ ПРОСЛЕЖИВАЕМОСТИ
| Код операции | Описание операции | Условие | Примечание |
| Операции прекращения прослеживаемости | |||
| 01 | Передача товара, подлежащего прослеживаемости, в производство и (или) на переработку | Для всех участников оборота товаров, подлежащих прослеживаемости | |
| 02 | Захоронение, обезвреживание, утилизация или уничтожение товара, подлежащего прослеживаемости | Для всех участников оборота товаров, подлежащих прослеживаемости | |
| 03 | Уничтожение или безвозвратная утрата товара, подлежащего прослеживаемости, вследствие действия непреодолимой силы | Для всех участников оборота товаров, подлежащих прослеживаемости | |
| 04 | Реализация товара, подлежащего прослеживаемости, в розничной торговле физическим лицам для личных, семейных, домашних и иных, не связанных с предпринимательской деятельностью, нужд, а также налогоплательщикам налога на профессиональный доход | Для участников оборота товаров, подлежащих прослеживаемости, являющихся налогоплательщиками налога на добавленную стоимость, освобожденными от исполнения обязанностей налогоплательщика налога на добавленную стоимость, участников оборота товаров, подлежащих прослеживаемости, применяющих специальные налоговые режимы (за исключением системы налогообложения для сельскохозяйственных товаропроизводителей (единый сельскохозяйственный налог)) (далее — участники оборота товаров, подлежащих прослеживаемости, применяющие специальные налоговые режимы, а также освобожденные от исполнения обязанностей налогоплательщика налога на добавленную стоимость) | |
| 05 | Фактический вывоз товара, подлежащего прослеживаемости, с территории РФ в соответствии с таможенной процедурой экспорта или реэкспорта | Для участников оборота товаров, подлежащих прослеживаемости, применяющих специальные налоговые режимы, а также освобожденных от исполнения обязанностей налогоплательщика налога на добавленную стоимость | |
| 06 | Передача на безвозмездной основе права собственности товара, подлежащего прослеживаемости, физическим лицам для личных, семейных, домашних и иных, не связанных с предпринимательской деятельностью, нужд, а также налогоплательщикам налога на профессиональный доход | Для участников оборота товаров, подлежащих прослеживаемости, применяющих специальные налоговые режимы, а также освобожденных от исполнения обязанностей налогоплательщика налога на добавленную стоимость | |
| 07 | Конфискация товара, подлежащего прослеживаемости, государством | Для всех участников оборота товаров, подлежащих прослеживаемости | |
| 08 | Реализация товаров, подлежащих прослеживаемости, дипломатическим представительствам и консульским учреждениям, представительствам государств при международных организациях, международным организациям или их представительствам, пользующимся привилегиями и (или) иммунитетами в соответствии с международными договорами Российской Федерации, при условии последующего официального использования этих товаров | Для участников оборота товаров, подлежащих прослеживаемости, применяющих специальные налоговые режимы, а также освобожденных от исполнения обязанностей налогоплательщика налога на добавленную стоимость | |
| 09 | Недостача товара, подлежащего прослеживаемости, выявленная в результате инвентаризации | Для всех участников оборота товаров, подлежащих прослеживаемости | |
| Операции возобновления прослеживаемости | |||
| 10 | Выявление, участником оборота товаров, подлежащих прослеживаемости, при инвентаризации товаров, подлежащих прослеживаемости, по которым ранее выявлена недостача | Для всех участников оборота товаров, подлежащих прослеживаемости | |
| 11 | Возврат физическими лицами товаров, подлежащих прослеживаемости, ранее реализованных физическим лицам для личных, семейных, домашних и иных, не связанных с предпринимательской деятельностью, нужд, а также возврат налогоплательщиками налога на профессиональный доход, товаров, подлежащих прослеживаемости, ранее реализованных налогоплательщикам налога на профессиональный доход | Для участников оборота товаров, подлежащих прослеживаемости, применяющих специальные налоговые режимы, а также освобожденных от исполнения обязанностей налогоплательщика налога на добавленную стоимость | |
| 12 | Возврат остатков неиспользованных (непереработанных) товаров из производства (переработки) | Для всех участников оборота товаров, подлежащих прослеживаемости | |
| Операции при передаче (получении) имущества (товара), не связанные с реализацией или безвозмездной передачей | |||
| 13 | Передача товара, подлежащего прослеживаемости, не связанная с реализацией или передачей на безвозмездной основе | Для всех участников оборота товаров, подлежащих прослеживаемости при передаче/приемке имущества (товара): • в связи с внесением вклада в имущество организации, в том числе взнос в имущество в целях увеличения чистых активов • при передаче товара в качестве вклада по договору инвестиционного товарищества или паевых взносов в паевые фонды кооперативов • при передаче имущества в качестве вклада по договору простого товарищества, в качестве вклада в уставный (складочный) капитал хозяйственных обществ и товариществ • при реорганизации юридического лица |
Первичные учетные документы: передаточный акт; разделительный баланс; соглашение о разделе имущества и т.д. |
| 14 | Получение товара, предлежащего прослеживаемости, не связанное с реализацией или получением на безвозмездной основе | ||
| Операции при приобретении (получении), реализации (передаче), в том числе через агента или комиссионера | |||
| 15 | Реализация товара (собственником товара) | Для участников оборота товаров, подлежащих прослеживаемости, применяющих специальные налоговые режимы, а также освобожденных от исполнения обязанностей налогоплательщика налога на добавленную стоимость и для участников оборота товаров, подлежащих прослеживаемости, являющихся налогоплательщиками налога на добавленную стоимость при реализации, передаче в собственность на безвозмездной основе товаров, подлежащих прослеживаемости, не признаваемых объектом налогообложения по налогу на добавленную стоимость в соответствии с пунктом 2 статьи 146 Налогового кодекса Российской Федерации и (или) освобождаемых от налогообложения налогом на добавленную стоимость в соответствии со статьей 149 Налогового кодекса Российской Федерации |
|
| 16 | Передача на безвозмездной основе права собственности на товары | ||
| 17 | Приобретение товара (в собственность) | Для участников оборота товаров, подлежащих прослеживаемости, применяющих специальные налоговые режимы, а также освобожденных от исполнения обязанностей налогоплательщика налога на добавленную стоимость и для участников оборота товаров, подлежащих прослеживаемости, являющихся налогоплательщиками налога на добавленную стоимость, при приобретении (получении) товаров, подлежащих прослеживаемости, у участников оборота товаров, подлежащих прослеживаемости, применяющих специальные налоговые режимы, а также освобожденных от исполнения обязанностей налогоплательщика налога на добавленную стоимость и для участников оборота товаров, подлежащих прослеживаемости, являющихся налогоплательщиками налога на добавленную стоимость, в случае приобретения, получения товаров, подлежащих прослеживаемости, у участников оборота товаров, подлежащих прослеживаемости, реализующих товары, подлежащие прослеживаемости, не признаваемые объектом налогообложения по налогу на добавленную стоимость в соответствии с пунктом 2 статьи 146 Налогового кодекса Российской Федерации и (или) освобождаемых от налогообложения налогом на добавленную стоимость в соответствии со статьей 149 Налогового кодекса Российской Федерации |
|
| 18 | Получение на безвозмездной основе права собственности на товары | Для участников оборота товаров, подлежащих прослеживаемости, применяющих специальные налоговые режимы, а также освобожденных от исполнения обязанностей налогоплательщика налога на добавленную стоимость и для участников оборота товаров, подлежащих прослеживаемости, являющихся налогоплательщиками налога на добавленную стоимость, при приобретении (получении) товаров, подлежащих прослеживаемости, у участников оборота товаров, подлежащих прослеживаемости, применяющих специальные налоговые режимы, а также освобожденных от исполнения обязанностей налогоплательщика налога на добавленную стоимость |
|
| 19 | Составление продавцом универсального корректировочного документа в связи с изменением стоимости отгруженных товаров (работ, услуг), переданных имущественных прав в сторону уменьшения, в том числе в случае уменьшения цен (тарифов) и (или) уменьшения количества (объема) отгруженных товаров (работ, услуг), переданных имущественных прав | Для участников оборота товаров, подлежащих прослеживаемости, применяющих специальные налоговые режимы, а также освобожденных от исполнения обязанностей налогоплательщика налога на добавленную стоимость | |
| 20 | Составление продавцом универсального корректировочного документа в связи с изменением стоимости отгруженных товаров (работ, услуг), переданных имущественных прав в сторону увеличения, в том числе в случае увеличения цен (тарифов) и (или) увеличения количества (объема) отгруженных товаров (работ, услуг), переданных имущественных прав | Для участников оборота товаров, подлежащих прослеживаемости, применяющих специальные налоговые режимы, а также освобожденных от исполнения обязанностей налогоплательщика налога на добавленную стоимость | |
| 21 | Получение покупателем корректировочного счета-фактуры (универсального корректировочного документа) в связи с изменением стоимости отгруженных товаров (работ, услуг), переданных имущественных прав в сторону уменьшения, в том числе в случае уменьшения цен (тарифов) и (или) уменьшения количества (объема) отгруженных товаров (работ, услуг), переданных имущественных прав | Для участников оборота товаров, подлежащих прослеживаемости, применяющих специальные налоговые режимы, а также освобожденных от исполнения обязанностей налогоплательщика налога на добавленную стоимость, и для участников оборота товаров, подлежащих прослеживаемости, являющихся налогоплательщиками налога на добавленную стоимость, при приобретении (получении) товаров, подлежащих прослеживаемости, у участников оборота товаров, подлежащих прослеживаемости, применяющих специальные налоговые режимы, а также освобожденных от исполнения обязанностей налогоплательщика налога на добавленную стоимости |
|
| 22 | Получение покупателем корректировочного счета-фактуры (универсального корректировочного документа) в связи с изменением стоимости отгруженных товаров (работ, услуг), переданных имущественных прав в сторону увеличения, в том числе в случае увеличения цен (тарифов) и (или) увеличения количества (объема) отгруженных товаров (работ, услуг), переданных имущественных прав | Для участников оборота товаров, подлежащих прослеживаемости, применяющих специальные налоговые режимы, а также освобожденных от исполнения обязанностей налогоплательщика налога на добавленную стоимость, и для участников оборота товаров, подлежащих прослеживаемости, являющихся налогоплательщиками налога на добавленную стоимость, при приобретении (получении) товаров, подлежащих прослеживаемости, у участников оборота товаров, подлежащих прослеживаемости, применяющих специальные налоговые режимы, а также освобожденных от исполнения обязанностей налогоплательщика налога на добавленную стоимости |
|
| 23 | Реализация комиссионером (агентом), действующим от своего имени и в интересах комитента (принципала), товара комитента (принципала) | Для комиссионера (агента) в случае, когда комитент (принципал) является участником оборота товаров, подлежащих прослеживаемости, применяющим специальный налоговый режим, а также освобожденным от исполнения обязанностей налогоплательщика налога на добавленную стоимость Только для посреднических операций |
Универсальный передаточный документ |
| 24 | Передача комиссионером (агентом), действующим от своего имени и в интересах комитента (принципала), сведений о реализации товара комитента (принципала) | Для комиссионера (агента) в случае, когда комитент (принципал) является участником оборота товаров, подлежащих прослеживаемости, применяющим специальный налоговый режим, а также освобожденным от исполнения обязанностей налогоплательщика налога на добавленную стоимость Только для посреднических операций |
Первичные учетные документы: отчет комиссионера; отчет субкомиссионера. |
| 25 | Отражение комитентом (принципалом) сведений о реализации товара комиссионером (агентом), действующим от своего имени и в интересах комитента (принципала) | Для комитента (принципала) в случае, когда комитент (принципал) является участником оборота товаров, подлежащих прослеживаемости, применяющим специальные налоговые режимы, а также освобожденным от исполнения обязанностей налогоплательщика налога на добавленную стоимость Только для посреднических операций |
Первичные учетные документы: отчет комиссионера; отчет субкомиссионера. |
| 26 | Приобретение комиссионером (агентом), действующим от своего имени и в интересах комитента (принципала), товара для комитента (принципала) | Для комиссионера (агента) в случае приобретения для комитента (принципала) товара, подлежащего прослеживаемости, у участника оборота товаров, подлежащих прослеживаемости, применяющего специальные налоговые режимы, а также освобожденного от исполнения обязанностей налогоплательщика налога на добавленную стоимость Только для посреднических операций |
Универсальный передаточный документ |
| 27 | Передача комиссионером (агентом), действующим от своего имени и в интересах комитента (принципала), сведений о приобретении товара для комитента (принципала) | Для комиссионера (агента) в случае в случае приобретения для комитента (принципала) товара, подлежащего прослеживаемости, у участника оборота товаров, подлежащих прослеживаемости, применяющего специальные налоговые режимы, а также освобожденного от исполнения обязанностей налогоплательщика налога на добавленную стоимость Только для посреднических операций |
Первичные учетные документы: отчет комиссионера; отчет субкомиссионера. |
| 28 | Отражение комитентом (принципалом) сведений о приобретении товара комиссионером (агентом), действующим от своего имени и в интересах комитента (принципала)» | Для комитента (принципала): в случае приобретения комиссионером (агентом) товара у участника оборота товаров, подлежащих прослеживаемости, применяющего специальный налоговый режим, а также освобожденного от исполнения обязанностей налогоплательщика налога на добавленную стоимость и (или) в случае, когда комитент (принципал) является участником оборота товаров, подлежащих прослеживаемости, применяющим специальные налоговые режимы, а также освобожденным от исполнения обязанностей налогоплательщика налога на добавленную стоимость Только для посреднических операций |
Первичные учетные документы: отчет комиссионера; отчет субкомиссионера. |
| 29 | Составление комиссионером (агентом) универсального корректировочного документа в связи с изменением стоимости отгруженных товаров (работ, услуг), переданных имущественных прав в сторону уменьшения, в том числе в случае уменьшения цен (тарифов) и (или) уменьшения количества (объема) отгруженных товаров (работ, услуг), переданных имущественных прав |
Для комиссионера (агента) в случае, когда комитент (принципал) является участником оборота товаров, подлежащих прослеживаемости, применяющим специальный налоговый режим, а также освобожденным от исполнения обязанностей налогоплательщика налога на добавленную стоимость Только для посреднических операций |
|
| 30 | Передача комиссионером (агентом) сведений о возврате покупателем ранее реализованных комиссионером (агентом) товаров комитента (принципала | Для комиссионера (агента) в случае, когда комитент (принципал) является участником оборота товаров, подлежащих прослеживаемости, применяющим специальный налоговый режим, а также освобожденным от исполнения обязанностей налогоплательщика налога на добавленную стоимость Только для посреднических операций |
|
| 31 | Получение комитентом (принципалом) сведений о возврате покупателем ранее реализованных комиссионером (агентом) товаров комитента (принципала)» | Для комитента (принципала) в случае, когда комитент (принципал) является участником оборота товаров, подлежащих прослеживаемости, применяющим специальные налоговые режимы, а также освобожденным от исполнения обязанностей налогоплательщика налога на добавленную стоимость Только для посреднических операций |
|
| 32 | Получение комитентом (принципалом) корректировочного счета-фактуры в связи с изменением стоимости отгруженных товаров (работ, услуг), переданных имущественных прав в сторону уменьшения, в том числе в случае уменьшения цен (тарифов) и (или) уменьшения количества (объема) отгруженных товаров (работ, услуг), переданных имущественных прав» | Для комитента (принципала) в случае, когда комитент (принципал) является участником оборота товаров, подлежащих прослеживаемости, применяющим специальные налоговые режимы, а также освобожденным от исполнения обязанностей налогоплательщика налога на добавленную стоимость Только для посреднических операций |
|
| 33 | Отражение комиссионером (агентом) сведений о возврате комитентом (принципалом) приобретенных для него комиссионером (агентом) товаров | Для комиссионера (агента) в случае приобретения для комитента (принципала) товара, подлежащего прослеживаемости, у участника оборота товаров, подлежащих прослеживаемости, применяющего специальные налоговые режимы, а также освобожденного от исполнения обязанностей налогоплательщика налога на добавленную стоимость Только для посреднических операций |
|
| 34 | Получение комиссионером (агентом) универсального корректировочного документа в связи с изменением стоимости отгруженных товаров (работ, услуг), переданных имущественных прав в сторону уменьшения, в том числе в случае уменьшения цен (тарифов) и (или) уменьшения количества (объема) отгруженных товаров (работ, услуг), переданных имущественных прав | Для комиссионера (агента) в случае приобретения для комитента (принципала) товара, подлежащего прослеживаемости, у участника оборота товаров, подлежащих прослеживаемости, применяющего специальные налоговые режимы, а также освобожденного от исполнения обязанностей налогоплательщика налога на добавленную стоимость Только для посреднических операций |
|
| 35 | Отражение комитентом (принципалом) сведений о возврате товара, приобретенного для него комиссионером (агентом)» | Для комитента (принципала) в случае приобретения комиссионером (агентом) товара у участника оборота товаров, подлежащих прослеживаемости, применяющего специальный налоговый режим, а также освобожденного от исполнения обязанностей налогоплательщика налога на добавленную стоимость Только для посреднических операций |
|
| 36 | Отражение комиссионером (агентом) передачу сведений о реализации комиссионером (агентом), действующим от своего имени и в интересах комитента (принципала), товара комитента (принципала) физическим лицам для личных, семейных, домашних и иных, не связанных с предпринимательской деятельностью, нужд, а также налогоплательщикам налога на профессиональный доход | Для комиссионера (агента) при реализации товаров, подлежащих прослеживаемости, комитента (принципала) физическим лицам, для личных, семейных, домашних и иных, не связанных с предпринимательской деятельностью, нужд, а также налогоплательщикам налога на профессиональный доход Только для посреднических операций |
|
| 37 | Отражение комитентом (принципалом) получения сведений о реализации комиссионером (агентом), действующим от своего имени и в интересах комитента (принципала), товара комитента (принципала) физическим лицам для личных, семейных, домашних и иных, не связанных с предпринимательской деятельностью, нужд, а также налогоплательщикам налога на профессиональный доход | Для комитента (принципала) в случае реализации товаров, подлежащих прослеживаемости, через комиссионера (агента) физическим лицам, для личных, семейных, домашних и иных, не связанных с предпринимательской деятельностью, нужд, а также налогоплательщикам налога на профессиональный доход Только для посреднических операций |
|
| 38 | Передача комиссионером (агентом) сведений о возврате покупателем физическим лицом, приобретающим товар для личных, семейных, домашних и иных, не связанных с предпринимательской деятельностью, нужд, а также налогоплательщиком налога на профессиональный доход ранее реализованных комиссионером (агентом) товаров комитента (принципала) | Для комиссионера (агента) при реализации товаров, подлежащих прослеживаемости, комитента (принципала) физическим лицам, для личных, семейных, домашних и иных, не связанных с предпринимательской деятельностью, нужд, а также налогоплательщикам налога на профессиональный доход Только для посреднических операций |
|
| 39 | Получение комитентом (принципалом) сведений о возврате покупателем физическим лицом, приобретающим товар для личных, семейных, домашних и иных, не связанных с предпринимательской деятельностью, нужд, а также налогоплательщиком налога на профессиональный доход ранее реализованных комиссионером (агентом) товаров комитента (принципала) | Для комитента (принципала) в случае реализации товаров, подлежащих прослеживаемости, через комиссионера (агента) физическим лицам, для личных, семейных, домашних и иных, не связанных с предпринимательской деятельностью, нужд, а также налогоплательщикам налога на профессиональный доход Только для посреднических операций |
Приложение N 2
к Порядку заполнения отчета
об операциях с товарами,
подлежащими прослеживаемости
КОДЫ СУБЪЕКТОВ РОССИЙСКОЙ ФЕДЕРАЦИИ
| Код | Наименование |
| 01 | Республика Адыгея (Адыгея) |
| 02 | Республика Башкортостан |
| 03 | Республика Бурятия |
| 04 | Республика Алтай |
| 05 | Республика Дагестан |
| 06 | Республика Ингушетия |
| 07 | Кабардино-Балкарская Республика |
| 08 | Республика Калмыкия |
| 09 | Карачаево-Черкесская Республика |
| 10 | Республика Карелия |
| 11 | Республика Коми |
| 12 | Республика Марий Эл |
| 13 | Республика Мордовия |
| 14 | Республика Саха (Якутия) |
| 15 | Республика Северная Осетия — Алания |
| 16 | Республика Татарстан (Татарстан) |
| 17 | Республика Тыва |
| 18 | Удмуртская Республика |
| 19 | Республика Хакасия |
| 20 | Чеченская Республика |
| 21 | Чувашская Республика — Чувашия |
| 22 | Алтайский край |
| 23 | Краснодарский край |
| 24 | Красноярский край |
| 25 | Приморский край |
| 26 | Ставропольский край |
| 27 | Хабаровский край |
| 28 | Амурская область |
| 29 | Архангельская область |
| 30 | Астраханская область |
| 31 | Белгородская область |
| 32 | Брянская область |
| 33 | Владимирская область |
| 34 | Волгоградская область |
| 35 | Вологодская область |
| 36 | Воронежская область |
| 37 | Ивановская область |
| 38 | Иркутская область |
| 39 | Калининградская область |
| 40 | Калужская область |
| 41 | Камчатский край |
| 42 | Кемеровская область — Кузбасс |
| 43 | Кировская область |
| 44 | Костромская область |
| 45 | Курганская область |
| 46 | Курская область |
| 47 | Ленинградская область |
| 48 | Липецкая область |
| 49 | Магаданская область |
| 50 | Московская область |
| 51 | Мурманская область |
| 52 | Нижегородская область |
| 53 | Новгородская область |
| 54 | Новосибирская область |
| 55 | Омская область |
| 56 | Оренбургская область |
| 57 | Орловская область |
| 58 | Пензенская область |
| 59 | Пермский край |
| 60 | Псковская область |
| 61 | Ростовская область |
| 62 | Рязанская область |
| 63 | Самарская область |
| 64 | Саратовская область |
| 65 | Сахалинская область |
| 66 | Свердловская область |
| 67 | Смоленская область |
| 68 | Тамбовская область |
| 69 | Тверская область |
| 70 | Томская область |
| 71 | Тульская область |
| 72 | Тюменская область |
| 73 | Ульяновская область |
| 74 | Челябинская область |
| 75 | Забайкальский край |
| 76 | Ярославская область |
| 77 | г. Москва |
| 78 | г. Санкт-Петербург |
| 79 | Еврейская автономная область |
| 83 | Ненецкий автономный округ |
| 86 | Ханты-Мансийский автономный округ — Югра |
| 87 | Чукотский автономный округ |
| 89 | Ямало-Ненецкий автономный округ |
| 91 | Республика Крым |
| 92 | г. Севастополь |
| 99 | Иные территории, включая город и космодром Байконур |
Приложение N 3
к Порядку заполнения отчета
об операциях с товарами,
подлежащими прослеживаемости
КОДЫ ФОРМ РЕОРГАНИЗАЦИИ И КОД ЛИКВИДАЦИИ ОРГАНИЗАЦИИ
| Код | Наименование |
| 1 | Преобразование |
| 2 | Слияние |
| 3 | Разделение |
| 5 | Присоединение |
| 6 | Разделение с одновременным присоединением |
| 0 | Ликвидация |
КОДЫ МЕСТА ПРЕДСТАВЛЕНИЯ ОТЧЕТА В НАЛОГОВЫЙ ОРГАН
| Код | Наименование |
| 116 | По месту постановки индивидуального предпринимателя на учет в качестве налогоплательщика |
| 213 | По месту постановки на учет организации в качестве крупнейшего налогоплательщика |
| 214 | По месту постановки на учет организации, не являющейся крупнейшим налогоплательщиком |
| 215 | По месту постановки на учет правопреемника, не являющегося крупнейшим налогоплательщиком |
| 216 | По месту постановки на учет правопреемника, являющегося крупнейшим налогоплательщиком |
| 227 | По месту постановки на учет участника договора инвестиционного товарищества — управляющего товарища, ответственного за ведение налогового учета |
| 231 | По месту нахождения налогового агента |
| 250 | По месту постановки на учет налогоплательщика при выполнении соглашения о разделе продукции |
| 331 | По месту осуществления деятельности иностранной организации через отделение иностранной организации |
Приложение N 9
к приказу ФНС России
от 08.07.2021 г. N ЕД-7-15/645@
ФОРМАТ ПРЕДСТАВЛЕНИЯ УВЕДОМЛЕНИЯ О ПЕРЕМЕЩЕНИИ ТОВАРОВ, ПОДЛЕЖАЩИХ ПРОСЛЕЖИВАЕМОСТИ, С ТЕРРИТОРИИ РОССИЙСКОЙ ФЕДЕРАЦИИ ИЛИ ИНЫХ ТЕРРИТОРИЙ, НАХОДЯЩИХСЯ ПОД ЕЕ ЮРИСДИКЦИЕЙ, НА ТЕРРИТОРИЮ ДРУГОГО ГОСУДАРСТВА — ЧЛЕНА ЕВРАЗИЙСКОГО ЭКОНОМИЧЕСКОГО СОЮЗА В ЭЛЕКТРОННОЙ ФОРМЕ
I. ОБЩИЕ СВЕДЕНИЯ
1. Настоящий формат описывает требования к XML файлам (далее — файл обмена) передачи в электронной форме уведомления о ввозе товаров, подлежащих прослеживаемости, с территории Российской Федерации или иных территорий, находящихся под ее юрисдикцией, на территорию другого государства-члена Евразийского экономического союза (далее — уведомление), предусмотренного постановлением Правительства Российской Федерации об утверждении положения о национальной системе прослеживаемости товаров, содержит сведения по вывезенным с территории Российской Федерации или иных территорий, находящихся под ее юрисдикцией, на территорию государств-членов Евразийского экономического союза товарам, подлежащим прослеживаемости в соответствии с положениями указанного постановления Правительства Российской Федерации.
2. Номер версии настоящего формата 5.02, часть 924_00.
II. ОПИСАНИЕ ФАЙЛА ОБМЕНА
3. Имя файла обмена должно иметь следующий вид:
R_T_A_K_O_GGGGMMDD_N, где:
R_T — префикс, принимающий значение ON_UVVIOZTOV;
А_K — идентификатор получателя информации, где: А — идентификатор получателя, которому направляется файл обмена, K — идентификатор конечного получателя, для которого предназначена информация из данного файла обмена. Передача файла от отправителя к конечному получателю (K) может осуществляться в несколько этапов через другие налоговые органы, осуществляющие передачу файла на промежуточных этапах, которые обозначаются идентификатором А. В случае передачи файла от отправителя к конечному получателю при отсутствии налоговых органов, осуществляющих передачу на промежуточных этапах, значения идентификаторов А и K совпадают. Каждый из идентификаторов (А и K) имеет вид для налоговых органов — четырехразрядный код налогового органа;
О — идентификатор отправителя информации, имеет вид: для организаций — девятнадцатиразрядный код (идентификационный номер налогоплательщика (далее — ИНН) и код причины постановки на учет (далее — КПП) организации (обособленного подразделения);
для физических лиц — двенадцатиразрядный код (ИНН физического лица, при наличии. При отсутствии ИНН — последовательность из двенадцати нулей);
GGGG — год формирования передаваемого файла, ММ — месяц, DD — день;
N — идентификационный номер файла. (Длина — от 1 до 36 знаков. Идентификационный номер файла должен обеспечивать уникальность имени файла).
Расширение имени файла — xml. Расширение имени файла может указываться как строчными, так и прописными буквами.
Параметры первой строки файла обмена
Первая строка XML файла должна иметь следующий вид:
<?xml version =»1.0″ encoding =»windows-1251″?>
Имя файла, содержащего XML схему файла обмена, должно иметь следующий вид:
ON_UVVIOZTOV_1_924_01_05_02_xx, где хх — номер версии схемы.
Расширение имени файла — xsd.
XML схема файла обмена приводится отдельным файлом.
4. Логическая модель файла обмена представлена в виде диаграммы структуры файла обмена на рисунке 1 настоящего формата. Элементами логической модели файла обмена являются элементы и атрибуты XML файла. Перечень структурных элементов логической модели файла обмена и сведения о них приведены в таблицах 4.1 — 4.13 настоящего формата.
Для каждого структурного элемента логической модели файла обмена приводятся следующие сведения:
наименование элемента. Приводится полное наименование элемента. В строке таблицы могут быть описаны несколько элементов, наименования которых разделены символом «|». Такая форма записи применяется при наличии в файле обмена только одного элемента из описанных в этой строке;
сокращенное наименование (код) элемента. Приводится сокращенное наименование элемента. Синтаксис сокращенного наименования должен удовлетворять спецификации XML;
признак типа элемента. Может принимать следующие значения: «С» — сложный элемент логической модели (содержит вложенные элементы), «П» — простой элемент логической модели, реализованный в виде элемента XML файла, «А» — простой элемент логической модели, реализованный в виде атрибута элемента XML файла. Простой элемент логической модели не содержит вложенные элементы;
формат элемента. Формат элемента представляется следующими условными обозначениями: Т — символьная строка; N — числовое значение (целое или дробное).
Формат символьной строки указывается в виде T(n-k) или Т(=k), где: n — минимальное количество знаков, k — максимальное количество знаков, символ «-» — разделитель, символ «=» означает фиксированное количество знаков в строке. В случае, если минимальное количество знаков равно 0, формат имеет вид Т(0-k). В случае, если максимальное количество знаков не ограничено, формат имеет вид Т(n-).
Формат числового значения указывается в виде N(m.k), где: m — максимальное количество знаков в числе, включая знак (для отрицательного числа), целую и дробную часть числа без разделяющей десятичной точки, k — максимальное число знаков дробной части числа. Если число знаков дробной части числа равно 0 (то есть число целое), то формат числового значения имеет вид N(m).
Для простых элементов, являющихся базовыми в XML, например, элемент с типом «date», поле «Формат элемента» не заполняется. Для таких элементов в поле «Дополнительная информация» указывается тип базового элемента;
признак обязательности элемента определяет обязательность наличия элемента (совокупности наименования элемента и его значения) в файле обмена. Признак обязательности элемента может принимать следующие значения: «О» — наличие элемента в файле обмена обязательно; «Н» — наличие элемента в файле обмена необязательно, то есть элемент может отсутствовать. Если элемент принимает ограниченный перечень значений (по классификатору, кодовому словарю и тому подобному), то признак обязательности элемента дополняется символом «К». Например, «ОК». В случае, если количество реализаций элемента может быть более одной, то признак обязательности элемента дополняется символом «М». Например, «НМ» или «ОКМ».
К вышеперечисленным признакам обязательности элемента может добавляться значение «У» в случае описания в XML схеме условий, предъявляемых к элементу в файле обмена, описанных в графе «Дополнительная информация». Например, «НУ» или «ОКУ»;
дополнительная информация содержит, при необходимости, требования к элементу файла обмена, не указанные ранее. Для сложных элементов указывается ссылка на таблицу, в которой описывается состав данного элемента. Для элементов, принимающих ограниченный перечень значений из классификатора (кодового словаря и тому подобного), указывается соответствующее наименование классификатора (кодового словаря и тому подобного) или приводится перечень возможных значений. Для классификатора (кодового словаря и тому подобного) может указываться ссылка на его местонахождение. Для элементов, использующих пользовательский тип данных, указывается наименование типового элемента.
Рисунок 1. Диаграмма структуры файла обмена
Таблица 4.1
Файл обмена (Файл)
| Наименование элемента | Сокращенное наименование (код) элемента | Признак типа элемента | Формат элемента | Признак обязательности элемента | Дополнительная информация |
| Идентификатор файла | ИдФайл | А | Т(1-255) | ОУ | Содержит (повторяет) имя сформированного файла (без расширения) |
| Версия программы, с помощью которой сформирован файл | ВерсПрог | А | Т(1-40) | Н | |
| Версия формата | ВерсФорм | А | Т(1-5) | О | Принимает значение: 5.02 |
| Состав и структура документа | Документ | С | О | Состав элемента представлен в таблице 4.2 |
Таблица 4.2
Состав и структура документа (Документ)
| Наименование элемента | Сокращенное наименование (код) элемента | Признак типа элемента | Формат элемента | Признак обязательности элемента | Дополнительная информация |
| Код формы по КНД | КНД | А | Т(=7) | ОК | Типовой элемент <КНДТип>. Принимает значение: 1169009 |
| Номер уведомления | НомУвед | А | Т(1-255) | О | ‘ |
| Дата уведомления | ДатаУвед | А | Т(=10) | О | Типовой элемент <ДатаТип>. Дата в формате ДД.ММ.ГГГГ |
| Номер корректировки | НомКорр | А | N(3) | О | Принимает значение: 0 — первичное уведомление, 1, 2, 3 и так далее — номер корректировки в корректировочном уведомлении. Для корректировочного уведомления значение номера корректировки должно быть на 1 больше ранее принятого налоговым органом документа |
| Сведения о продавце, передавшем право собственности на товары | СвНП | С | О | Состав элемента представлен в таблице 4.3 | |
| Сведения о лице, подписавшем документ | Подписант | С | О | Состав элемента представлен в таблице 4.7 | |
| Уведомление о перемещении товаров, подлежащих прослеживаемости, с территории Российской Федерации или иных территорий, находящихся под ее юрисдикцией, на территорию другого государства — члена Евразийского экономического союза | УведВывозТов | С | ОМ | Состав элемента представлен в таблице 4.9 |
Таблица 4.3
Сведения о продавце, передавшем право собственности на товары (СвНП)
| Наименование элемента | Сокращенное наименование (код) элемента | Признак типа элемента | Формат элемента | Признак обязательности элемента | Дополнительная информация |
| Сведения об организации, представительстве (филиале) иностранной организации, ином обособленном подразделении, осуществляющем деятельность на территории Российской Федерации | | СведЮЛ | С | О | Состав элемента представлен в таблице 4.4 | |
| Сведения о физическом лице, зарегистрированном в качестве индивидуального предпринимателя | СведИП | С | О | Состав элемента представлен в таблице 4.6 |
Таблица 4.4
Сведения об организации, представительстве (филиале) иностранной организации, ином обособленном подразделении, осуществляющем деятельность на территории Российской Федерации (СведЮЛ)
| Наименование элемента | Сокращенное наименование (код) элемента | Признак типа элемента | Формат элемента | Признак обязательности элемента | Дополнительная информация |
| Наименование организации | НаимОрг | А | Т(1-1000) | О | |
| ИНН организации | ИННЮЛ | А | Т(=10) | О | Типовой элемент <ИННЮЛТип> |
| КПП организации | КПП | А | Т(=9) | Н | Типовой элемент <КППТип> |
| Сведения о правопреемнике продавца | СвРеоргЮЛ | С | Н | Состав элемента представлен в таблице 4.5 |
Таблица 4.5
Сведения о правопреемнике продавца (СвРеоргЮЛ)
| Наименование элемента | Сокращенное наименование (код) элемента | Признак типа элемента | Формат элемента | Признак обязательности элемента | Дополнительная информация |
| Форма реорганизации (ликвидации)(код) | ФормРеорг | А | Т(=1) | ОК | Принимает значение: 0 — ликвидация | 1 — преобразование | 2 — слияние | 3 — разделение | 5 — присоединение | 6 — разделение с одновременным присоединением |
| ИНН правопреемника продавца | ИННЮЛ | А | Т(=10) | НУ | Типовой элемент <ИННЮЛТип> Элемент обязателен при <ФормРеорг> = 1 | 2 | 3 | 5 | 6 |
| КПП правопреемника продавца | КПП | А | Т(=9) | НУ | Типовой элемент <КППТип> Элемент обязателен при <ФормРеорг> =1 | 2 | 3 | 5 | 6 |
Таблица 4.6
Сведения о физическом лице, зарегистрированном в качестве индивидуального предпринимателя (СведИП)
| Наименование элемента | Сокращенное наименование (код) элемента | Признак типа элемента | Формат элемента | Признак обязательности элемента | Дополнительная информация |
| ИНН физического лица | ИННФЛ | А | Т(=12) | О | Типовой элемент <ИННФЛТип> |
| Фамилия, имя, отчество физического лица | ФИО | С | О | Типовой элемент <ФИОТип>. Состав элемента представлен в таблице 4.13 |
Таблица 4.7
Сведения о лице, подписавшем документ (Подписант)
| Наименование элемента | Сокращенное наименование (код) элемента | Признак типа элемента | Формат элемента | Признак обязательности элемента | Дополнительная информация |
| Признак лица, подписавшего документ | ПрПодп | А | Т(=1) | ОК | Принимает значение: 1 — продавец (правопреемник продавца) | 2 — представитель продавца (представитель правопреемника продавца) |
| Фамилия, имя, отчество | ФИО | С | О | Типовой элемент <ФИОТип>. Состав элемента представлен в таблице 4.13 |
|
| Сведения о представителе продавца (представителе правопреемника продавца) | СвПред | С | НУ | Состав элемента представлен в таблице 4.8. Элемент обязателен при <ПрПодп>=2 |
Таблица 4.8
Сведения о представителе продавца (представителе правопреемника продавца) (СвПред)
| Наименование элемента | Сокращенное наименование (код) элемента | Признак типа элемента | Формат элемента | Признак обязательности элемента | Дополнительная информация |
| Наименование и реквизиты документа, подтверждающего полномочия представителя продавца (представителя правопреемника продавца) | НаимДок | А | Т(1-120) | О | |
| Наименование организации- представителя продавца (представителя правопреемника продавца) | НаимОрг | А | Т(1-1000) | Н |
Таблица 4.9
Уведомление о перемещении товаров, подлежащих прослеживаемости, с территории Российской Федерации или иных территорий, находящихся под ее юрисдикцией, на территорию другого государства — члена Евразийского экономического союза (УведВывозТов)
| Наименование элемента | Сокращенное наименование (код) элемента | Признак типа элемента | Формат элемента | Признак обязательности элемента | Дополнительная информация |
| Сведения о покупателе государства-члена ЕАЭС, которому передано право собственности на товары | СвЛицПрд | С | О | Состав элемента представлен в таблице 4.10 | |
| Сведения о сопроводительном документе | СвСопрДок | С | ОМ | Состав элемента представлен в таблице 4.11 | |
| Сведения о пунктах назначения товара, подлежащего прослеживаемости, на территории государств-членов ЕАЭС в соответствии с сопроводительным документом | СвПунктНазн | п | Т(1-255) | НМ | |
| Сведения по строке из Уведомления о перемещении товаров, подлежащих прослеживаемости, в государства — члены Евразийского экономического союза | УведВывозТовСтр | С | ОМ | Состав элемента представлен в таблице 4.12 |
Таблица 4.10
Сведения о покупателе государства-члена ЕАЭС, которому передано право собственности на товары (СвЛицПрд)
| Наименование элемента | Сокращенное наименование (код) элемента | Признак типа элемент | Формат элемента | Признак обязательности элемента | Дополнительная информация |
| Код государства-члена ЕАЭС покупателя (ОКСМ) | ОКСМ | А | Т(=3) | ОК | Типовой элемент <ОКСМТип>. Принимает значение в соответствии с Общероссийским классификатором стран мира |
| Идентификационный код (номер) покупателя государства-члена ЕАЭС | ИдКод | А | Т(8-14) | О | |
| Адрес покупателя государства- члена ЕАЭС (нахождения организации или жительства физического лица) | Адрес | А | Т(1-1000) | О | |
| Наименование организации — покупателя государства-члена ЕАЭС | НаимОрг | П | Т(1-1000) | О | |
| Фамилия, имя, отчество физического лица — покупателя государства-члена ЕАЭС | ФИО | С | о | Типовой элемент <ФИОТип>. Состав элемента представлен в таблице 4.13 |
Таблица 4.11
Сведения о сопроводительном документе (СвСопрДок)
| Наименование элемента | Сокращенное наименование (код) элемента | Признак типа элемента | Формат элемента | Признак обязательности элемента | Дополнительная информация |
| Вид сопроводительного документа | ВидСопрДок | А | Т(=1) | ОК | Принимает значение: 1 — счет-фактура | 2 — универсальный передаточный документ | 3 — иной первичный учетный документ |
| Дата сопроводительного документа | ДатаСопрДок | А | Т(=10) | О | Типовой элемент <ДатаТип>. Дата в формате ДД.ММ.ГГГГ |
| Номер сопроводительного документа | НомСопрДок | А | Т(1-255) | О |
Таблица 4.12
Сведения по строке из уведомления о перемещении товаров, подлежащих прослеживаемости, в государства — члены Евразийского экономического союза (УведВывозТовСтр)
| Наименование элемента | Сокращенное наименование (код) элемента | Признак типа элемента | Формат элемента | Признак обязательности элемента | Дополнительная информация |
| Порядковый номер товара в соответствии с сопроводительным документом | НомТовДок | А | N(4) | О | |
| Наименование товара в соответствии с сопроводительным документом | НаимТовДок | А | Т( 1-255) | О | |
| Количество товара в соответствии с сопроводительным документом | КоличТоварДок | А | N(19.6) | О | |
| Код единицы измерения товара в соответствии с сопроводительным документом (по ОКЕИ) | ЕдинИзмерДок | А | Т(3-4) | ОК | Типовой элемент <ОКЕИТип>. Принимает значение в соответствии с Общероссийским классификатором единиц измерения |
| Регистрационный номер партии товара, подлежащего прослеживаемости | РегНомерТов | А | Т(1-29) | О | |
| Код количественной единицы измерения товара (по ОКЕИ) | ЕдинИзмерПер | А | Т(3-4) | ОК | Типовой элемент <ОКЕИТип>. Принимает значение в соответствии с Общероссийским классификатором единиц измерения |
| Количество товара, подлежащего прослеживаемости, в единице количественного учета товара | КоличТоварПер | А | N(26.11) | О | |
| Стоимость товаров (без НДС) в рублях и копейках | СтТоварБезНДС | А | N(19.2) | О |
Таблица 4.13
Фамилия, имя, отчество (ФИОТип)
| Наименование элемента | Сокращенное наименование (код) элемента | Признак типа элемента | Формат элемента | Признак обязательности элемента | Дополнительная информация |
| Фамилия | Фамилия | А | Т(1-60) | О | |
| Имя | Имя | А | Т(1-60) | О | |
| Отчество | Отчество | А | Т(1-60) | н |
Приложение N 10
к приказу ФНС России
от 08.07.2021 г. N ЕД-7-15/645@
ФОРМАТ ПРЕДСТАВЛЕНИЯ УВЕДОМЛЕНИЯ О ВВОЗЕ ТОВАРОВ, ПОДЛЕЖАЩИХ ПРОСЛЕЖИВАЕМОСТИ, С ТЕРРИТОРИИ ДРУГОГО ГОСУДАРСТВА-ЧЛЕНА ЕВРАЗИЙСКОГО ЭКОНОМИЧЕСКОГО СОЮЗА НА ТЕРРИТОРИЮ РОССИЙСКОЙ ФЕДЕРАЦИИ И ИНЫЕ ТЕРРИТОРИИ, НАХОДЯЩИЕСЯ ПОД ЕЕ ЮРИСДИКЦИЕЙ, В ЭЛЕКТРОННОЙ ФОРМЕ
I. ОБЩИЕ СВЕДЕНИЯ
1. Настоящий формат описывает требования к XML файлам (далее — файл обмена) передачи в электронной форме уведомления о ввозе товаров, подлежащих прослеживаемости, с территории другого государства-члена Евразийского экономического союза на территорию Российской Федерации и иные территории, находящиеся под ее юрисдикцией (далее — уведомление), предусмотренного постановлением Правительства Российской Федерации об утверждении положения о национальной системе прослеживаемости товаров, содержит сведения по принятым на учет и ввезенным с территории государств — членов Евразийского экономического союза товарам, подлежащим прослеживаемости в соответствии с положениями указанного постановления Правительства Российской Федерации.
2. Номер версии настоящего формата 5.02, часть 923_00.
II. ОПИСАНИЕ ФАЙЛА ОБМЕНА
3. Имя файла обмена должно иметь следующий вид:
R_T_A_K_O_GGGGMMDD_N, где:
R_T- префикс, принимающий значение ON_UVVOZTOV;
А_K — идентификатор получателя информации, где: А — идентификатор получателя, которому направляется файл обмена, K — идентификатор конечного получателя, для которого предназначена информация из данного файла обмена. Передача файла от отправителя к конечному получателю (K) может осуществляться в несколько этапов через другие налоговые органы, осуществляющие передачу файла на промежуточных этапах, которые обозначаются идентификатором А. В случае передачи файла от отправителя к конечному получателю при отсутствии налоговых органов, осуществляющих передачу на промежуточных этапах, значения идентификаторов А и K совпадают. Каждый из идентификаторов (А и K) имеет вид для налоговых органов — четырехразрядный код налогового органа;
О — идентификатор отправителя информации, имеет вид:
для организаций — девятнадцатиразрядный код (идентификационный номер налогоплательщика (далее — ИНН) и код причины постановки на учет (далее — КПП) организации (обособленного подразделения);
для физических лиц — двенадцатиразрядный код (ИНН физического лица, при наличии. При отсутствии ИНН — последовательность из двенадцати нулей);
GGGG — год формирования передаваемого файла, ММ — месяц, DD — день;
N — идентификационный номер файла. (Длина — от 1 до 36 знаков. Идентификационный номер файла должен обеспечивать уникальность имени файла).
Расширение имени файла — xml. Расширение имени файла может указываться как строчными, так и прописными буквами.
Параметры первой строки файла обмена
Первая строка XML файла должна иметь следующий вид:
<?xml version =»1.0″ encoding =»windows-1251″?>
Имя файла, содержащего XML схему файла обмена, должно иметь следующий вид:
ON_UVVOZTOV_1_923_01_05_02_xx , где хх — номер версии схемы.
Расширение имени файла — xsd.
XML схема файла обмена приводится отдельным файлом.
4. Логическая модель файла обмена представлена в виде диаграммы структуры файла обмена на рисунке 1 настоящего формата. Элементами логической модели файла обмена являются элементы и атрибуты XML файла. Перечень структурных элементов логической модели файла обмена и сведения о них приведены в таблицах 4.1 — 4.13 настоящего формата.
Для каждого структурного элемента логической модели файла обмена приводятся следующие сведения:
наименование элемента. Приводится полное наименование элемента. В строке таблицы могут быть описаны несколько элементов, наименования которых разделены символом «|». Такая форма записи применяется при наличии в файле обмена только одного элемента из описанных в этой строке;
сокращенное наименование (код) элемента. Приводится сокращенное наименование элемента. Синтаксис сокращенного наименования должен удовлетворять спецификации XML;
признак типа элемента. Может принимать следующие значения: «С» — сложный элемент логической модели (содержит вложенные элементы), «П» — простой элемент логической модели, реализованный в виде элемента XML файла, «А» — простой элемент логической модели, реализованный в виде атрибута элемента XML файла. Простой элемент логической модели не содержит вложенные элементы;
формат элемента. Формат элемента представляется следующими условными обозначениями: Т — символьная строка; N — числовое значение (целое или дробное).
Формат символьной строки указывается в виде T(n-k) или Т(=k), где: n — минимальное количество знаков, k — максимальное количество знаков, символ «-» — разделитель, символ «=» означает фиксированное количество знаков в строке. В случае, если минимальное количество знаков равно 0, формат имеет вид Т(0-k). В случае, если максимальное количество знаков не ограничено, формат имеет вид Т(n-).
Формат числового значения указывается в виде N(m.k), где: m — максимальное количество знаков в числе, включая знак (для отрицательного числа), целую и дробную часть числа без разделяющей десятичной точки, k — максимальное число знаков дробной части числа. Если число знаков дробной части числа равно 0 (то есть число целое), то формат числового значения имеет вид N(m).
Для простых элементов, являющихся базовыми в XML, например, элемент с типом «date», поле «Формат элемента» не заполняется. Для таких элементов в поле «Дополнительная информация» указывается тип базового элемента;
признак обязательности элемента определяет обязательность наличия элемента (совокупности наименования элемента и его значения) в файле обмена. Признак обязательности элемента может принимать следующие значения: «О» — наличие элемента в файле обмена обязательно; «Н» — наличие элемента в файле обмена необязательно, то есть элемент может отсутствовать. Если элемент принимает ограниченный перечень значений (по классификатору, кодовому словарю и тому подобному), то признак обязательности элемента дополняется символом «К». Например, «ОК». В случае, если количество реализаций элемента может быть более одной, то признак обязательности элемента дополняется символом «М». Например, «НМ» или «ОКМ».
К вышеперечисленным признакам обязательности элемента может добавляться значение «У» в случае описания в XML схеме условий, предъявляемых к элементу в файле обмена, описанных в графе «Дополнительная информация». Например, «НУ» или «ОКУ»;
дополнительная информация содержит, при необходимости, требования к элементу файла обмена, не указанные ранее. Для сложных элементов указывается ссылка на таблицу, в которой описывается состав данного элемента. Для элементов, принимающих ограниченный перечень значений из классификатора (кодового словаря и тому подобного), указывается соответствующее наименование классификатора (кодового словаря и тому подобного) или приводится перечень возможных значений. Для классификатора (кодового словаря и тому подобного) может указываться ссылка на его местонахождение. Для элементов, использующих пользовательский тип данных, указывается наименование типового элемента.
Таблица 4.1
Файл обмена (Файл)
| Наименование элемента | Сокращенное наименование (код) элемента | Признак типа элемента | Формат элемента | Признак обязательности элемента | Дополнительная информация |
| Идентификатор файла | ИдФайл | А | Т(1-255) | ОУ | Содержит (повторяет) имя сформированного файла (без расширения) |
| Версия программы, с помощью которой сформирован файл | ВерсПрог | А | Т(1-40) | н | |
| Версия формата | ВерсФорм | А | Т(1-5) | О | Принимает значение: 5.02 |
| Состав и структура документа | Документ | С | О | Состав элемента представлен в таблице 4.2 |
Таблица 4.2
Состав и структура документа (Документ)
| Наименование элемента | Сокращенное наименование (код) элемента | Признак типа элемента | Формат элемента | Признак обязательности элемента | Дополнительная информация |
| Код формы по КНД | КНД | А | Т(=7) | ОК | Типовой элемент <КНДТип>. Принимает значение: 1169008 |
| Номер уведомления | НомУвед | А | Т(1-255) | О | |
| Дата уведомления | ДатаУвед | А | Т(=10) | О | Типовой элемент <ДатаТип>. Дата в формате ДД.ММ.ГГГГ |
| Номер корректировки | НомКорр | А | N(3) | О | Принимает значение: 0 — первичное уведомление, 1,2, 3 и так далее — номер корректировки в корректировочном уведомлении. Для корректировочного уведомления значение номера корректировки должно быть на 1 больше ранее принятого налоговым органом документа |
| Сведения о покупателе, которому передано право собственности на подлежащие прослеживаемости товары | СвНП | С | О | Состав элемента представлен в таблице 4.3 | |
| Сведения о лице, подписавшем документ | Подписант | С | О | Состав элемента представлен в таблице 4.7 | |
| Уведомление о ввозе товаров, подлежащих прослеживаемости, с территории другого государства- члена Евразийского экономического союза на территорию Российской Федерации и иные территории, находящиеся под ее юрисдикцией | УведПрмщТов | С | О | Состав элемента представлен в таблице 4.9 |
Таблица 4.3
Сведения о покупателе, которому передано право собственности на подлежащие прослеживаемости товары (СвНП)
| Наименование элемента | Сокращенное наименование (код) элемента | Признак типа элемента | Формат элемента | Признак обязательности элемента | Дополнительная информация |
| Сведения об организации, представительстве (филиала) иностранной организации, ином обособленном подразделении, осуществляющем деятельность на территории Российской Федерации I | СведЮЛ | С | О | Состав элемента представлен в таблице 4.4 | |
| Сведения о физическом лице, зарегистрированном в качестве индивидуального предпринимателя | СведИП | С | О | Состав элемента представлен в таблице 4.6 |
Таблица 4.4
Сведения об организации, представительстве (филиала) иностранной организации, ином обособленном подразделении, осуществляющем деятельность на территории Российской Федерации (СведЮЛ)
| Наименование элемента | Сокращенное наименование (код) элемента | Признак типа элемента | Формат элемента | Признак обязательности элемента | Дополнительная информация |
| Наименование организации | НаимОрг | А | Т(1-1000) | О | |
| ИНН организации | ИННЮЛ | А | Т(=10) | О | Типовой элемент <ИННЮЛТип> |
| КПП организации | КПП | А | Т(=9) | н | Типовой элемент <КППТип> |
| Сведения о правопреемнике покупателя | СвРеоргЮЛ | С | н | Состав элемента представлен в таблице 4.5 |
Таблица 4.5
Сведения о правопреемнике покупателя (СвРеоргЮЛ)
| Наименование элемента | Сокращенное наименование (код) элемента | Признак типа элемента | Формат элемента | Признак обязательности элемента | Дополнительная информация |
| Форма реорганизации (ликвидации) (код) | ФормРеорг | А | Т(=1) | ОК | Принимает значение: 0 — ликвидация | 1 — преобразование | 2 — слияние | 3 — разделение | 5 — присоединение | 6 — разделение с одновременным присоединением |
| ИНН правопреемника покупателя | ИННЮЛ | А | Т(=10) | НУ | Типовой элемент <ИННЮЛТип> Элемент обязателен при <ФормРеорг> = 1 | 2 | 3 | 5 | 6 |
| КПП правопреемника покупателя | КПП | А | Т(=9) | НУ | Типовой элемент <КППТип> Элемент обязателен при <ФормРеорг> = 1 | 2 | 3 | 5 | 6 |
Таблица 4.6
Сведения о физическом лице, зарегистрированном в качестве индивидуального предпринимателя (СведИП)
| Наименование элемента | Сокращенное наименование (код) элемента | Признак типа элемента | Формат элемента | Признак обязательности элемента | Дополнительная информация |
| ИНН физического лица | ИННФЛ | А | Т(=12) | О | Типовой элемент <ИННФЛТип> |
| Фамилия, имя, отчество физического лица | ФИО | С | О | Типовой элемент <ФИОТип>. Состав элемента представлен в таблице 4.13 |
Таблица 4.7
Сведения о лице, подписавшем документ (Подписант)
| Наименование элемента | Сокращенное наименование (код) элемента | Признак типа элемента | Формат элемента | Признак обязательности элемента | Дополнительная информация |
| Признак лица, подписавшего документ | ПрПодп | А | Т(=1) | ОК | Принимает значение: 1 — покупатель (правопреемник покупателя) | 2 — представитель покупателя (представитель правопреемника покупателя) |
| Фамилия, имя, отчество | ФИО | С | О | Типовой элемент <ФИОТип>. Состав элемента представлен в таблице 4.13 |
|
| Сведения о представителе покупателя (представителе правопреемника покупателя) | СвПред | С | НУ | Состав элемента представлен в таблице 4.8. Элемент обязателен при <ПрПодп>=2 |
Таблица 4.8
Сведения о представителе покупателя (представителе правопреемника покупателя) (СвПред)
| Наименование элемента | Сокращенное наименование (код) элемента | Признак типа элемента | Формат элемента | Признак обязательности элемента | Дополнительная информация |
| Наименование и реквизиты документа, подтверждающего полномочия представителя покупателя (представителя правопреемника покупателя) | НаимДок | А | Т(1-120) | О | |
| Наименование организации- представителя покупателя (представителя правопреемника покупателя) | НаимОрг | А | Т(1-1000) | Н |
Таблица 4.9
Уведомление о ввозе товаров, подлежащих прослеживаемости, с территории другого государства-члена Евразийского экономического союза на территорию Российской Федерации и иные территории, находящиеся под ее юрисдикцией (УведПрмщТов)
| Наименование элемента | Сокращенное наименование (код) элемента | Признак типа элемента | Формат элемента | Признак обязательности элемента | Дополнительная информация |
| Сведения о продавце государства- члена ЕАЭС, передавшем право собственности на товары | СвЛицПрд | С | О | Состав элемента представлен в таблице 4.10 | |
| Сведения о сопроводительном документе | СвСопрДок | С | ОМ | Состав элемента представлен в таблице 4.11 | |
| Сведения о товаре, подлежащем прослеживаемости | СведТовар | С | О | Состав элемента представлен в таблице 4.12 |
Таблица 4.10
Сведения о продавце государства-члена ЕАЭС, передавшем право собственности на товары (СвЛицПрд)
| Наименование элемента | Сокращенное наименование (код)элемента | Признак типа элемента | Формат элемента | Признак обязательности элемента | Дополнительная информация |
| Код государства-члена ЕАЭС продавца (ОКСМ) | ОКСМ | А | Т(=3) | ОК | Типовой элемент <ОКСМТип>. Принимает значение в соответствии с Общероссийским классификатором стран мира |
| Идентификационный код (номер) продавца государства-члена ЕАЭС | ИдКод | А | Т(8-14) | О | |
| Адрес продавца государства-члена ЕАЭС (нахождения организации или жительства физического лица) | Адрес | А | Т(1-1000) | О | |
| Наименование организации — продавца государства-члена ЕАЭС I | НаимОрг | П | Т(1-1000) | О | |
| Фамилия, имя, отчество физического лица — продавца государства-члена ЕАЭС | ФИО | С | О | Типовой элемент <ФИОТип>. Состав элемента представлен в таблице 4.13 |
Таблица 4.11
Сведения о сопроводительном документе (СвСопрДок)
| Наименование элемента | Сокращенное наименование (код) элемента | Признак типа элемента | Формат элемента | Признак обязательности элемента | Дополнительная информация |
| Вид сопроводительного документа | ВидСопрДок | А | Т(=1) | ОК | Принимает значение: 1 — счет-фактура | 2 — универсальный передаточный документ | 3 — иной первичный учетный документ |
| Дата сопроводительного документа | ДатаСопрДок | А | Т(=10) | О | Типовой элемент <ДатаТип>. Дата в формате ДД.ММ.ГГГГ |
| Номер сопроводительного документа | НомСопрДок | А | Т(1-255) | О |
Таблица 4.12
Сведения о товаре, подлежащем прослеживаемости (СведТовар)
| Наименование элемента | Сокращенное наименование (код) элемента | Признак типа элемента | Формат элемента | Признак обязательности элемента | Дополнительная информация |
| Код товара в соответствии с ТН ВЭД ЕАЭС | КодТовТНВЭД | А | Т(6-10) | ОК | Принимает значение в соответствии с кодами единой Товарной номенклатурой внешнеэкономической деятельности Евразийского экономического союза, указанными в Перечне товаров, подлежащих прослеживаемости на территории Российской Федерации |
| Количество товара в соответствии с сопроводительным документом | КолТовСопрДок | А | N(19.6) | О | |
| Код единицы измерения товара в соответствии с сопроводительным документом (по ОКЕИ) | ЕдинИзмСопрДок | А | Т(3-4) | ОК | Типовой элемент <ОКЕИТип>. Принимает значение в соответствии с Общероссийским классификатором единиц измерения |
| Регистрационный номер партии товара, подлежащего прослеживаемости | РегНомерТов | А | Т(1-29) | Н | При первичном представлении уведомления элемент не заполняется, заполняется только при представлении корректировочного уведомления |
| Код количественной единицы измерения товара (по ОКЕИ) | ЕдинИзмерКол | А | Т(3-4) | ОК | Типовой элемент <ОКЕИТип>. Принимает значение в соответствии с Общероссийским классификатором единиц измерения |
| Количество товара, подлежащего прослеживаемости, в количественной единице измерения товара | КоличТоварКол | А | N(26.11) | О | |
| Стоимость товаров (без НДС) в рублях и копейках | СтоимБезНДС | А | N(19.2) | О |
Таблица 4.13
Фамилия, имя, отчество (ФИОТип)
| Наименование элемента | Сокращенное наименование (код) элемента | Признак типа элемента | Формат элемента | Признак обязательности элемента | Дополнительная информация |
| Фамилия | Фамилия | А | Т(1-60) | О | |
| Имя | Имя | А | Т(1-60) | О | |
| Отчество | Отчество | А | Т(1-60) | Н |
Приложение N 11
к приказу ФНС России
от 08.07.2021 г. N ЕД-7-15/645@
ФОРМАТ ПРЕДСТАВЛЕНИЯ УВЕДОМЛЕНИЯ ОБ ИМЕЮЩИХСЯ ОСТАТКАХ ТОВАРОВ, ПОДЛЕЖАЩИХ ПРОСЛЕЖИВАЕМОСТИ, В ЭЛЕКТРОННОЙ ФОРМЕ
I. ОБЩИЕ СВЕДЕНИЯ
1. Настоящий формат описывает требования к XML файлам (далее — файл обмена) передачи в электронной форме уведомления об имеющихся остатках товаров, подлежащих прослеживаемости (далее — уведомление), предусмотренного постановлением Правительства Российской Федерации об утверждении положения о национальной системе прослеживаемости товаров, содержит сведения об остатках товаров, подлежащих прослеживаемости, имеющихся у участника оборота товаров, подлежащих прослеживаемости, на дату вступления в силу нормативно-правового акта Правительства Российской Федерации, утверждающего перечень товаров, подлежащих прослеживаемости на территории Российской Федерации (далее — Перечень), на дату вступления в силу нормативно-правового акта Правительства Российской Федерации, утверждающего изменения к Перечню — включение новых товаров в Перечень, а также в следующих случаях:
приобретение товара, подлежащего прослеживаемости, после вступления в силу Перечня у физических лиц, использовавших указанный товар для личных, семейных, домашних и иных, не связанных с предпринимательской деятельностью, нужд;
приобретение товара, подлежащего прослеживаемости, после вступления в силу Перечня у налогоплательщиков налога на профессиональный доход;
приобретение товара, подлежащего прослеживаемости, после вступления в силу Перечня ранее конфискованных, обращенных в собственность государства в соответствии с законодательством Российской Федерации, приобретенных у Росимущества и иных уполномоченных контролирующих органов;
возвращение товара, подлежащего прослеживаемости, в оборот физическими лицами, приобретавшими указанный товар до вступления в силу Перечня, для личных, семейных, домашних и иных, не связанных с предпринимательской деятельностью, нужд;
возвращение товара, подлежащего прослеживаемости, в оборот налогоплательщиками налога на профессиональный доход, приобретавшими указанный товар до вступления в силу Перечня;
ввоз товара, подлежащего прослеживаемости, после вступления в силу Перечня на территорию Российской Федерации и иные территории, находящиеся под ее юрисдикцией, при условии использования в качестве декларации на товары транспортных (перевозочных), коммерческих и (или) иных документов.
2. Номер версии настоящего формата 5.02, часть 925_00.
II. ОПИСАНИЕ ФАЙЛА ОБМЕНА
3. Имя файла обмена должно иметь следующий вид:
R_T_A_K_O_GGGGMMDD_N, где:
R_T- префикс, принимающий значение ON_UVOSTTOV;
А_K — идентификатор получателя информации, где: А — идентификатор получателя, которому направляется файл обмена, K — идентификатор конечного получателя, для которого предназначена информация из данного файла обмена. Передача файла от отправителя к конечному получателю (K) может осуществляться в несколько этапов через другие налоговые органы, осуществляющие передачу файла на промежуточных этапах, которые обозначаются идентификатором А. В случае передачи файла от отправителя к конечному получателю при отсутствии налоговых органов, осуществляющих передачу на промежуточных этапах, значения идентификаторов А и K совпадают. Каждый из идентификаторов (А и K) имеет вид для налоговых органов — четырехразрядный код налогового органа;
О — идентификатор отправителя информации, имеет вид:
для организаций — девятнадцатиразрядный код (идентификационный номер налогоплательщика (далее — ИНН) и код причины постановки на учет (далее — КПП) организации (обособленного подразделения);
для физических лиц — двенадцатиразрядный код (ИНН физического лица, при наличии. При отсутствии ИНН — последовательность из двенадцати нулей);
GGGG — год формирования передаваемого файла, ММ — месяц, DD — день;
N — идентификационный номер файла (длина — от 1 до 36 знаков. Идентификационный номер файла должен обеспечивать уникальность имени файла).
Расширение имени файла — xml. Расширение имени файла может указываться как строчными, так и прописными буквами.
Параметры первой строки файла обмена
Первая строка XML файла должна иметь следующий вид:
<?xml version =»1.0″ encoding =»windows-1251″?>
Имя файла, содержащего XML схему файла обмена, должно иметь следующий вид:
ON_UVOSTTOV_1_925_01_05_02_xx , где хх — номер версии схемы.
Расширение имени файла — xsd.
XML схема файла обмена приводится отдельным файлом.
4. Логическая модель файла обмена представлена в виде диаграммы структуры файла обмена на рисунке 1 настоящего формата. Элементами логической модели файла обмена являются элементы и атрибуты XML файла. Перечень структурных элементов логической модели файла обмена и сведения о них приведены в таблицах 4.1 — 4.11 настоящего формата.
Для каждого структурного элемента логической модели файла обмена приводятся следующие сведения:
наименование элемента. Приводится полное наименование элемента. В строке таблицы могут быть описаны несколько элементов, наименования которых разделены символом «|». Такая форма записи применяется при наличии в файле обмена только одного элемента из описанных в этой строке;
сокращенное наименование (код) элемента. Приводится сокращенное наименование элемента. Синтаксис сокращенного наименования должен удовлетворять спецификации XML;
признак типа элемента. Может принимать следующие значения: «С» — сложный элемент логической модели (содержит вложенные элементы), «П» — простой элемент логической модели, реализованный в виде элемента XML файла, «А» — простой элемент логической модели, реализованный в виде атрибута элемента XML файла. Простой элемент логической модели не содержит вложенные элементы;
формат элемента. Формат элемента представляется следующими условными обозначениями: Т — символьная строка; N — числовое значение (целое или дробное).
Формат символьной строки указывается в виде T(n-k) или Т(=k), где: n — минимальное количество знаков, k — максимальное количество знаков, символ «-» — разделитель, символ «=» означает фиксированное количество знаков в строке. В случае, если минимальное количество знаков равно 0, формат имеет вид Т(0-k). В случае, если максимальное количество знаков не ограничено, формат имеет вид Т(n-).
Формат числового значения указывается в виде N(m.k), где: m — максимальное количество знаков в числе, включая знак (для отрицательного числа), целую и дробную часть числа без разделяющей десятичной точки, k — максимальное число знаков дробной части числа. Если число знаков дробной части числа равно 0 (то есть число целое), то формат числового значения имеет вид N(m).
Для простых элементов, являющихся базовыми в XML, например, элемент с типом «date», поле «Формат элемента» не заполняется. Для таких элементов в поле «Дополнительная информация» указывается тип базового элемента;
признак обязательности элемента определяет обязательность наличия элемента (совокупности наименования элемента и его значения) в файле обмена. Признак обязательности элемента может принимать следующие значения: «О» — наличие элемента в файле обмена обязательно; «Н» — наличие элемента в файле обмена необязательно, то есть элемент может отсутствовать. Если элемент принимает ограниченный перечень значений (по классификатору, кодовому словарю и тому подобному), то признак обязательности элемента дополняется символом «К». Например, «ОК». В случае, если количество реализаций элемента может быть более одной, то признак обязательности элемента дополняется символом «М». Например, «НМ» или «ОКМ».
К вышеперечисленным признакам обязательности элемента может добавляться значение «У» в случае описания в XML схеме условий, предъявляемых к элементу в файле обмена, описанных в графе «Дополнительная информация». Например, «НУ» или «ОКУ»;
дополнительная информация содержит, при необходимости, требования к элементу файла обмена, не указанные ранее. Для сложных элементов указывается ссылка на таблицу, в которой описывается состав данного элемента. Для элементов, принимающих ограниченный перечень значений из классификатора (кодового словаря и тому подобного), указывается соответствующее наименование классификатора (кодового словаря и тому подобного) или приводится перечень возможных значений. Для классификатора (кодового словаря и тому подобного) может указываться ссылка на его местонахождение. Для элементов, использующих пользовательский тип данных, указывается наименование типового элемента.
Рисунок 1. Диаграмма структуры файла обмена
Таблица 4.1
Файл обмена (Файл)
| Наименование элемента | Сокращенное наименование (код) элемента | Признак типа элемента | Формат элемента | Признак обязательности элемента | Дополнительная информация |
| Идентификатор файла | ИдФайл | А | Т(1-255) | ОУ | Содержит (повторяет) имя сформированного файла (без расширения) |
| Версия программы, с помощью которой сформирован файл | ВерсПрог | А | Т(1-40) | Н | |
| Версия формата | ВерсФорм | А | Т(1-5) | О | Принимает значение: 5.02 |
| Состав и структура документа | Документ | С | О | Состав элемента представлен в таблице 4.2 |
Таблица 4.2
Состав и структура документа (Документ)
| Наименование элемента | Сокращенное наименование (код) элемента | Признак типа элемента | Формат элемента | Признак обязательности элемента | Дополнительная информация |
| Код формы по КНД | КНД | А | Т(=7) | ОК | Типовой элемент <КНДТип>. Принимает значение: 1169011 |
| Номер уведомления | НомУвед | А | Т(1-255) | О | |
| Дата уведомления | ДатаУвед | А | Т(=10) | О | Типовой элемент <ДатаТип>. Дата в формате ДД.ММ.ГГГГ |
| Номер корректировки | НомКорр | А | N(3) | О | Принимает значение: 0 — первичное уведомление, 1, 2, 3 и так далее — номер корректировки в корректировочном уведомлении. Для корректировочного уведомления значение номера корректировки должно быть на 1 больше ранее принятого налоговым органом документа |
| Признак уведомления | ПризнУвед | А | Т(=1) | НК | Принимает значение: 1 — товары, подлежащие прослеживаемости, приобретенные у физических лиц, использовавших указанный товар для личных, семейных, домашних и иных, не связанных с предпринимательской деятельностью, нужд, и (или) товары, подлежащие прослеживаемости, приобретенные у налогоплательщиков налога на профессиональный доход, а также товары, возвращенные в оборот физическими лицами, приобретавшими указанный товар до вступления в силу Перечня, для личных, семейных, домашних и иных, не связанных с предпринимательской деятельностью, нужд, и (или) возвращенные в оборот налогоплательщиками налога на профессиональный доход, приобретавшими указанный товар до вступления в силу Перечня, товаров, ввезенных после вступления в силу Перечня товаров на территорию Российской Федерации и иные территории, находящиеся под ее юрисдикцией, при условии использования в качестве декларации на товары транспортных (перевозочных), коммерческих и (или) иных документов | 2 — товары, подлежащие прослеживаемости, ранее конфискованные, обращенные в федеральную собственность, приобретенные у Росимущества и иных уполномоченных контролирующих органов |
| Сведения о собственнике товаров, подлежащих прослеживаемости | СвНП | С | О | Состав элемента представлен в таблице 4.3 | |
| Сведения о лице, подписавшем документ | Подписант | С | О | Состав элемента представлен в таблице 4.7 | |
| ИНН продавца товаров, подлежащих прослеживаемости | ИНН | С | НМУ | Состав элемента представлен в таблице 4.9. Элемент может присутствовать только при наличии элемента <ПризнУвед>, при этом: — обязателен при <ПризнУвед>=2, — не обязателен при <ПризнУвед>=1 |
|
| Уведомление об имеющихся остатках товаров, подлежащих прослеживаемости | УведОстатТов | С | О | Состав элемента представлен в таблице 4.10 |
Таблица 4.3
Сведения о собственнике товаров, подлежащих прослеживаемости (СвНП)
| Наименование элемента | Сокращенное наименование (код) элемента | Признак типа элемента | Формат элемента | Признак обязательности элемента | Дополнительная информация |
| Сведения об организации, представительстве (филиале) иностранной организации, ином обособленном подразделении, осуществляющем деятельность на территории Российской Федерации I | СведЮЛ | С | О | Состав элемента представлен в таблице 4.4 | |
| 1 Сведения о физическом лице, зарегистрированном в качестве индивидуального предпринимателя |
СведИП | С | О | Состав элемента представлен в таблице 4.6 |
Таблица 4.4
Сведения об организации, представительстве (филиале) иностранной организации, ином обособленном подразделении, осуществляющем деятельность на территории Российской Федерации (СведЮЛ)
| Наименование элемента | Сокращенное наименование (код) элемента | Признак типа элемента | Формат элемента | Признак обязательности элемента | Дополнительная информация |
| Наименование организации | НаимОрг | А | Т(1-1000) | О | |
| ИНН организации | ИННЮЛ | А | Т(=10) | О | Типовой элемент <ИННЮЛТип> |
| КПП | КПП | А | Т(=9) | Н | Типовой элемент <КППТип> |
| Сведения о правопреемнике собственника товаров, подлежащих прослеживаемости | СвРеоргЮЛ | С | Н | Состав элемента представлен в таблице 4.5 |
Таблица 4.5
Сведения о правопреемнике собственника товаров, подлежащих прослеживаемости (СвРеоргЮЛ)
| Наименование элемента | Сокращенное наименование (код) элемента | Признак типа элемента | Формат элемента | Признак обязательности элемента | Дополнительная информация |
| Форма реорганизации (ликвидации)(код) | ФормРеорг | А | Т(=1) | ОК | Принимает значение: 0 — ликвидация | 1 — преобразование | 2 — слияние | 3 — разделение | 5 — присоединение | 6 — разделение с одновременным присоединением |
| ИНН правопреемника собственника товаров, подлежащих прослеживаемости | ИННЮЛ | А | Т(=10) | НУ | Типовой элемент <ИННЮЛТип> Элемент обязателен при <ФормРеорг> = 1 | 2 | 3 | 5 | 6 |
| КПП правопреемника собственника товаров, подлежащих прослеживаемости | КПП | А | Т(=9) | НУ | Типовой элемент <КППТип> Элемент обязателен при <ФормРеорг> = 1 | 2 | 3 | 5 | 6 |
Таблица 4.6
Сведения о физическом лице, зарегистрированном в качестве индивидуального предпринимателя (СведИП)
| Наименование элемента | Сокращенное наименование (код) элемента | Признак типа элемента | Формат элемента | Признак обязательности элемента | Дополнительная информация |
| ИНН физического лица | ИННФЛ | А | Т(=12) | О | Типовой элемент <ИННФЛТип> |
| Фамилия, имя, отчество физического лица | ФИО | С | О | Типовой элемент <ФИОТип>. Состав элемента представлен в таблице 4.11 |
Таблица 4.7
Сведения о лице, подписавшем документ (Подписант)
| Наименование элемента | Сокращенное наименование (код) элемента | Признак типа элемента | Формат элемента | Признак обязательности элемента | Дополнительная информация |
| Признак лица, подписавшего документ | ПрПодп | А | Т(=1) | ОК | Принимает значение: 1 — собственник товаров, подлежащих прослеживаемости (правопреемник собственника товаров, подлежащих прослеживаемости) | 2 — представитель собственника товаров, подлежащих прослеживаемости (представитель правопреемника собственника товаров, подлежащих прослеживаемости) |
| Фамилия, имя, отчество | ФИО | С | О | Типовой элемент <ФИОТип>. Состав элемента представлен в таблице 4.11 |
|
| Сведения о представителе собственника товаров, подлежащих прослеживаемости (представителе правопреемника собственника товаров, подлежащих прослеживаемости) | СвПред | С | НУ | Состав элемента представлен в таблице 4.8. Элемент обязателен при <ПрПодп>=2 |
Таблица 4.8
Сведения о представителе собственника товаров, подлежащих прослеживаемости (представителе правопреемника собственника товаров, подлежащих прослеживаемости) (СвПред)
| Наименование элемента | Сокращенное наименование (код) элемента | Признак типа элемента | Формат элемента | Признак обязательности элемента | Дополнительная информация |
| Наименование и реквизиты документа, подтверждающего полномочия представителя собственника товаров, подлежащих прослеживаемости (представителя правопреемника собственника товаров, подлежащих прослеживаемости) | НаимДок | А | Т(1-120) | О | |
| Наименование организации- представителя собственника товаров, подлежащих прослеживаемости (представителя правопреемника собственника товаров, подлежащих прослеживаемости) | НаимОрг | А | Т(1-1000) | Н |
Таблица 4.9
ИНН продавца товаров, подлежащих прослеживаемости (ИНН)
| Наименование элемента | Сокращенное наименование (код) элемента | Признак типа элемента | Формат элемента | Признак обязательности элемента | Дополнительная информация |
| ИНН организации — продавца товаров, подлежащих прослеживаемости | | ИННЮЛ | С | Т(=10) | О | Типовой элемент <ИННЮЛТип> |
| ИНН физического лица — продавца товаров, подлежащих прослеживаемости | ИННФЛ | С | Т(=12) | О | Типовой элемент <ИННФЛТип> |
Таблица 4.10
Уведомление об имеющихся остатках товаров, подлежащих прослеживаемости (УведОстатТов)
| Наименование элемента | Сокращенное наименование (код) элемента | Признак типа элемента | Формат элемента | Признак обязательности элемента | Дополнительная информация |
| Наименование первичного документа | НаимПервичДок | А | Т(1-255) | О | |
| Номер первичного документа | НомПервичДок | А | Т(1-255) | О | |
| Дата первичного документа | ДатаПервичДок | А | Т(=10) | О | Типовой элемент <ДатаТип>. Дата в формате ДД.ММ.ГГГГ |
| Наименование товара в соответствии с первичным учетным документом | НаимТовДок | А | Т(1-255) | О | |
| Код товара в соответствии с ТН ВЭД ЕАЭС | КодТНВЭД | А | Т(6-10) | НКУ | Принимает значение в соответствии с кодами единой Товарной номенклатурой внешнеэкономической деятельности Евразийского экономического союза, указанными в Перечне товаров, подлежащих прослеживаемости на территории Российской Федерации. Элемент обязателен при отсутствии элемента <КодОКПД2> |
| Код товара в соответствии с ОКПД2 | КодОКПД2 | А | Т(2-12) | НКУ | Типовой элемент <ОКПД2Тип>. Принимает значение в соответствии с кодами Общероссийского классификатора продукции по видам экономической деятельности (ОКПД2), указанными в Перечне товаров, подлежащих прослеживаемости на территории Российской Федерации. Элемент обязателен при отсутствии элемента <КодТНВЭД> |
| Количество товара в соответствии с первичным учетным документом | КолТоварДок | А | N(19.6) | О | |
| Код единицы измерения товара в соответствии с первичным учетным документом (по ОКЕИ) | ЕдинИзмерДок | А | Т(3-4) | ОК | Типовой элемент <ОКЕИТип>. Принимает значение в соответствии с Общероссийским классификатором единиц измерения |
| Регистрационный номер партии товара, подлежащего прослеживаемости | РегНомерТов | А | Т(1-29) | Н | |
| Код количественной единицы измерения товара (по ОКЕИ) | ЕдинИзмерКол | А | Т(3-4) | ОК | Типовой элемент <ОКЕИТип>. Принимает значение в соответствии с Общероссийским классификатором единиц измерения |
| Количество товара, подлежащего прослеживаемости, в количественной единице измерения товара | КоличТоварКол | А | N(26.11) | О | |
| Стоимость товаров (без НДС) в рублях и копейках | СтТоварБезНДС | А | N(19.2) | О |
Таблица 4.11
Фамилия, имя, отчество (ФИОТип)
| Наименование элемента | Сокращенное наименование (код) элемента | Признак типа элемента | Формат элемента | Признак обязательности элемента | Дополнительная информация |
| Фамилия | Фамилия | А | Т(1-60) | О | |
| Имя | Имя | А | Т(1-60) | О | |
| Отчество | Отчество | А | Т(1-60) | Н |
Приложение N 12
к приказу ФНС России
от 08.07.2021 г. N ЕД-7-15/645@
ФОРМАТ ПРЕДСТАВЛЕНИЯ ОТЧЕТА ОБ ОПЕРАЦИЯХ С ТОВАРАМИ, ПОДЛЕЖАЩИМИ ПРОСЛЕЖИВАЕМОСТИ, В ЭЛЕКТРОННОЙ ФОРМЕ
I. ОБЩИЕ СВЕДЕНИЯ
1. Настоящий формат описывает требования к XML файлам (далее — файл обмена) передачи в электронной форме отчета об операциях с товарами, подлежащими прослеживаемости, представляемыми участниками оборота товаров, подлежащих прослеживаемости, в случаях и в порядке, предусмотренном постановлением Правительства Российской Федерации об утверждении положения о национальной системе прослеживаемости товаров.
2. Номер версии настоящего формата 5.02, часть 922_01.
II. ОПИСАНИЕ ФАЙЛА ОБМЕНА
3. Имя файла обмена должно иметь следующий вид:
R_T_A_K_O_GGGGMMDD_N, где:
R_T- префикс, принимающий значение ON_OTCHOPTOV;
А_K — идентификатор получателя информации, где: А — идентификатор получателя, которому направляется файл обмена, K — идентификатор конечного получателя, для которого предназначена информация из данного файла обмена. Передача файла от отправителя к конечному получателю (K) может осуществляться в несколько этапов через другие налоговые органы, осуществляющие передачу файла на промежуточных этапах, которые обозначаются идентификатором А. В случае передачи файла от отправителя к конечному получателю при отсутствии налоговых органов, осуществляющих передачу на промежуточных этапах, значения идентификаторов А и K совпадают. Каждый из идентификаторов (А и K) имеет вид для налоговых органов — четырехразрядный код налогового органа;
О — идентификатор отправителя информации, имеет вид:
для организаций — девятнадцатиразрядный код (идентификационный номер налогоплательщика (далее — ИНН) и код причины постановки на учет (далее — КПП) организации (обособленного подразделения);
для физических лиц — двенадцатиразрядный код (ИНН физического лица, при наличии. При отсутствии ИНН — последовательность из двенадцати нулей);
GGGG — год формирования передаваемого файла, ММ — месяц, DD — день;
N — идентификационный номер файла. (Длина — от 1 до 36 знаков. Идентификационный номер файла должен обеспечивать уникальность имени файла).
Если документ состоит из нескольких файлов, N 1 одинаковый для всех файлов одного документа, N 2 уникален для каждого файла независимо от принадлежности к документу.
Расширение имени файла — xml. Расширение имени файла может указываться как строчными, так и прописными буквами.
Параметры первой строки файла обмена
Первая строка XML файла должна иметь следующий вид:
<?xml version =»1.0″ encoding = «windows-1251»?>
Имя файла, содержащего XML схему файла обмена, должно иметь следующий вид:
ON_OTCHOPTOV_1_922_01_05_02_xx , где хх — номер версии схемы.
Расширение имени файла — xsd.
XML схема файла обмена приводится отдельным файлом и размещается на сайте Федеральной налоговой службы.
4. Логическая модель файла обмена представлена в виде диаграммы структуры файла обмена на рисунке 1 настоящего формата. Элементами логической модели файла обмена являются элементы и атрибуты XML файла. Перечень структурных элементов логической модели файла обмена и сведения о них приведены в таблицах 4.1 — 4.16 настоящего формата.
Для каждого структурного элемента логической модели файла обмена приводятся следующие сведения:
наименование элемента. Приводится полное наименование элемента. В строке таблицы могут быть описаны несколько элементов, наименования которых разделены символом «|». Такая форма записи применяется при наличии в файле обмена только одного элемента из описанных в этой строке;
сокращенное наименование (код) элемента. Приводится сокращенное наименование элемента. Синтаксис сокращенного наименования должен удовлетворять спецификации XML;
признак типа элемента. Может принимать следующие значения: «С» — сложный элемент логической модели (содержит вложенные элементы), «П» — простой элемент логической модели, реализованный в виде элемента XML файла, «А» — простой элемент логической модели, реализованный в виде атрибута элемента XML файла. Простой элемент логической модели не содержит вложенные элементы;
формат элемента. Формат элемента представляется следующими условными обозначениями: Т — символьная строка; N — числовое значение (целое или дробное).
Формат символьной строки указывается в виде T(n-k) или Т(=k), где: n — минимальное количество знаков, k — максимальное количество знаков, символ «-» — разделитель, символ «=» означает фиксированное количество знаков в строке. В случае, если минимальное количество знаков равно 0, формат имеет вид Т(0-k). В случае, если максимальное количество знаков не ограничено, формат имеет вид Т(n-).
Формат числового значения указывается в виде N(m.k), где: m — максимальное количество знаков в числе, включая знак (для отрицательного числа), целую и дробную часть числа без разделяющей десятичной точки, k — максимальное число знаков дробной части числа. Если число знаков дробной части числа равно 0 (то есть число целое), то формат числового значения имеет вид N(m).
Для простых элементов, являющихся базовыми в XML, например, элемент с типом «date», поле «Формат элемента» не заполняется. Для таких элементов в поле «Дополнительная информация» указывается тип базового элемента;
признак обязательности элемента определяет обязательность наличия элемента (совокупности наименования элемента и его значения) в файле обмена. Признак обязательности элемента может принимать следующие значения: «О» — наличие элемента в файле обмена обязательно; «Н» — наличие элемента в файле обмена необязательно, то есть элемент может отсутствовать. Если элемент принимает ограниченный перечень значений (по классификатору, кодовому словарю и тому подобному), то признак обязательности элемента дополняется символом «К». Например, «ОК». В случае, если количество реализаций элемента может быть более одной, то признак обязательности элемента дополняется символом «М». Например, «НМ» или «ОКМ».
К вышеперечисленным признакам обязательности элемента может добавляться значение «У» в случае описания в XML схеме условий, предъявляемых к элементу в файле обмена, описанных в графе «Дополнительная информация». Например, «НУ» или «ОКУ»;
дополнительная информация содержит, при необходимости, требования к элементу файла обмена, не указанные ранее. Для сложных элементов указывается ссылка на таблицу, в которой описывается состав данного элемента. Для элементов, принимающих ограниченный перечень значений из классификатора (кодового словаря и тому подобного), указывается соответствующее наименование классификатора (кодового словаря и тому подобного) или приводится перечень возможных значений. Для классификатора (кодового словаря и тому подобного) может указываться ссылка на его местонахождение. Для элементов, использующих пользовательский тип данных, указывается наименование типового элемента.
Рисунок 1. Диаграмма структуры файла обмена
Таблица 4.1
Файл обмена (Файл)
| Наименование элемента | Сокращенное наименование (код) элемента | Признак типа элемента | Формат элемента | Признак обязательности элемента | Дополнительная информация |
| Идентификатор файла | ИдФайл | А | Т(1-255) | ОУ | Содержит (повторяет) имя сформированного файла (без расширения) |
| Версия программы, с помощью которой сформирован файл | ВерсПрог | А | Т(1-40) | Н | |
| Версия формата | ВерсФорм | А | Т(1-5) | О | Принимает значение: 5.02 |
| Состав и структура документа | Документ | С | О | Состав элемента представлен в таблице 4.2 |
Таблица 4.2
Состав и структура документа (Документ)
| Наименование элемента | Сокращенное наименование (код) элемента | Признак типа элемента | Формат элемента | Признак обязательности элемента | Дополнительная информация |
| Код формы по КНД | КНД | А | Т(=7) | ОК | Типовой элемент <КНДТип>. Принимает значение: 1169010 |
| Год (в котором осуществлены операции с товарами, подлежащими прослеживаемости) | ОтчетГод | А | О | Типовой элемент <xs:gYear>. Год в формате ГГГГ |
|
| Квартал (в котором осуществлены операции с товарами, подлежащими прослеживаемости) | Период | А | Т(=2) | ОК | Принимает значение: 21 — 1 квартал | 22 — 2 квартал | 23 — 3 квартал | 24 — 4 квартал |
| Номер корректировки | НомКорр | А | N(3) | О | Принимает значение: 0 — первичный документ, 1, 2, 3 и так далее — уточненный документ. Для уточненного документа значение должно быть на 1 больше ранее принятого налоговым органом документа |
| Представляется в налоговый орган (код) | КодНО | А | Т(=4) | ОК | Типовой элемент <СОНОТип> |
| По месту нахождения (учета) (код) | ПоМесту | А | Т(=3) | ОК | Принимает значение: 116 — по месту постановки индивидуального предпринимателя на учет в качестве налогоплательщика | 213 — по месту постановки на учет организации в качестве крупнейшего налогоплательщика | 214 — по месту постановки на учет организации, не являющейся крупнейшим налогоплательщиком | 215 — по месту постановки на учет правопреемника, не являющегося крупнейшим налогоплательщиком | 216 — по месту постановки на учет правопреемника, являющегося крупнейшим налогоплательщиком | 227 — по месту постановки на учет участника договора инвестиционного товарищества — управляющего товарища, ответственного за ведение налогового учета | 231 — по месту нахождения налогового агента | 250 — по месту постановки на учет налогоплательщика при выполнении соглашения о разделе продукции | 331 — по месту осуществления деятельности иностранной организации через отделение иностранной организации |
| Сведения о налогоплательщике — участнике оборота товаров, подлежащих прослеживаемости | СвНП | С | О | Состав элемента представлен в таблице 4.3 | |
| Сведения о лице, подписавшем документ | Подписант | С | О | Состав элемента представлен в таблице 4.7 | |
| Отчет об операциях с товарами, подлежащими прослеживаемости | ОтчетОперПрТов | С | О | Состав элемента представлен в таблице 4.9 |
Таблица 4.3
Сведения о налогоплательщике — участнике оборота товаров, подлежащих прослеживаемости (СвНП)
| Наименование элемента | Сокращенное наименование (код) элемента | Признак типа элемента | Формат элемента | Признак обязательности элемента | Дополнительная информация |
| Сведения об организации — участнике оборота товаров, подлежащих прослеживаемости | | СведЮЛ | С | О | Состав элемента представлен в таблице 4.4 | |
| Сведения о физическом лице, зарегистрированном в качестве индивидуального предпринимателя — участнике оборота товаров, подлежащих прослеживаемости | СведИП | С | О | Состав элемента представлен в таблице 4.6 |
Таблица 4.4
Сведения об организации — участнике оборота товаров, подлежащих прослеживаемости (СведЮЛ)
| Наименование элемента | Сокращенное наименование (код) элемента | Признак типа элемента | Формат элемента | Признак обязательности элемента | Дополнительная информация |
| Наименование организации, представительства (филиала) иностранной организации, иного обособленного подразделения, осуществляющего деятельность на территории Российской Федерации | НаимОрг | А | Т(1-1000) | О | |
| ИНН организации | ИННЮЛ | А | Т(=10) | О | Типовой элемент <ИННЮЛТип> |
| КПП | КПП | А | Т(=9) | Н | Типовой элемент <КППТип> |
| Сведения о правопреемнике участника оборота товаров, подлежащих прослеживаемости | СвРеоргЮЛ | С | Н | Состав элемента представлен в таблице 4.5 |
Таблица 4.5
Сведения о правопреемнике участника оборота товаров, подлежащих прослеживаемости (СвРеоргЮЛ)
| Наименование элемента | Сокращенное наименование(код) элемента | Признак типа элемента | Формат элемента | Признак обязательности элемента | Дополнительная информация |
| Форма реорганизации (ликвидации) (код) | ФормРеорг | А | Т(=1) | ОК | Принимает значение: 0 — ликвидация | 1 — преобразование | 2 — слияние | 3 — разделение | 5 — присоединение | 6 — разделение с одновременным присоединением |
| ИНН правопреемника участника оборота товаров, подлежащих прослеживаемости | ИННЮЛ | А | Т(=10) | НУ | Типовой элемент <ИННЮЛТип> Элемент обязателен при <ФормРеорг> = 1 | 2 | 3 | 5 | 6 |
| КПП правопреемника участника оборота товаров, подлежащих прослеживаемости | КПП | А | Т(=9) | НУ | Типовой элемент <КППТип> Элемент обязателен при <ФормРеорг> = 1 | 2 | 3 | 5 | 6 |
Таблица 4.6
Сведения о физическом лице, зарегистрированном в качестве индивидуального предпринимателя — участнике оборота товаров, подлежащих прослеживаемости (СведИП)
| Наименование элемента | Сокращенное наименование (код) элемента | Признак типа элемента | Формат элемента | Признак обязательности элемента | Дополнительная информация |
| ИНН физического лица | ИННФЛ | А | Т(=12) | О | Типовой элемент <ИННФЛТип> |
| Фамилия, имя, отчество физического лица | ФИО | С | О | Типовой элемент <ФИОТип>. Состав элемента представлен в таблице 4.16 |
Таблица 4.7
Сведения о лице, подписавшем документ (Подписант)
| Наименование элемента | Сокращенное наименование(код) элемента | Признак типа элемента | Формат элемента | Признак обязательности элемента | Дополнительная информация |
| Признак лица, подписавшего документ | ПрПодп | А | Т(=1) | ОК | Принимает значение: 1 — участник оборота товаров, подлежащих прослеживаемости (правопреемник участника оборота товаров, подлежащих прослеживаемости) | 2 — представитель участника оборота товаров, подлежащих прослеживаемости (представитель правопреемника участника оборота товаров, подлежащих прослеживаемости) |
| Фамилия, имя, отчество | ФИО | С | О | Типовой элемент <ФИОТип>. Состав элемента представлен в таблице 4.16 |
|
| Сведения о представителе участника оборота товаров, подлежащих прослеживаемости (представителе правопреемника участника оборота товаров, подлежащих прослеживаемости) | СвПред | С | НУ | Состав элемента представлен в таблице 4.8 Элемент обязателен при <ПрПодп>=2 |
Таблица 4.8
Сведения о представителе участника оборота товаров, подлежащих прослеживаемости (представителе правопреемника участника оборота товаров, подлежащих прослеживаемости) (СвПред)
| Наименование элемента | Сокращенное наименование (код) элемента | Признак типа элемента | Формат элемента | Признак обязательности элемента | Дополнительная информация |
| Наименование и реквизиты документа, подтверждающего полномочия представителя участника оборота товаров, подлежащих прослеживаемости (представителя правопреемника участника оборота товаров, подлежащих прослеживаемости) | НаимДок | А | Т(1-120) | О | |
| Наименование организации-представителя участника оборота товаров, подлежащих прослеживаемости (представителя правопреемника участника оборота товаров, подлежащих прослеживаемости) | НаимОрг | А | Т(1-1000) | Н |
Таблица 4.9
Отчет об операциях с товарами, подлежащими прослеживаемости (ОтчетОперПрТов)
| Наименование элемента | Сокращенное наименование (код) элемента | Признак типа элемента | Формат элемента | Признак обязательности элемента | Дополнительная информация |
| Сведения по строке из отчета об операциях с товарами, подлежащими прослеживаемости | ОтчетОперПрТовСтр | С | ОМ | Состав элемента представлен в таблице 4.10 |
Таблица 4.10
Сведения по строке из отчета об операциях с товарами, подлежащими прослеживаемости (ОтчетОперПрТовСтр)
| Наименование элемента | Сокращенное наименование (код) элемента | Признак типа элемента | Формат элемента | Признак обязательности элемента | Дополнительная информация |
| Порядковый номер | НомерПор | А | N(12) | О | |
| Дата операции | ДатаОпер | А | Т(=10) | О | Типовой элемент <ДатаТип>. Дата в формате ДД.ММ.ГГГГ |
| Код вида операции | КодВидОпер | А | Т(=2) | ОК | Принимает значения в соответствии с приложением N 1 «Виды операций с товарами, подлежащими прослеживаемости» к Порядку заполнения отчета об операциях с товарами, подлежащими прослеживаемости |
| Реквизиты первичного учетного документа | РеквПервичДок | С | О | Состав элемента представлен в таблице 4.11 | |
| Контрагент | Контрагент | С | Н | Состав элемента представлен в таблице 4.12 | |
| Сведения по товару, подлежащему прослеживаемости | ТоварПросл | С | ОМ | Состав элемента представлен в таблице 4.15 |
Таблица 4.11
Реквизиты первичного учетного документа (РеквПервичДок)
| Наименование элемента | Сокращенное наименование (код) элемента | Признак типа элемента | Формат элемента | Признак обязательности элемента | Дополнительная информация |
| Вид | ВидДок | А | Т(=1) | О | Принимает значение: 1 — счет-фактура | 2 — корректировочный счет-фактура | 3 — универсальный передаточный документ | 4 — универсальный корректировочный документ | 5 — иной первичный учетный документ |
| Номер | НомДок | А | Т(1-255) | О | |
| Дата | ДатаДок | А | Т(=10) | О | Типовой элемент <ДатаТип>. Дата в формате ДД.ММ.ГГГГ |
Таблица 4.12
Контрагент (Контрагент)
| Наименование элемента | Сокращенное наименование (код) элемента | Признак типа элемента | Формат элемента | Признак обязательности элемента | Дополнительная информация |
| Сведения об организации, представительстве (филиале) иностранной организации, ином обособленном подразделении, осуществляющем деятельность на территории Российской Федерации | СведЮЛ | С | О | Состав элемента представлен в таблице 4.13 | |
| Сведения о физическом лице, зарегистрированном в качестве индивидуального предпринимателя | СведИП | С | О | Состав элемента представлен в таблице 4.14 |
Таблица 4.13
Сведения об организации, представительстве (филиале) иностранной организации, ином обособленном подразделении, осуществляющем деятельность на территории Российской Федерации (СведЮЛ)
| Наименование элемента | Сокращенное наименование (код) элемента | Признак типа элемента | Формат элемента | Признак обязательности элемента | Дополнительная информация |
| Наименование организации | НаимОрг | А | Т(1-1000) | О | |
| ИНН организации | ИННЮЛ | А | Т(=10) | О | Типовой элемент <ИННЮЛТип> |
| КПП | КПП | А | Т(=9) | Н | Типовой элемент <КППТип> |
Таблица 4.14
Сведения о физическом лице, зарегистрированном в качестве индивидуального предпринимателя (СведИП)
| Наименование элемента | Сокращенное наименование (код) элемента | Признак типа элемента | Формат элемента | Признак обязательности элемента | Дополнительная информация |
| ИНН физического лица | ИННФЛ | А | Т(=12) | О | Типовой элемент <ИННФЛТип> |
| Фамилия, имя, отчество физического лица | ФИО | С | О | Типовой элемент <ФИОТип>. Состав элемента представлен в таблице 4.16 |
Таблица 4.15
Сведения по товару, подлежащему прослеживаемости (ТоварПросл)
| Наименование элемента | Сокращенное наименование (код) элемента | Признак типа элемента | Формат элемента | Признак обязательности элемента | Дополнительная информация |
| Регистрационный номер партии товара, подлежащего прослеживаемости | РегНомерТов | А | Т(1-29) | О | |
| Код количественной единицы измерения товара (по ОКЕИ) | ЕдинИзмерПер | А | Т(3-4) | ОК | Типовой элемент <ОКЕИТип>. Принимает значение в соответствии с Общероссийским классификатором единиц измерения |
| Количество товара, подлежащего прослеживаемости, в количественной единице измерения товара | КоличТоварПер | А | N(26.11) | О | |
| Стоимость товара, подлежащего прослеживаемости, без налога в рублях | СтТоварБезНДС | А | N(19.2) | О |
Таблица 4.16
Фамилия, имя, отчество (ФИОТип)
| Наименование элемента | Сокращенное наименование (код) элемента | Признак типа элемента | Формат элемента | Признак обязательности элемента | Дополнительная информация |
| Фамилия | Фамилия | А | Т(1-60) | О | |
| Имя | Имя | А | Т(1-60) | О | |
| Отчество | Отчество | А | Т(1-60) | Н |
Приложение N 13
к приказу ФНС России
от 08.07.2021 г. N ЕД-7-15/645@
ФОРМАТ ПРЕДСТАВЛЕНИЯ КВИТАНЦИИ О ПРИСВОЕНИИ РЕГИСТРАЦИОННОГО НОМЕРА ПАРТИИ ТОВАРА, ПОДЛЕЖАЩЕГО ПРОСЛЕЖИВАЕМОСТИ, В ЭЛЕКТРОННОЙ ФОРМЕ
I. ОБЩИЕ СВЕДЕНИЯ
1. Настоящий формат описывает требования к XML файлам (далее — файл обмена) передачи в электронной форме квитанции о присвоении регистрационного номера партии товара, подлежащего прослеживаемости.
2. Номер версии настоящего формата 5.02, часть 926.
II. ОПИСАНИЕ ФАЙЛА ОБМЕНА
3. Имя файла обмена должно иметь следующий вид:
R_T_A_K_O_GGGGMMDD_N, где:
R_T — префикс, принимающий значение IU_KVREGNOM
А_K — идентификатор получателя информации, где: А — идентификатор получателя, которому направляется файл обмена, K — идентификатор конечного получателя, для которого предназначена информация из данного файла обмена. Передача файла от отправителя к конечному получателю (K) может осуществляться в несколько этапов через другие налоговые органы, осуществляющие передачу файла на промежуточных этапах, которые обозначаются идентификатором А. В случае передачи файла от отправителя к конечному получателю при отсутствии налоговых органов, осуществляющих передачу на промежуточных этапах, значения идентификаторов А и K совпадают. Каждый из идентификаторов (А и K) имеет вид:
для организаций — девятнадцатиразрядный код (идентификационный номер налогоплательщика (далее — ИНН) и код причины постановки на учет (далее — КПП) организации (обособленного подразделения);
для физических лиц — двенадцатиразрядный код (ИНН физического лица, при наличии. При отсутствии ИНН — последовательность из двенадцати нулей);
для налоговых органов (только для идентификатора А) четырехразрядный код налогового органа;
О — идентификатор отправителя информации, для налоговых органов представляется в виде четырехразрядного кода налогового органа;
GGGG — год формирования передаваемого файла, ММ — месяц, DD — день; N — идентификационный номер файла. (Длина — от 1 до 36 знаков. Идентификационный номер файла должен обеспечивать уникальность файла).
Расширение имени файла — xml. Расширение имени файла может указываться как строчными, так и прописными буквами.
Параметры первой строки файла обмена
Первая строка XML файла должна иметь следующий вид:
<?xml version =»1.0″ encoding =»windows-1251″?>
Имя файла, содержащего XML схему файла обмена, должно иметь следующий вид:
IU_KVREGNOM_1_926_00_05_02_xx, где хх — номер версии схемы.
Расширение имени файла — xsd.
XML схема файла обмена приводится отдельным файлом и размещается на сайте Федеральной налоговой службы.
4. Логическая модель файла обмена представлена в виде диаграммы структуры файла обмена на рисунке 1 настоящего формата. Элементами логической модели файла обмена являются элементы и атрибуты XML файла. Перечень структурных элементов логической модели файла обмена и сведения о них приведены в таблицах 4.1 — 4.6 настоящего формата.
Для каждого структурного элемента логической модели файла обмена приводятся следующие сведения:
наименование элемента. Приводится полное наименование элемента. В строке таблицы могут быть описаны несколько элементов, наименования которых разделены символом «|». Такая форма записи применяется при наличии в файле обмена только одного элемента из описанных в этой строке;
сокращенное наименование (код) элемента. Приводится сокращенное наименование элемента. Синтаксис сокращенного наименования должен удовлетворять спецификации XML;
признак типа элемента. Может принимать следующие значения: «С» — сложный элемент логической модели (содержит вложенные элементы), «П» — простой элемент логической модели, реализованный в виде элемента XML файла, «А» — простой элемент логической модели, реализованный в виде атрибута элемента XML файла. Простой элемент логической модели не содержит вложенные элементы;
формат элемента. Формат элемента представляется следующими условными обозначениями: Т — символьная строка; N — числовое значение (целое или дробное).
Формат символьной строки указывается в виде T(n-k) или Т(=k), где: n — минимальное количество знаков, k — максимальное количество знаков, символ «-» — разделитель, символ «=» означает фиксированное количество знаков в строке. В случае, если минимальное количество знаков равно 0, формат имеет вид Т(0-k). В случае, если максимальное количество знаков не ограничено, формат имеет вид Т(n-).
Формат числового значения указывается в виде N(m.k), где: m — максимальное количество знаков в числе, включая целую и дробную часть числа без разделяющей десятичной точки и знака (для отрицательного числа), k — максимальное число знаков дробной части числа. Если число знаков дробной части числа равно 0 (то есть число целое), то формат числового значения имеет вид N(m).
Для простых элементов, являющихся базовыми в XML, например, элемент с типом «date», поле «Формат элемента» не заполняется. Для таких элементов в поле «Дополнительная информация» указывается тип базового элемента;
признак обязательности элемента определяет обязательность наличия элемента (совокупности наименования элемента и его значения) в файле обмена. Признак обязательности элемента может принимать следующие значения: «О» — наличие элемента в файле обмена обязательно; «Н» — наличие элемента в файле обмена необязательно, то есть элемент может отсутствовать. Если элемент принимает ограниченный перечень значений (по классификатору, кодовому словарю и тому подобному), то признак обязательности элемента дополняется символом «К». Например, «ОК». В случае если количество реализаций элемента может быть более одной, то признак обязательности элемента дополняется символом «М». Например, «НМ» или «ОКМ».
К вышеперечисленным признакам обязательности элемента может добавляться значение «У» в случае описания в XML схеме условий, предъявляемых к элементу в файле обмена, описанных в графе «Дополнительная информация». Например, «НУ» или «ОКУ»;
дополнительная информация содержит, при необходимости, требования к элементу файла обмена, не указанные ранее. Для сложных элементов указывается ссылка на таблицу, в которой описывается состав данного элемента. Для элементов, принимающих ограниченный перечень значений из классификатора (кодового словаря и тому подобного), указывается соответствующее наименование классификатора (кодового словаря и тому подобного) или приводится перечень возможных значений. Для классификатора (кодового словаря и тому подобного) может указываться ссылка на его местонахождение. Для элементов, использующих пользовательский тип данных, указывается наименование типового элемента.
Рисунок 1. Диаграмма структуры файла обмена
Таблица 4.1
Файл обмена (Файл)
| Наименование элемента | Сокращенное наименование (код) элемента | Признак типа элемента | Формат элемента | Признак обязательности элемента | Дополнительная информация |
| Идентификатор файла | ИдФайл | А | Т( 1-255) | ОУ | Содержит (повторяет) имя сформированного файла (без расширения) |
| Версия программы, с помощью которой сформирован файл | ВерсПрог | А | Т(1-40) | О | |
| Версия формата | ВерсФорм | А | Т(1-5) | О | Принимает значение: 5.02 |
| Состав и структура документа | Документ | С | О | Состав элемента представлен в таблице 4.2 |
Таблица 4.2
Состав и структура документа (Документ)
| Наименование элемента | Сокращенное наименование (код) элемента | Признак типа элемента | Формат элемента | Признак обязательности элемента | Дополнительная информация |
| Код формы отчетности по КНД | КНД | А | Т(=7) | ОК | Типовой элемент <КНДТип>. Принимает значение: 1169012 |
| Дата формирования документа | ДатаДок | А | Т(=10) | О | Типовой элемент <ДатаТип>. Дата в формате ДД.ММ.ГГГГ |
| Квитанция о присвоении регистрационного номера партии товара, подлежащего прослеживаемости | КвРегНом | С | О | Состав элемента представлен в таблице 4.3 |
Таблица 4.3
Квитанция о присвоении регистрационного номера партии товара, подлежащего прослеживаемости (КвРегНом)
| Наименование элемента | Сокращенное наименование (код) элемента | Признак типа элемента | Формат элемента | Признак обязательности элемента | Дополнительная информация |
| Регистрационный номер партии товара | РегНом | А | Т(1-29) | О | |
| Вид документа | ВидДок | А | Т( 1-255) | ок | Принимает значение: Уведомление об имеющихся остатках товаров, подлежащих прослеживаемости | Уведомление о ввозе товаров, подлежащих прослеживаемости, с территории другого государства-члена Евразийского экономического союза на территорию Российской Федерации и иные территории, находящиеся под ее юрисдикцией |
| Номер уведомления | НомУвед | А | Т(1-255) | О | |
| Дата уведомления | ДатаУвед | А | Т(=10) | О | Типовой элемент <ДатаТип>. Дата в формате ДД.ММ.ГГГГ |
| Сведения о собственнике товара — организации | | СобЮЛ | С | О | Состав элемента представлен в таблице 4.4 | |
| Сведения о собственнике товара — физическом лице, зарегистрированном в качестве индивидуального предпринимателя | СобИП | С | О | Состав элемента представлен в таблице 4.5 | |
| Код ошибки проверок по данным НСП | Ошибка | П | Т(=2) | НМК | Принимает значение: 01 — единица измерения не соответствует единице измерения, указанной в справочниках «Перечень прослеживаемых товаров по ТНВЭД» и/или «Перечень прослеживаемых товаров по ОКПД2» | 02 — код ТН ВЭД отсутствует в справочнике «Перечень прослеживаемых товаров по ТНВЭД» | 04 — отсутствует информация в системе прослеживаемости с Регистрационным номером партии товара, подлежащего прослеживаемости | 07 — количество товара в единицах измерения, установленных перечнем, превышает количество введенного товара в прослеживаемость | 08 — отсутствует первичное уведомление с номером | 16 — указанный регистрационный номер партии товара <РНПТ>, подлежащего прослеживаемости, отсутствует в системе прослеживаемости | 17 — по указанному регистрационному номеру партии товара <РНПТ> зарегистрирован другой вид товара | 18 — дата выпуска ДТ <дата выпуска> меньше даты ввода товара в прослеживаемость <дата ввода ТНВЭД в прослеживаемость> | 19 — уведомление уже было принято в систему прослеживаемости | 20 — Указанный РНПТ не может быть скорректирован, т.к. регистрировалась другим Налогоплательщиком |
Таблица 4.4
Сведения о собственнике товара — организации (СобЮЛ)
| Наименование элемента | Сокращенное наименование (код) элемента | Признак типа элемента | Формат элемента | Признак обязательности элемента | Дополнительная информация |
| Наименование собственника товара | НаимСоб | А | Т(1-1000) | О | |
| ИНН собственника товара | ИННЮЛ | А | Т(=10) | О | Типовой элемент <ИННЮЛТип> |
| КПП собственника товара | КПП | А | Т(=9) | О | Типовой элемент <КППТип> |
Таблица 4.5
Сведения о собственнике товара — физическом лице, зарегистрированном в качестве индивидуального предпринимателя (СобИП)
| Наименование элемента | Сокращенное наименование (код) элемента | Признак типа элемента | Формат элемента | Признак обязательности элемента | Дополнительная информация |
| ИНН собственника товара | ИННФЛ | А | Т(=12) | О | Типовой элемент <ИННФЛТип> |
| Фамилия, имя, отчество собственника товара | ФИО | С | О | Типовой элемент <ФИОТип>. Состав элемента представлен в таблице 4.6 |
Таблица 4.6
Фамилия, имя, отчество (ФИОТип)
| Наименование элемента | Сокращенное наименование (код) элемента | Признак типа элемента | Формат элемента | Признак обязательности элемента | Дополнительная информация |
| Фамилия | Фамилия | А | Т(1-60) | О | |
| Имя | Имя | А | Т(1-60) | О | |
| Отчество | Отчество | А | Т(1-60) | н |
ИП – это субъект предпринимательской деятельности, который вправе заключать хозяйственные сделки и подписывать договоры. Документы по сделке должны быть правильно оформлены, чтобы ни у контрагента, ни у самого предпринимателя не возникало вопросов о наличии соответствующих полномочий.
Кто может выступать от имени ИП
Человек, получивший статус индивидуального предпринимателя, остаётся физическим лицом. После госрегистрации он получает право вести бизнес, но при этом ИП в договоре выступает лично от своего имени. Этим он принципиально отличается от ООО, которое в сделках представляет его руководитель.
У индивидуального предпринимателя не может быть директора, действующего от его имени без доверенности. Но ИП может нанять работника или выбрать представителя, который имеет право подписать предпринимательские документы, но только по доверенности.
Таким образом, ИП при заключении договора подписывает его лично. Кроме того, такое право может быть передано доверенному лицу, если это оформлено документально.
Какой документ подтверждает полномочия ИП
Статус индивидуального предпринимателя человек получает после того, как сведения о нём занесены в государственный реестр ЕГРИП. До 2017 года этот факт подтверждался свидетельством о регистрации ИП.
Но затем, в том числе в 2023 году, вместо свидетельства стали выдавать лист записи ЕГРИП, причём, в электронном виде. При желании можно запросить в ИФНС и бумажный лист с печатью, тогда в любой момент можно показать, на основании какого документа действует ИП.
Ну и конечно, личность самого индивидуального предпринимателя удостоверяет его паспорт. Поэтому при заключении сделок оригинал этого документа надо иметь при себе. Либо, если этого требует контрагент, приложить к договору нотариальную копию паспорта.
Кроме того, всё больше предпринимателей и организаций заключают договоры онлайн, используя электронную цифровую подпись. В таком случае специальной идентификации стороны не требуется.
Что писать в договоре
Привычная формулировка в шапке договора выглядит так: «… в лице _____________, действующего на основании _________________…».
Организации здесь указывают полное имя руководителя, а документом, подтверждающим его полномочия, может быть устав, решение/протокол общего собрания или приказ о возложении на себя полномочий ЕИО (для единственного учредителя-руководителя).
А что писать для ИП, на основании какого документа действует сторона? Ведь ни устава, ни решения о передаче полномочий по руководству у него нет. Да и назначить самого себя директором предприниматель тоже не может.
Выше мы уже выяснили, что единственным официальным документом, который подтверждает статус индивидуального предпринимателя, является свидетельство о регистрации или лист записи ЕГРИП. Это и есть ответ на вопрос, на основании чего действует ИП в сделке.
Если предприниматель зарегистрирован до 2017 года, то в преамбуле ссылаются на свидетельство о регистрации. Пример: «ИП Сергеев Олег Васильевич, действующий на основании свидетельства о государственной регистрации физического лица в качестве индивидуального предпринимателя (серия, номер) от …».
Для ИП, зарегистрированного позже и получившего не свидетельство, а лист записи ЕГРИП, формулировка будет другой. Например, так: «ИП Сергеев Олег Васильевич, действующий на основании листа записи Единого государственного реестра индивидуальных предпринимателей от …».
Обратите внимание, что ссылаться надо на самый первый лист записи ЕГРИП, дата выдачи которого соответствует дате регистрации предпринимателя. Дело в том, что лист записи оформляется не только при регистрации, но и в дальнейшем при изменении сведений в госреестре.
Предположим, в 2023 году ИП добавил коды ОКВЭД, и этот факт подтверждён листом записи, выданным тоже в 2023 году. При этом регистрация предпринимателя состоялась в 2018 году. Если ссылаться на последний лист записи, то у контрагента может возникнуть вопрос: «Почему документ, на основании которого действует ИП при заключении договора, датирован 2023 годом, если он работает ещё с 2018?»
Как сторона договора проверяет партнёра
Итак, мы разобрались, на основании какого документа действует ИП в сделках. Однако надо быть готовым к тому, что только листа записи ЕГРИП и копии паспорта предпринимателя для заключения договора будет недостаточно.
Ведь проблемным контрагентом может быть не только фирма-однодневка, но и индивидуальный предприниматель. А каждый добросовестный налогоплательщик должен проявлять осторожность и осмотрительность при выборе делового партнера.
Поэтому дополнительно вы можете поверить партнёра по бесплатному сервису ФНС прозрачный бизнес.
Заявление заполняется на русском языке родителем, у которого есть право на материнский капитал.
В заявлении указывается:
(1) Наименование территориального органа Пенсионного фонда Российской Федерации, в который зарегистрированным лицом (его представителем) подается заявление — указано на сайте в разделе «Контакты региона».
(2) Фамилия, имя, отчество заявителя — указываются Фамилия, Имя и отчество физического лица полностью, без сокращений, в соответствии с документом, удостоверяющим личность. Отчество указывается при его наличии.
(3) Фамилия, которая была при рождении – указывается Фамилия, которая была у физического лица при рождении, на основании данных свидетельства о рождении.
(4) Статус заявителя по МСК – заполняется в зависимости от того, кто является владельцем государственного сертификата на материнский (семейный) капитал. одним из значений: мать; отец; мужчина – единственный усыновитель; ребенок.
(5) Страховой номер индивидуального лицевого счета заявителя. Заполняется в формате ХХХ ХХХ ХХХ YY.
(6) Документ, удостоверяющий личность заявителя – указывается наименование документа, Серия и номер, Наименование органа, выдавшего документ, Код подразделения, Дата выдачи.
(7) Номер телефона заявителя – заполняется следующим образом.
код страны, (+7) это код России, код оператора (ХХХ) или код города (ХХХ) сам номер (ХХХХХХХ).
(8) Фамилия, имя, отчество представителя – указываются Фамилия, Имя и отчество физического лица полностью, без сокращений, в соответствии с документом, удостоверяющим личность. Отчество указывается при его наличии.
Сведения о представителе, заполняются в случае если заявление подается через представителя.
- Законный представитель несовершеннолетнего или недееспособного лица, заполняется в случае если владельцем сертификата является ребенок (к законным представителям относятся — опекун, попечитель, родитель, усыновитель).
- Доверенное лицо заполняется в случае подачи заявления через доверенное лицо на основании доверенности.
(9) почтовый адрес (Почтовый индекс, Регион (Для региональных центров наименования регионов могут не указываться), Округ (автономия), Район (Для районных центров наименования районов могут не указываться), Город, Внутригородской район, Населенный пункт, Улица, Номер дома, Номер строения, Номер владения, Номер корпуса, Квартира)
(10) адрес места жительства, (Почтовый индекс, Регион (Для региональных центров наименования регионов могут не указываться), Округ (автономия), Район (Для районных центров наименования районов могут не указываться), Город, Внутригородской район, Населенный пункт, Улица, Номер дома, Номер строения, Номер владения, Номер корпуса, Квартира)
(11) адрес фактического проживания (Почтовый индекс, Регион (Для региональных центров наименования регионов могут не указываться), Округ (автономия), Район (Для районных центров наименования районов могут не указываться), Город, Внутригородской район, Населенный пункт, Улица, Номер дома, Номер строения, Номер владения, Номер корпуса, Квартира)
(9)-(11) заполняется одно из значений.
(12), контактный телефон — код страны, (+7) это код России, код оператора (ХХХ) или код города (ХХХ) сам номер (ХХХХХХХ).
(13) Документ, удостоверяющий личность представителя – указывается наименование документа, Серия и номер, Наименование органа, выдавшего документ, Код подразделения, Дата выдачи.
(14) Страховой номер индивидуального лицевого счета представителя Заполняется в формате ХХХ ХХХ ХХХ YY.
(15) Документ, подтверждающий полномочия представителя – в качестве документа, подтверждающего полномочия представителя заявителя указываются наименование документа, Серия и номер, Наименование органа, выдавшего документ, Дата выдачи (к документам, подтверждающим полномочия представителя относятся — нотариально удостоверенная доверенность или доверенность, приравненная к нотариально удостоверенной в соответствии с гражданским законодательством Российской Федерации), или решение уполномоченного органа в сфере опеки, попечительства и патронажа (в отношении недееспособных, ограниченно дееспособных граждан, а также детей, оставшихся без попечения родителей, детей, помещенных под надзор в организации для детей-сирот и детей, оставшихся без попечения родителей, если таковые являются заявителем),
В разделе «Прошу предоставить ежемесячную выплату на ребенка (детей)» в зависимости от того на сколько детей в возрасте до трех лет запрашивается выплата указывается:
(16) Фамилия, имя, отчество ребенка — указываются Фамилия, Имя и отчество ребенка полностью, без сокращений, в соответствии с документом о регистрации рождения (свидетельством о рождении).
(17) Реквизиты актовой записи из свидетельства о рождении. При этом серия и номер свидетельства о рождении не указываются.
(Дата документа «От» — дата составления акта о рождении в соответствии с документом о регистрации рождения (свидетельством о рождении).
(18) Номер акта — номер записи акта о рождении в соответствии с документом о регистрации рождения (свидетельством о рождении).
(19) Наименование органа ЗАГС, составившего запись в соответствии с документом о регистрации рождения (свидетельством о рождении).
(20) Дата рождения – число, месяц, год рождения ребенка в соответствии с документом о регистрации рождения (свидетельством о рождении)
(21) Место рождения — в соответствии с документом о регистрации рождения (свидетельством о рождении)
(22) Гражданство: указывается гражданство ребенка на основании одного из следующих документов.
До 14 лет наличие у ребенка гражданства Российской Федерации подтверждается (в зависимости от конкретных обстоятельств):
а) самим свидетельством о рождении (в указанных ниже случаях),
б) штампом установленного образца, проставляемом в верхней части оборотной стороны свидетельства о рождении,
в) записью о наличии у ребенка гражданства Российской Федерации в паспорте (или в заграничном паспорте) родителя – гражданина России, заверенного печатью ОУФМС,
г) заграничным паспортом ребенка.
Гражданство ребенка, рожденного 01.07.2002 и позднее, может быть подтверждено самим свидетельством о рождении, без каких-либо отметок и дополнительных документов в случаях, если:
а) в свидетельстве о рождении ребенка родители (или единственный родитель) указаны как граждане Российской Федерации, независимо от места рождения ребенка.
б) в свидетельстве о рождении ребенка один из родителей указан как гражданин Российской Федерации, а второй – как лицо без гражданства, либо в графе о гражданстве второго родителя проставлен прочерк, независимо от места рождения ребенка.
в) в свидетельстве о рождении ребенка один из родителей указан как гражданин Российской Федерации, а второй – как иностранный гражданин, при условии, что ребенок рожден на территории Российской Федерации.
(23) Страховой номер индивидуального лицевого счета ребенка Заполняется в формате ХХХ ХХХ ХХХ YY.
Реквизиты кредитной организации:
(1) Наименование учреждения Банка, — заполняется полное или краткое наименование кредитной организации, в которой у заявителя открыт счет для перечисления ежемесячной выплаты.
(2) Банковский Идентификационный Код (БИК), заполняется формате 9-знаков (ХХХХХХХХХ) и начинается на «04»;
(3) ИНН — заполняется в формате 10-значного ИНН юридического лица (ХХХХХХХХХХ) и начинается на 301
(4) КПП — заполняется в формате 9-значного КПП юридического лица (ХХХХХХХХХ)
(5) Корреспондентский счет – заполняется в 20-значном формате
Реквизиты получателя:
(6) Фамилия, имя, отчество получателя — значения Фамилии, Имени и Отчества должны совпадать со значениями этих реквизитов владельца государственного сертификата на материнский (семейный) капитал (представителя).
(7) Счет в кредитной организации, открытый на имя владельца сертификата (представителя) — счет заявителя в банке (лицевой счет, карточный счет клиента, расчетный счет клиента). ВНИМАНИЕ Номер, написанный на лицевой стороне карты, не является номером счета. Номер предназначен для идентификации карты при осуществлении платежных операций в торговых точках или в Интернете. Он состоит из 16 цифр (как правило, такого вида – ХХХХ-ХХХХ-ХХХХ-ХХХХ) и по сути является защитой пластика от подделки. В номере карты заложены идентификационные данные банка. Номер счета карты – это двадцатизначное число, представляющее собой номер расчетного счета клиента банка, аналогичный любому другому банковскому счету. Для получения сведений о номере счета, необходимо обратиться в кредитную организацию, выпустившую данную карту.
Назначение платежа — Ежемесячная выплата.







